GM Service Manual Online
For 1990-2009 cars only
Makes
🢒
Chevrolet
🢒
2002
🢒
Astro - 2WD
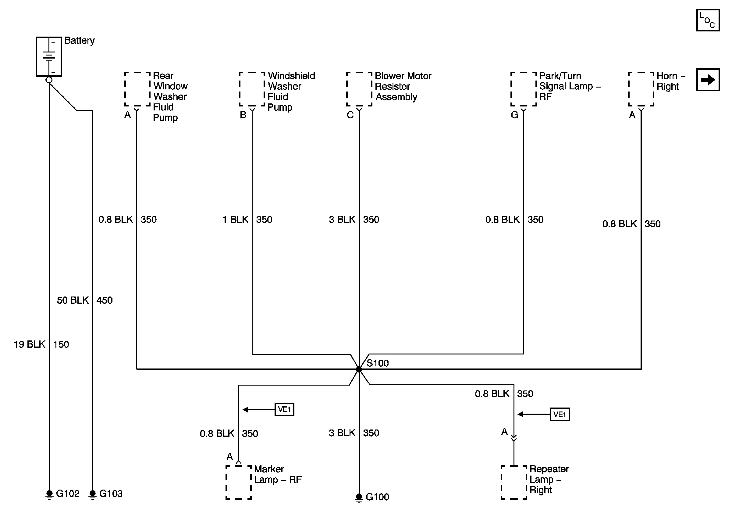
🢒 G100, G102, and G103
G100, G102, and G103
G100, G102, and G103
Master Electrical Component List
G100, G106, and G302