GM Service Manual Online
For 1990-2009 cars only
Makes
🢒
Chevrolet
🢒
2002
🢒
Astro - 2WD
🢒 Fuel And Device Controls
Fuel And Device Controls
Fuel And Device Controls
Master Electrical Component List
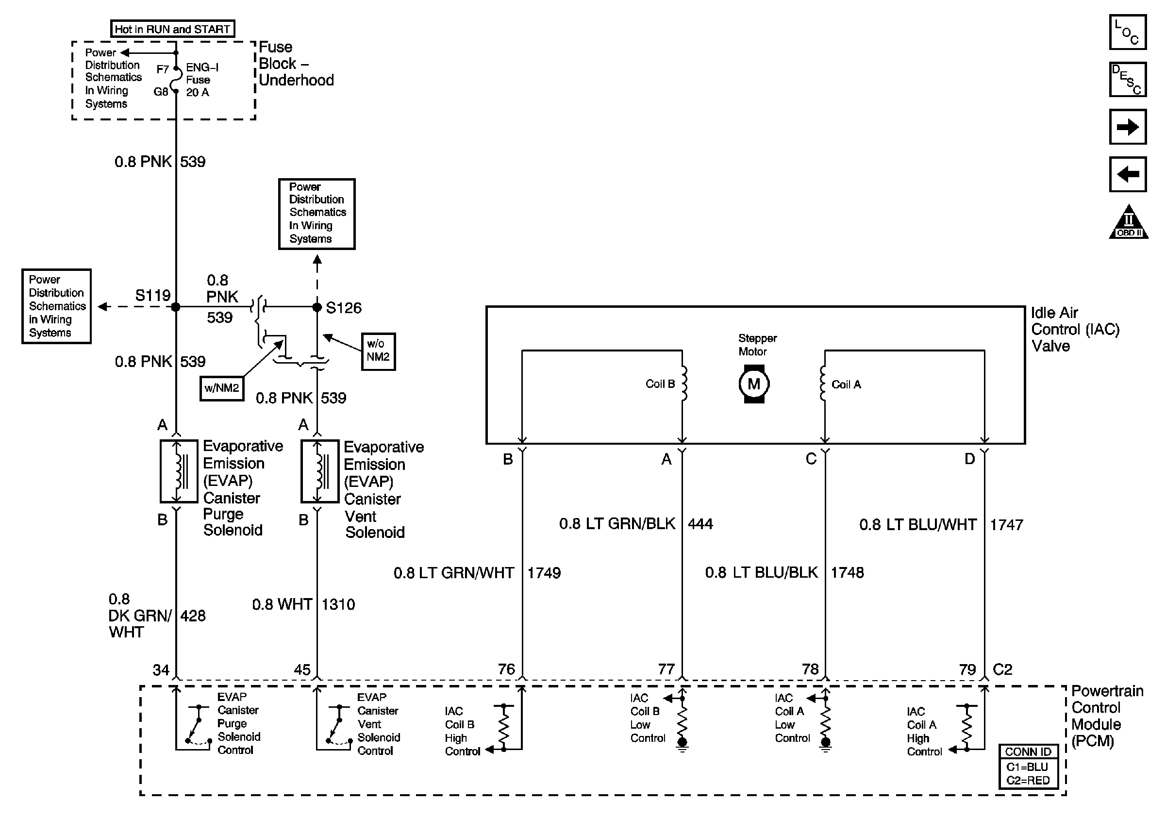
Evaporative Emission Control System Description
Controlled/Monitored Subsystem References
Fuel Injection Controls
OBD II Symbol Description Notice
IGN RUN and START Bus Bar
IGN - E and Eng - I Fuse
IGN - E and Eng - I Fuse