GM Service Manual Online
For 1990-2009 cars only
Makes
🢒
Chevrolet
🢒
2002
🢒
Astro - 2WD
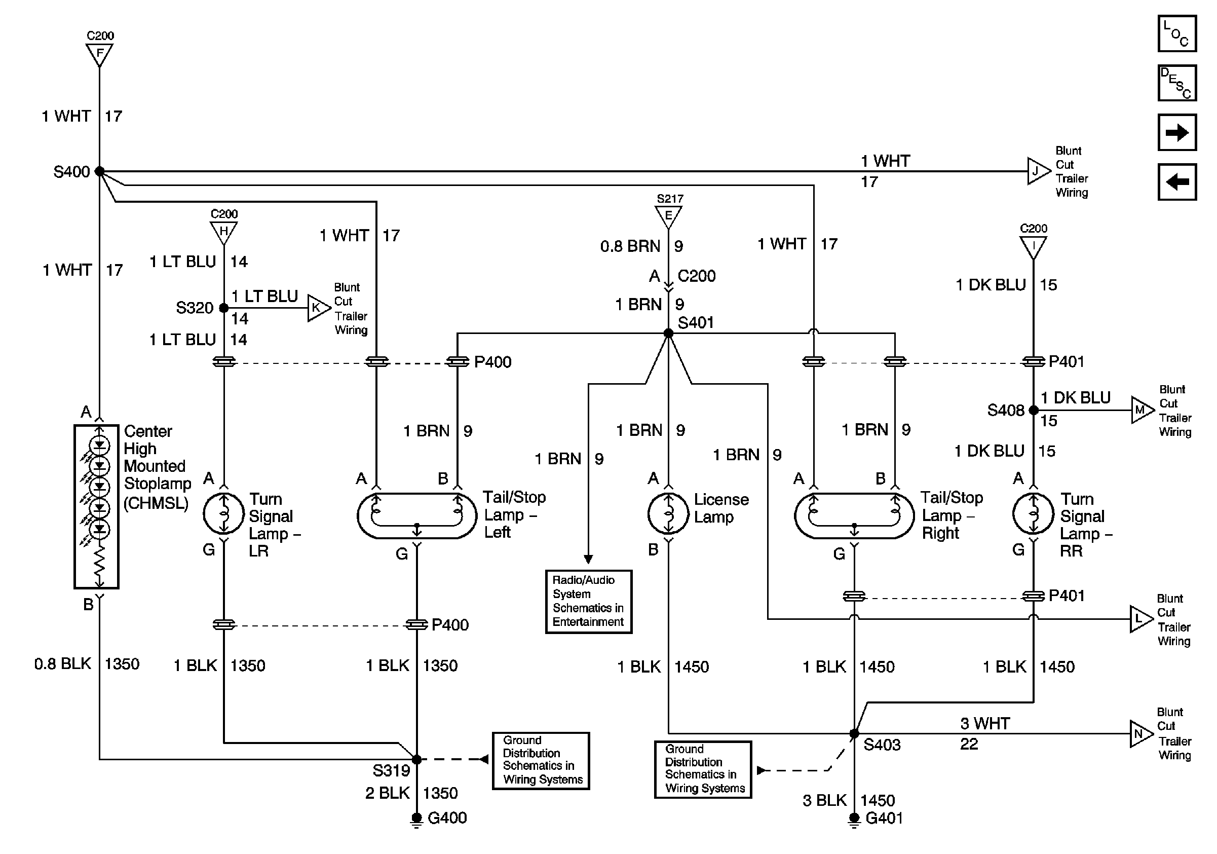
🢒 Tail/Stop and Turn Signal Lamps, License Lamp, CHMSL, and Backup Lamps(VE1)
Tail/Stop and Turn Signal Lamps, License Lamp, CHMSL, and Backup Lamps(VE1)
Tail/Stop Lamps, Turn Signal Lamps, License Lamp, and CHMSL