GM Service Manual Online
For 1990-2009 cars only
Makes
🢒
Chevrolet
🢒
2005
🢒
Astro - 2WD
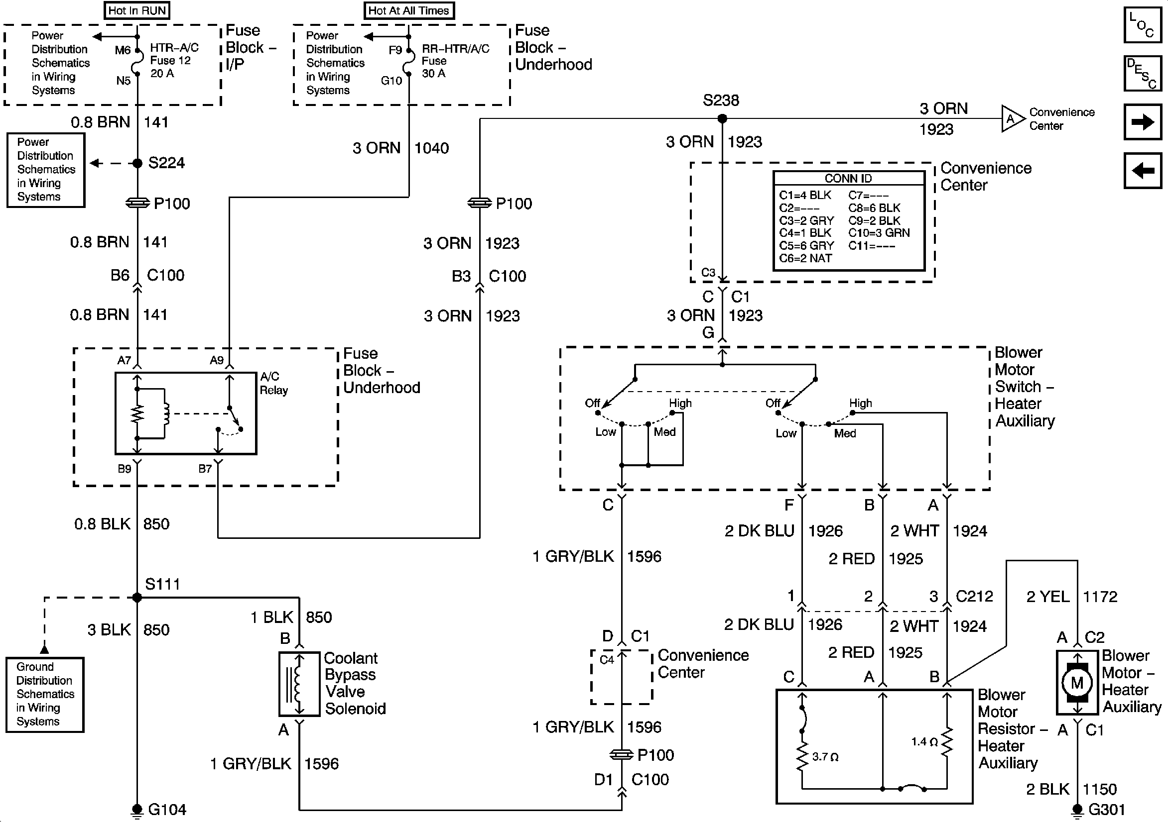
🢒 Rear Blower Controls w/ Rear A/C Page 1 of 2
Rear Blower Controls w/ Rear A/C Page 1 of 2
Rear Blower Controls w/ Rear A/C, Page 1 of 2
Master Electrical Component List
Air Delivery Description and Operation
Rear Blower Controls w/ Rear A/C Page 2 of 2
Front Blower Controls w/ Front A/C
BRAKE, CRUISE, and HTR-A/C Fuses
B+ Bus
BRAKE, CRUISE, and HTR-A/C Fuses
Rear Blower Controls w/ Rear A/C Page 2 of 2
G104