GM Service Manual Online
For 1990-2009 cars only
Makes
🢒
Chevrolet
🢒
2005
🢒
Astro - 2WD
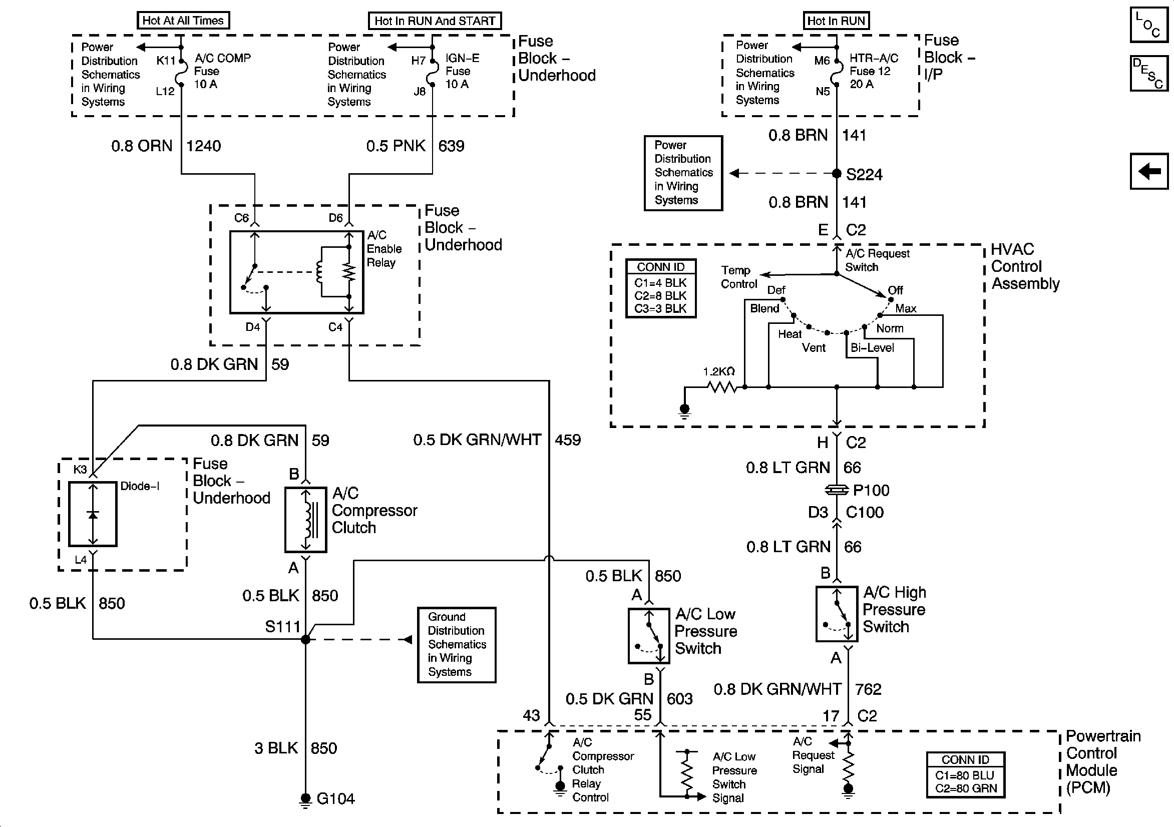
🢒 Compressor Controls
Compressor Controls
Compressor Controls
Master Electrical Component List
Air Delivery Description and Operation
Rear Blower Controls w/ Rear A/C Page 2 of 2
B+ Bus
Ignition Switch - START, RUN/START, and OFF/RUN/START Bus Bars
BRAKE, CRUISE, and HTR-A/C Fuses
BRAKE, CRUISE, and HTR-A/C Fuses
G104