GM Service Manual Online
For 1990-2009 cars only
Makes
🢒
Chevrolet
🢒
2005
🢒
Astro - 2WD
🢒 Starting
Starting
Starting
Master Electrical Component List
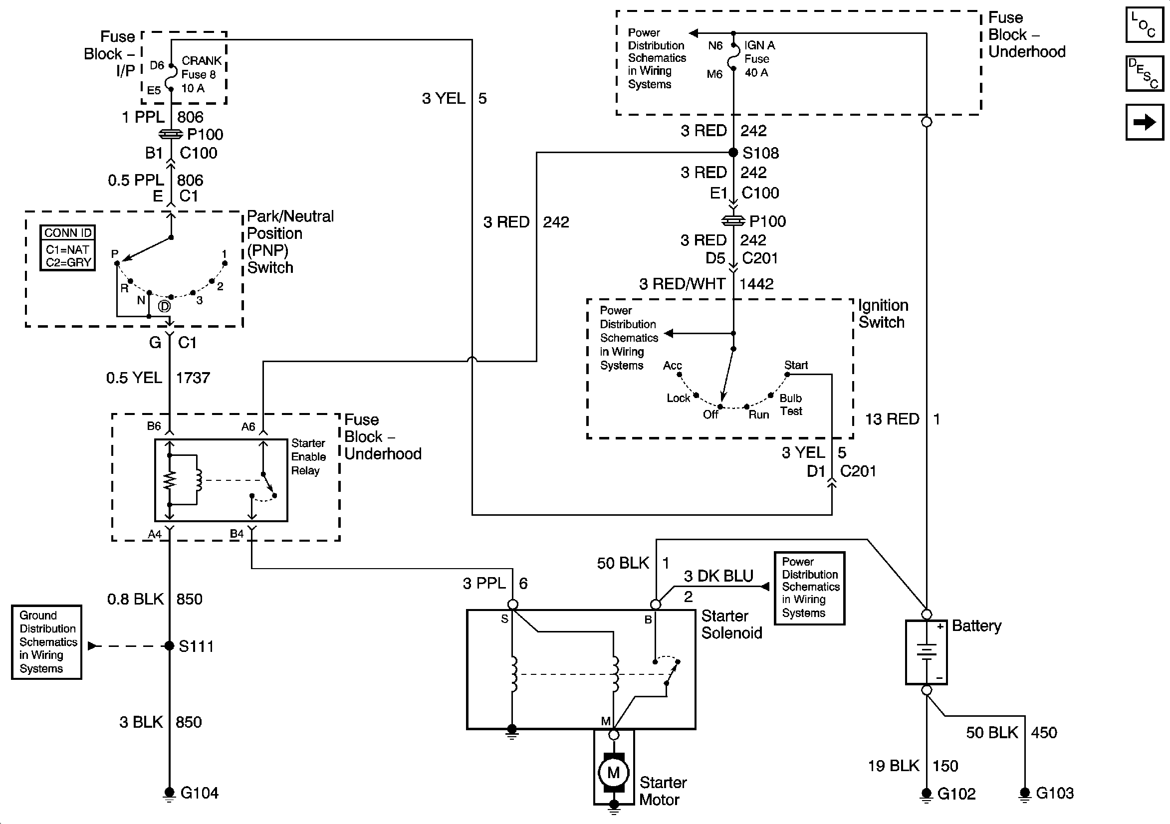
Starting System Description and Operation
Charging
G104
B+ Bus
Ignition Switch - START, RUN/START, and OFF/RUN/START Bus Bars
B+ Bus