GM Service Manual Online
For 1990-2009 cars only
Makes
🢒
Chevrolet
🢒
2005
🢒
Astro - 2WD
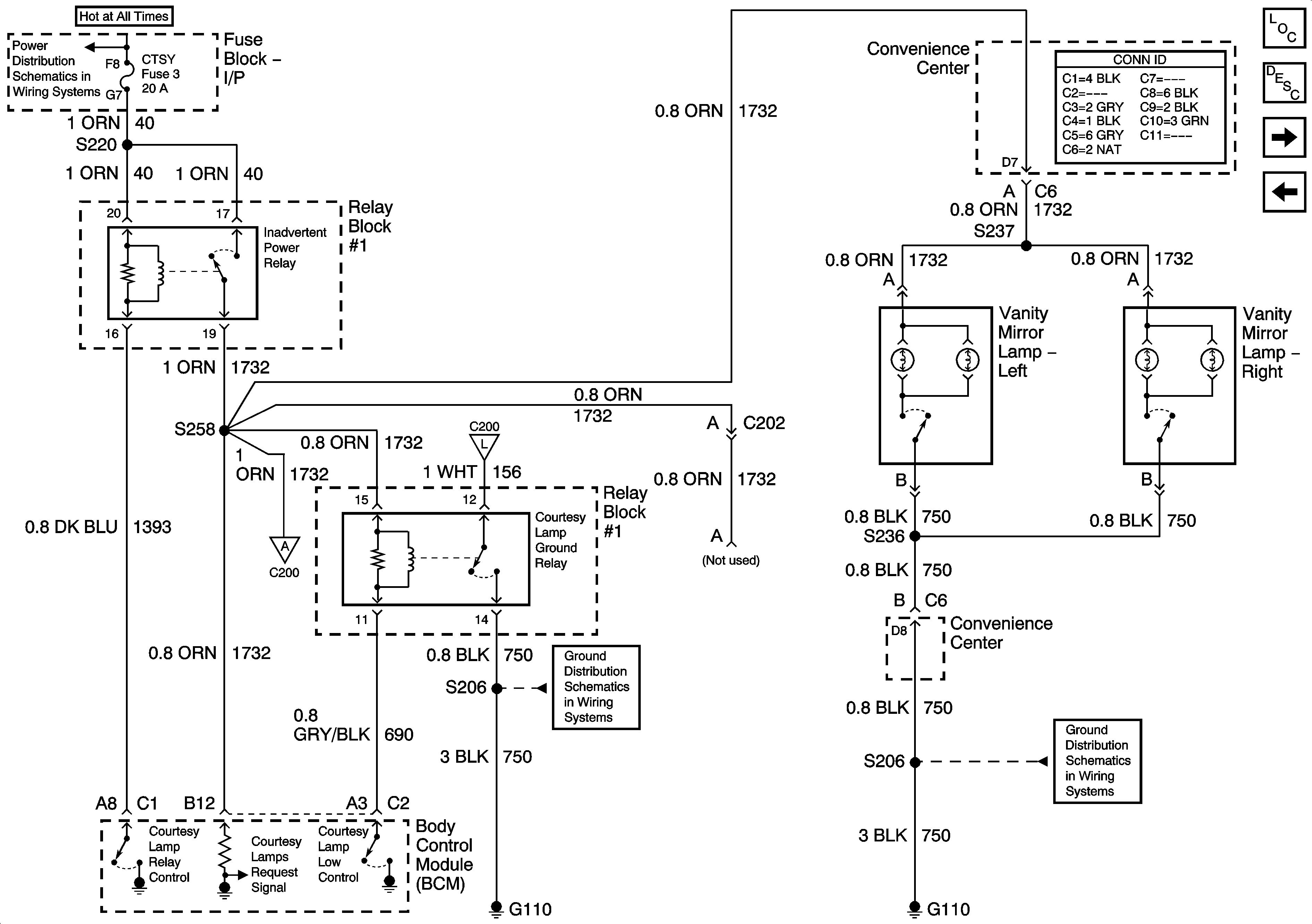
🢒 Vanity Mirror Lamps, Inadvertent Power Relay
Vanity Mirror Lamps, Inadvertent Power Relay
Vanity Mirror Lamps, Inadvertent Power Relay
Master Electrical Component List
Interior Lighting Systems Description and Operation
ourtesy Lamp Relay, and I/P Compartment Lamp
Door Jamb Switches
B+ Bus
ourtesy Lamp Relay, and I/P Compartment Lamp
ourtesy Lamp Relay, and I/P Compartment Lamp
G110 - Page 1 of 2
G110 - Page 1 of 2