GM Service Manual Online
For 1990-2009 cars only
Makes
🢒
Chevrolet
🢒
1998
🢒
Astro - 4WD
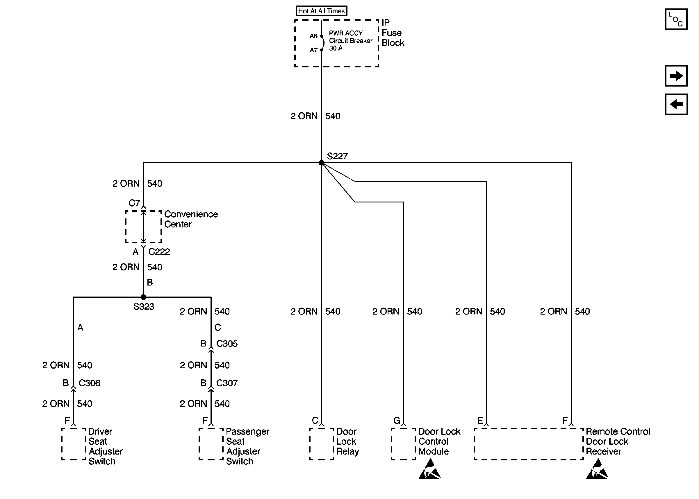
🢒 Cell 11 (S227, S323, C306)
Cell 11 (S227, S323, C306)
Cell 11 (S227, S323, C306)
Power and Grounding Components
Cell 11 (S221, S210)
Cell 11 (S119, S126)
Handling ESD Sensitive Parts Notice
Handling ESD Sensitive Parts Notice