GM Service Manual Online
For 1990-2009 cars only
Makes
🢒
Chevrolet
🢒
2001
🢒
Astro - 4WD
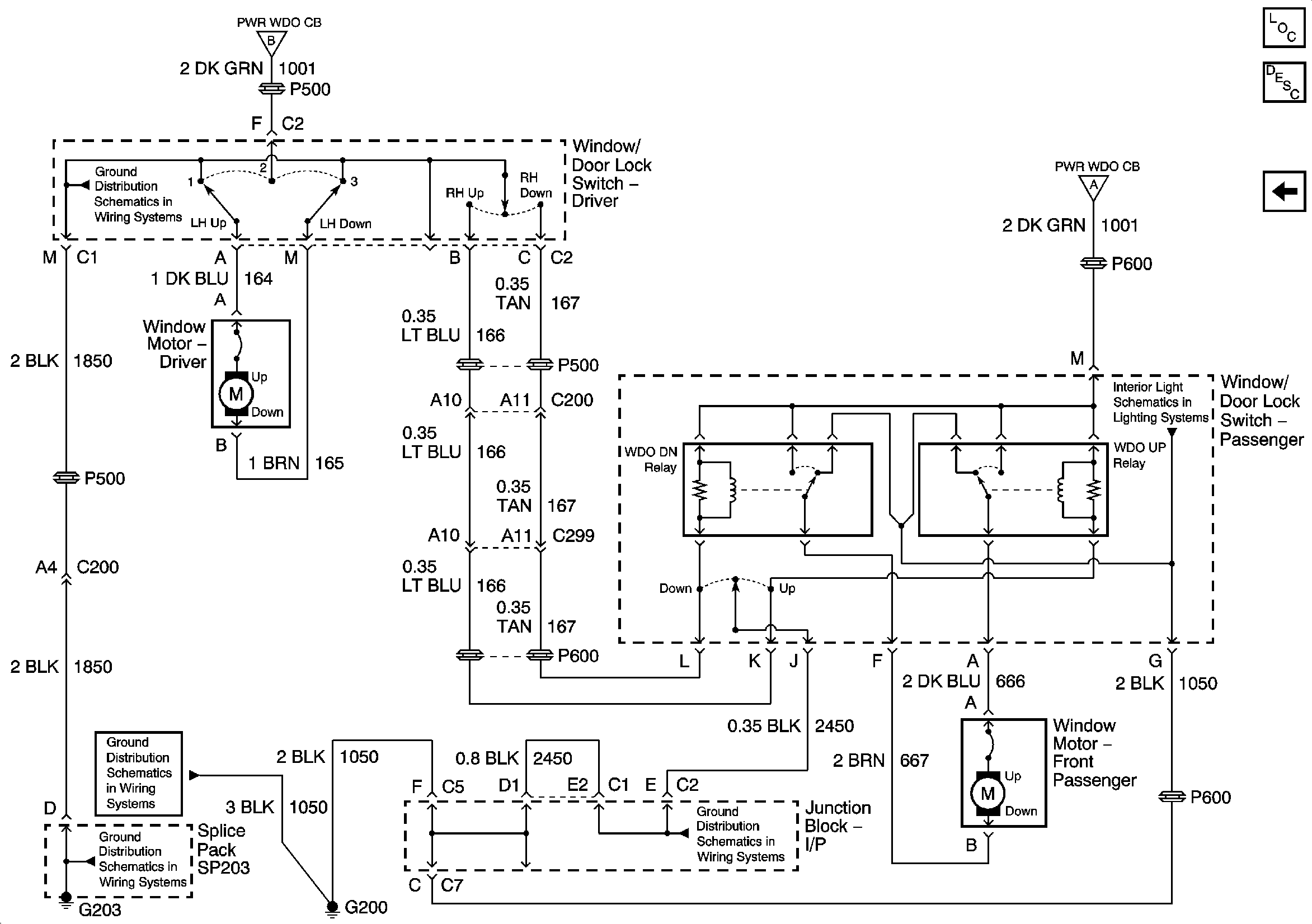
🢒 Window/Door Lock Switch, Window Relays, G200
Window/Door Lock Switch, Window Relays, G200
Window/Door Lock Switch, Window Relays, G200
Master Electrical Component List
Power Windows Description and Operation
RAP Relay, BCM, Ignition Switch
Interior Lights Dimming Schematics Pick Up
RAP Relay, BCM, Ignition Switch
G203 - 2 of 4
RAP Relay, BCM, Ignition Switch
G200 - 1 of 2
G203 - 1 of 4
G200 - 1 of 2