GM Service Manual Online
For 1990-2009 cars only
Makes
🢒
Chevrolet
🢒
2001
🢒
Astro - 4WD
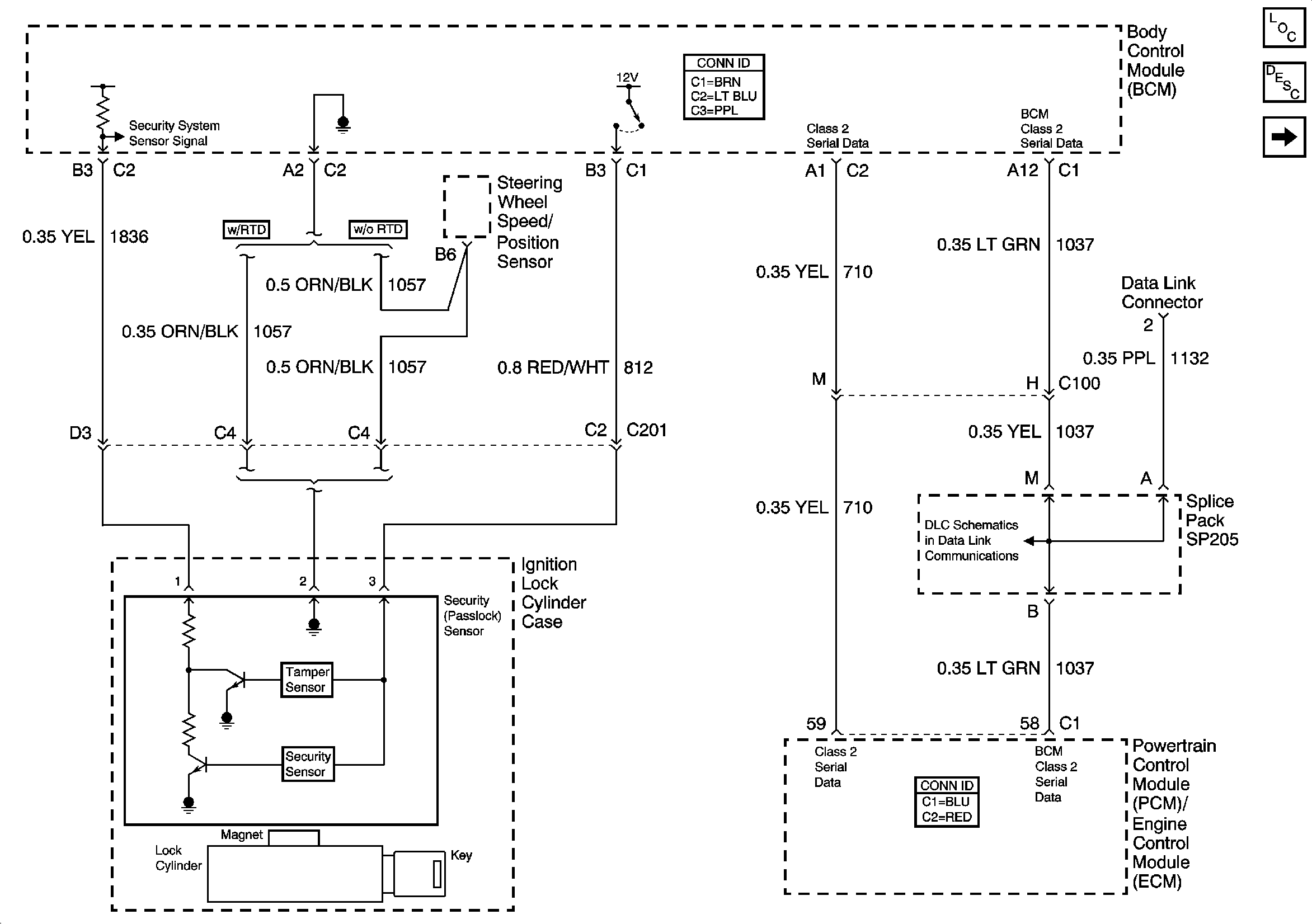
🢒 Body Control Module, Steering Wheel Speed/Position Sensor and Ignition Lock Cylinder Case
Body Control Module, Steering Wheel Speed/Position Sensor and Ignition Lock Cylinder Case
Body Control Module, Steering Wheel Speed/Position Sensor and Ignition Lock Cylinder Case
Master Electrical Component List
Theft Systems Description and Operation
Liftgate Key Switch, Cargo Door Key Switch and Mini Wedge - Driver/Front Passenger
SP205