GM Service Manual Online
For 1990-2009 cars only

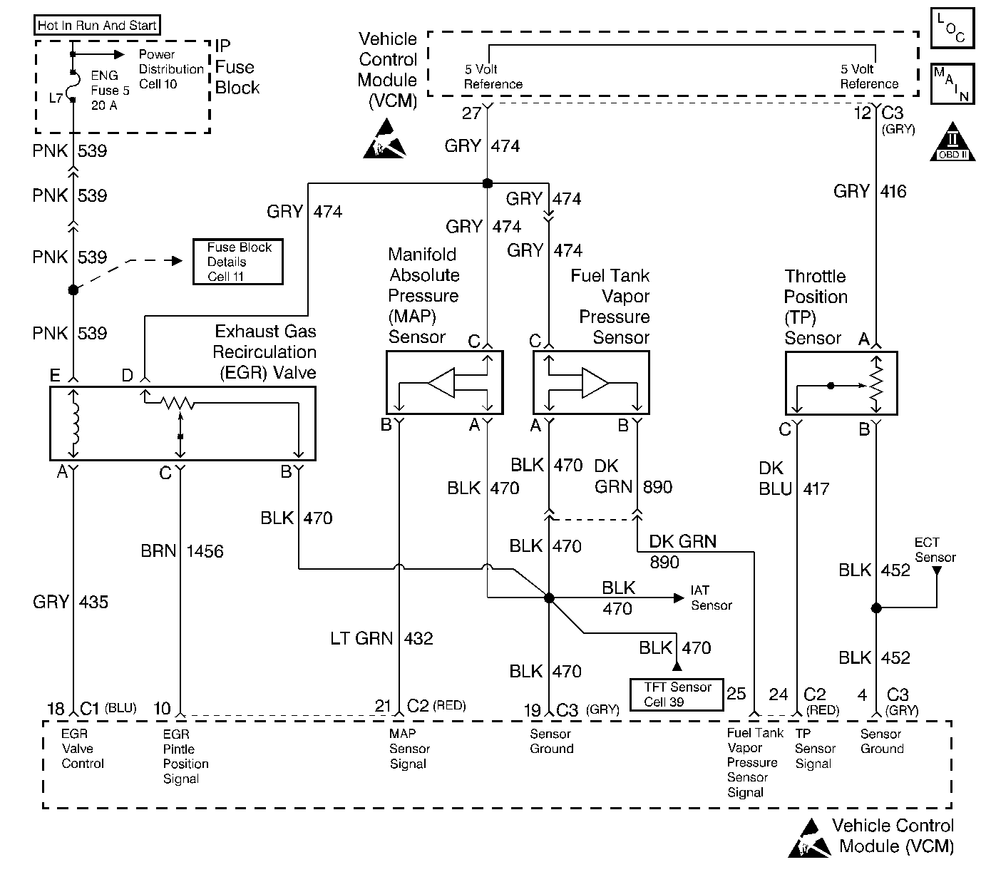
Object Number: 65576  Size: LF
Handling ESD Sensitive Parts Notice
Handling ESD Sensitive Parts Notice
Engine Controls Components
Sensors
OBD II Symbol Description Notice

Circuit Description

The Manifold Absolute Pressure (MAP) sensor responds to changes in the intake manifold pressure (vacuum). A 5 volt reference is applied to the sensor on the 5 volt reference circuit. A variable resistor moves in relation to the manifold pressure and a voltage signal is sent back to the VCM on the MAP signal circuit. This voltage signal varies from 1.0-1.5 volts at closed throttle to 4.0-4.5 volts at wide open throttle (low vacuum). The VCM utilizes the MAP signal and throttle position in order to determine the correct amount of fuel delivered to the engine. This DTC is a type A DTC.

Conditions for Setting the DTC

    • No TP sensor DTCs are set
    • The Throttle Position is no more than 96.8% when engine speed is no more than 1000 RPM
    • Or the Throttle Position is no more than 89.9% when engine speed is greater than 1000 RPM
    • The MAP is greater than or equal to 4.9 volts

Action Taken When the DTC Sets

The VCM turns ON the MIL when 1 failure has occurred. The VCM substitutes a calculated value for the MAP sensor value so an acceptable driving condition is maintained.

Conditions for Clearing the MIL or DTC

    • The control module turns OFF the MIL after 3 consecutive drive trips when the test has run and passed.
    • A history DTC will clear if no fault conditions have been detected for 40 warm-up cycles. A warm-up cycle occurs when the coolant temperature has risen 22°C (40°F) from the startup coolant temperature and the engine coolant reaches a temperature that is more than 70°C (158°F) during the same ignition cycle.
    • Use a scan tool in order to clear the DTCs.

Diagnostic Aids

With the ignition ON and the engine OFF, the manifold pressure is equal to the atmospheric pressure (signal voltage high). The VCM uses this information as an indication of the altitude of the vehicle.

Comparison of this reading with a known good vehicle using the same sensor is a good way to check the accuracy of a suspect sensor. The readings should be the same ±0.4 volts.

Refer to Intermittent Conditions .

Important: The electrical connector must remain securely fastened.

Important: After removing the MAP sensor from the intake manifold, replace the MAP Sensor to the intake manifold seal.

Remove the MAP sensor. Twist sensor by hand (only) in order to check for intermittent connections. Output changes greater than 0.1 volt indicates a bad connector or connection. If OK, replace the sensor.

Test Description

Number(s) below refer to the step number(s) on the Diagnostic Table.

  1. This step checks for a short to voltage on the 5 volt reference circuit.

  2. This step checks the integrity of the MAP sensor ground circuit.

  3. The VCM terminals GRY 12 and GRY 27 are spliced together inside the VCM. When checking the 5 volt reference for a short to ground, both the 5 volt reference circuits and all of the components on the 5 volt reference circuits must also be checked.

Step

Action

Value(s)

Yes

No

1

Important: Before clearing the DTCs, use the scan tool in order to record the Freeze Frame and the Failure Records for reference. This data will be lost when the clear DTC Information function is used

Was the Powertrain On-Board Diagnostic (OBD) System Check performed?

--

Go to Step 2

Go to Powertrain On Board Diagnostic (OBD) System Check

2

  1. If the engine idle is unstable, incorrect, or if the manifold vacuum at idle is less than the specified value, correct the fault before using this table. Refer to Engine Symptoms.
  2. Connect a scan tool.
  3. Engine at idle.

Does the scan tool display a MAP sensor voltage greater than the specified value?

15 in Hg

4.0 V

Go to Step 3

Go to Step 4

3

  1. Turn the ignition OFF.
  2. Disconnect the MAP sensor electrical connector.
  3. Turn the ignition ON.

Does the scan tool display a voltage less than the specified value?

1.0 V

Go to Step 5

Go to Step 10

4

The DTC is intermittent.

Are any additional DTC's stored?

--

Go to Applicable DTC Table

Go to Diagnostic Aids

5

With a DVM connected to ground, probe the 5 volt reference circuit (at the MAP sensor harness connector).

Is the voltage greater than the specified value?

5.2 V

Go to Step 11

Go to Step 6

6

Are DTCs P0113, P0116, and P1111 set?

--

Go to Step 16

Go to Step 7

7

Probe the MAP sensor ground circuit (at the MAP sensor connector) with a test lamp to B+.

Is the test lamp ON?

--

Go to Step 8

Go to Step 15

8

Check the MAP sensor vacuum source for a restriction.

Was a problem found?

--

Go to Step 17

Go to Step 9

9

Replace the MAP sensor. Refer to MAP Sensor Replacement .

Is the action complete?

--

Go to Step 21

--

10

Check for a short to voltage in the MAP sensor signal circuit.

Was a problem found?

--

Go to Step 17

Go to Step 20

11

  1. Turn the ignition OFF.
  2. Disconnect the VCM GRY connector.
  3. Turn the ignition ON.
  4. With a DVM connected to ground, measure the voltage on the 5 volt reference circuit at the VCM harness connector.

Is the voltage greater than the specified value?

0 V

Go to Step 12

Go to Step 14

12

  1. Disconnect the EGR valve electrical connector.
  2. Measure the voltage on the 5 volt reference circuit at the VCM harness connector.

Is the voltage greater than the specified value?

0 V

Go to Step 13

Go to Step 18

13

Repair the short to voltage on the 5 volt reference circuit. Refer to Wiring Repairs in Engine Electrical.

Is the action complete?

--

Go to Step 21

--

14

With a DVM to ground, measure the voltage on the VCM connector terminal GRY 12.

Is the voltage greater than the specified value?

5.2 V

Go to Step 19

Go to Step 20

15

Repair the sensor ground circuit. Refer to Wiring Repairs in Engine Electrical.

Is the action complete?

--

Go to Step 21

--

16

Repair the Sensor Ground Circuit between the VCM and the splice. Refer to Wiring Repairs in Engine Electrical.

Is the action Complete?

--

Go to Step 21

--

17

Repair as necessary.

Is the action complete?

--

Go to Step 21

--

18

Replace the EGR valve. Refer to EGR Valve Replacement .

Is the action complete?

--

Go to Step 21

--

19

Repair the short to voltage on the 5 volt reference circuit terminal GRY 12. Refer to Wiring Repairs in Engine Electrical.

Is the action complete?

--

Go to Step 21

--

20

Replace the VCM.

Important:  When replacing the VCM, the new VCM will need to be programmed. Refer to VCM Replacement/Programming .

Is the action complete?

--

Go to Step 21

--

21

  1. Use the scan tool in order to Select DTC and the Clear DTC Information function.
  2. Start the Engine.
  3. Allow the engine to idle until the normal operating temperature is reached.
  4. Select DTC and the Specific DTC function.
  5. Enter the DTC number which was set.
  6. Operate the vehicle within the conditions for setting this DTC as specified in the supporting text.

Does the scan tool indicate that this diagnostic ran and passed?

--

Go to Step 22

Go to Step 2

22

Use the scan tool in order to display the Capture Info and the Review Capture Info function.

Are there any DTCs displayed that have not been diagnosed?

--

Go to Applicable DTC Table

System OK