GM Service Manual Online
For 1990-2009 cars only
Makes
🢒
Chevrolet
🢒
1998
🢒
Blazer - 2WD
🢒
Brakes
🢒
Hydraulic Brakes
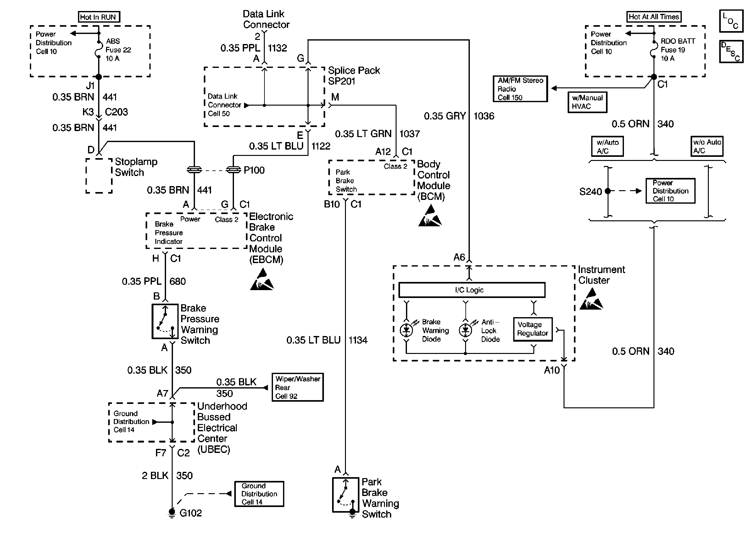
🢒 Brake Warning System Schematics
Hydraulic Brakes Schematic Diagram
Handling Electrostatic Discharge Sensitive Parts Notice
Handling Electrostatic Discharge Sensitive Parts Notice
Handling Electrostatic Discharge Sensitive Parts Notice
Hydraulic Brakes Components
Brake Warning Lamp Description
Power Distribution Schematics
Data Link Connector Schematics
Power Distribution Schematics
Power Distribution Schematics
Wiper/Washer System (Pulse) Schematics