GM Service Manual Online
For 1990-2009 cars only
Makes
🢒
Chevrolet
🢒
2000
🢒
Blazer - 2WD
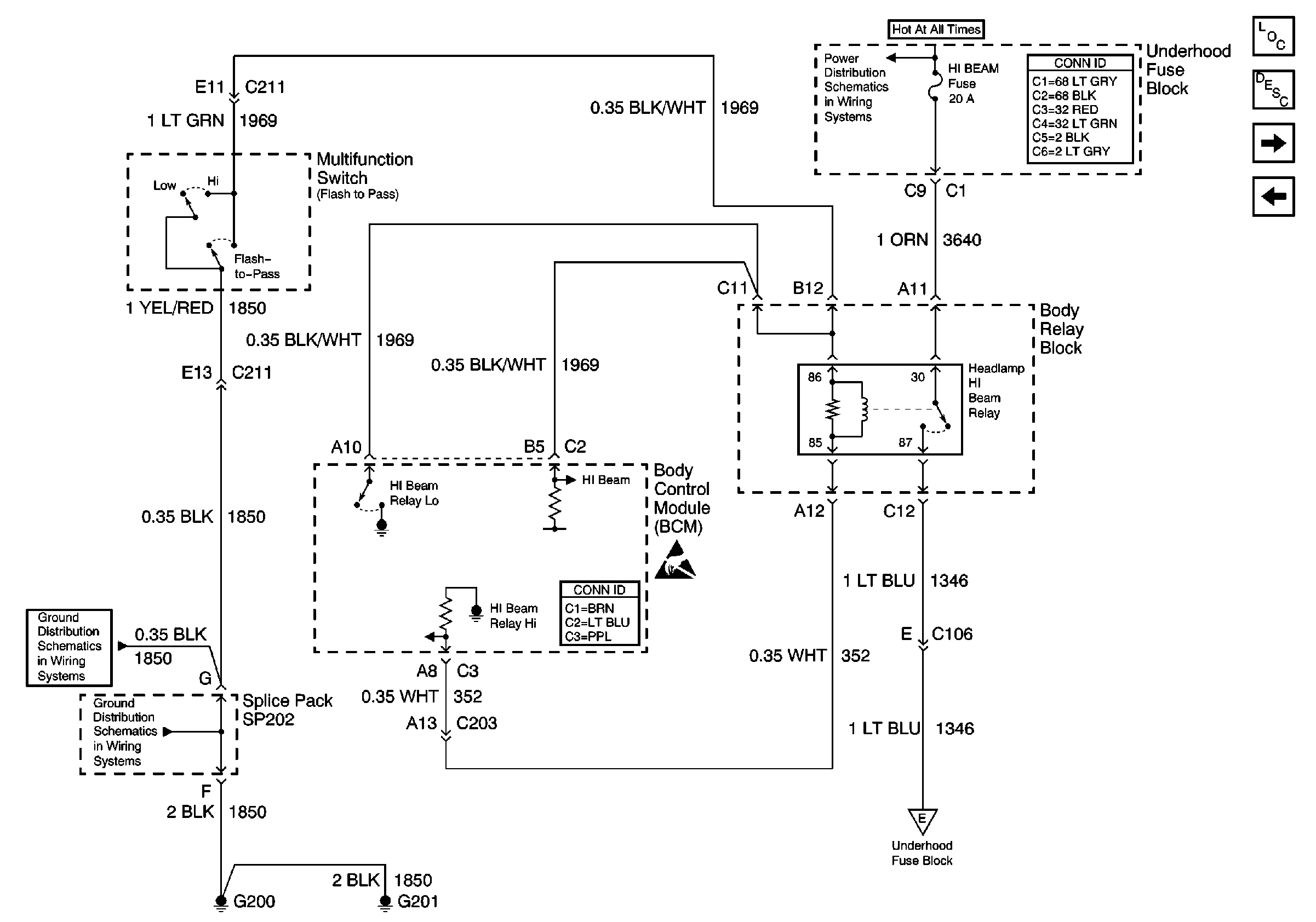
🢒 Headlamps, High Beam (Envoy)
Headlamps, High Beam (Envoy)
Headlamps, High Beam (Envoy)
Body Control Module Components
Body Control System Circuit Description
Headlamps, Low Beam and DRL Relay (Envoy)
Headlamps (Except Envoy)
B+ Bus Bar
Power and Grounding Connector End Views
G200, G201 and G207 (Envoy)
G200, G201 and G207 (Envoy)
Body Control System Connector End Views
Handling ESD Sensitive Parts Notice
Headlamps, Low Beam and DRL Relay (Envoy)