GM Service Manual Online
For 1990-2009 cars only
Figure 1:

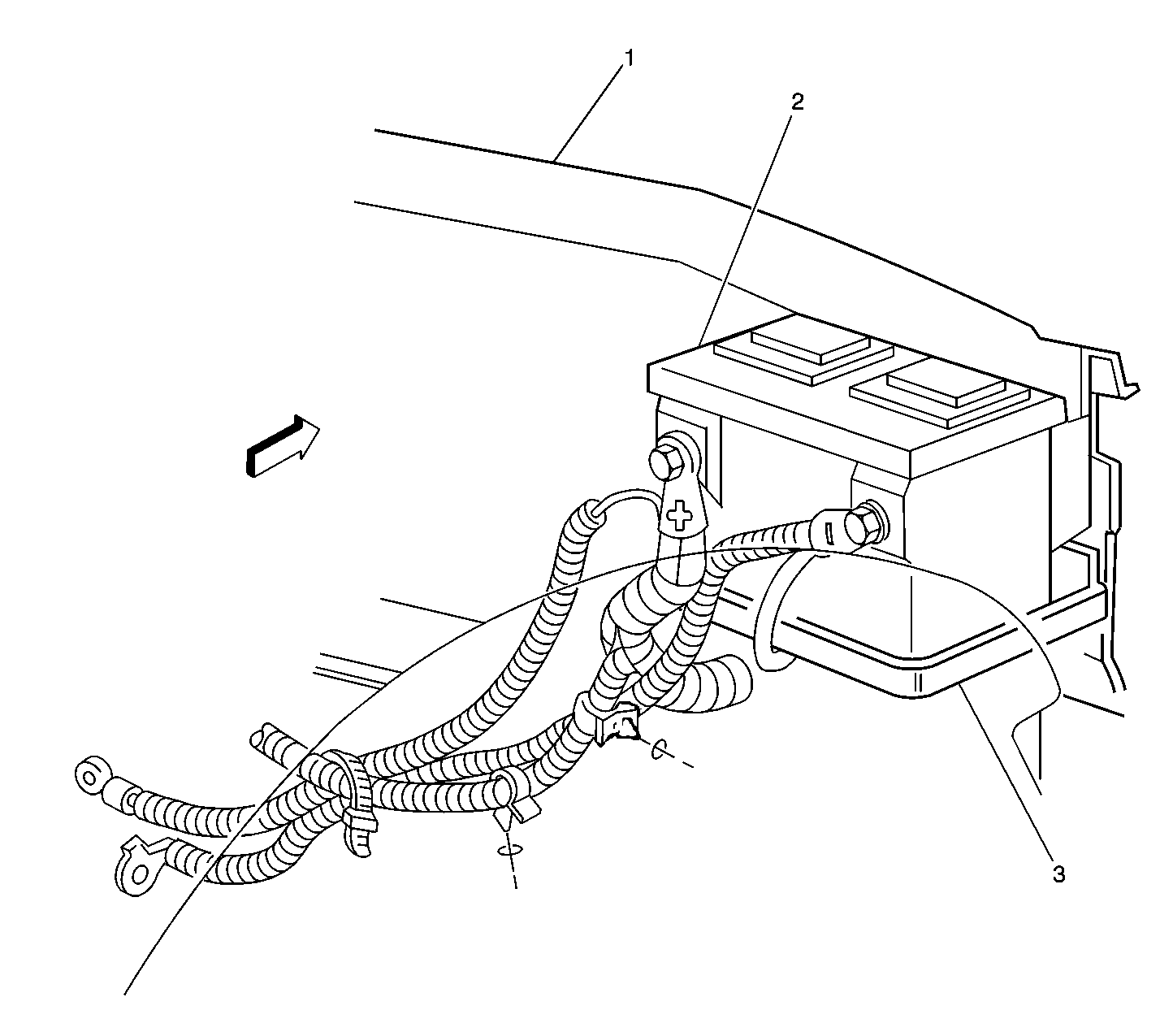
Battery


Object Number: 215502  Size: LF
(1)Radiator Support
(2)Battery (2.2 L Engine shown, 4.3 L Engine similar)
(3)Battery Tray
Figure 2:

Battery Fuse


Object Number: 354776  Size: LF
(1)Radiator Support
(2)Battery Fuse
(3)G108
(4)S153
Figure 3:

2.2 L Engine Right Rear Side


Object Number: 206992  Size: LF
(1)Generator
(2)Grounds G102 and G103
(3)Engine Oil Pressure (EOP) Sensor
(4)Evaporative Emission (EVAP) Canister Purge Solenoid
(5)Ignition Control Module (ICM) Connector C1
(6)Ignition Control Module (ICM) Connector C2
(7)Ground G105
(8)Splice S152
(9)Connector C111 (2.2 L Engine Harness to Fuel Injection Harness)
(10)Splice S106
(11)Splice S129
(12)Splice S128
Figure 4:

Engine Generator and Starter (4.3L)


Object Number: 206654  Size: LF
(1)Exhaust Gas Recirculation (EGR) Valve
(2)Generator Connector
(3)Crankshaft Position (CKP) Sensor
(4)Starter
(5)Starter Solenoid
(6)Splice S100
(7)Splice S101
(8)Splice S102
(9)Ignition Control Module (ICM)
(10)Ignition Coil
(11)Ignition Coil Assembly
(12)G107
Figure 5:

Floor Pedals


Object Number: 203295  Size: LF
(1)Dash Panel
(2)Stoplamp Switch
(3)Brake Pedal
(4)Manual Transmission Clutch Start Switch
(5)Clutch Pedal
Figure 6:

Oxygen Sensor (O2S)


Object Number: 731923  Size: LF
(1)Oxygen Sensor (O2S), Bank 1 Sensor 1 and Connector
(2)Engine Harness
(3)Starter Solenoid
(4)Starter
(5)Exhaust Manifold
Figure 7:

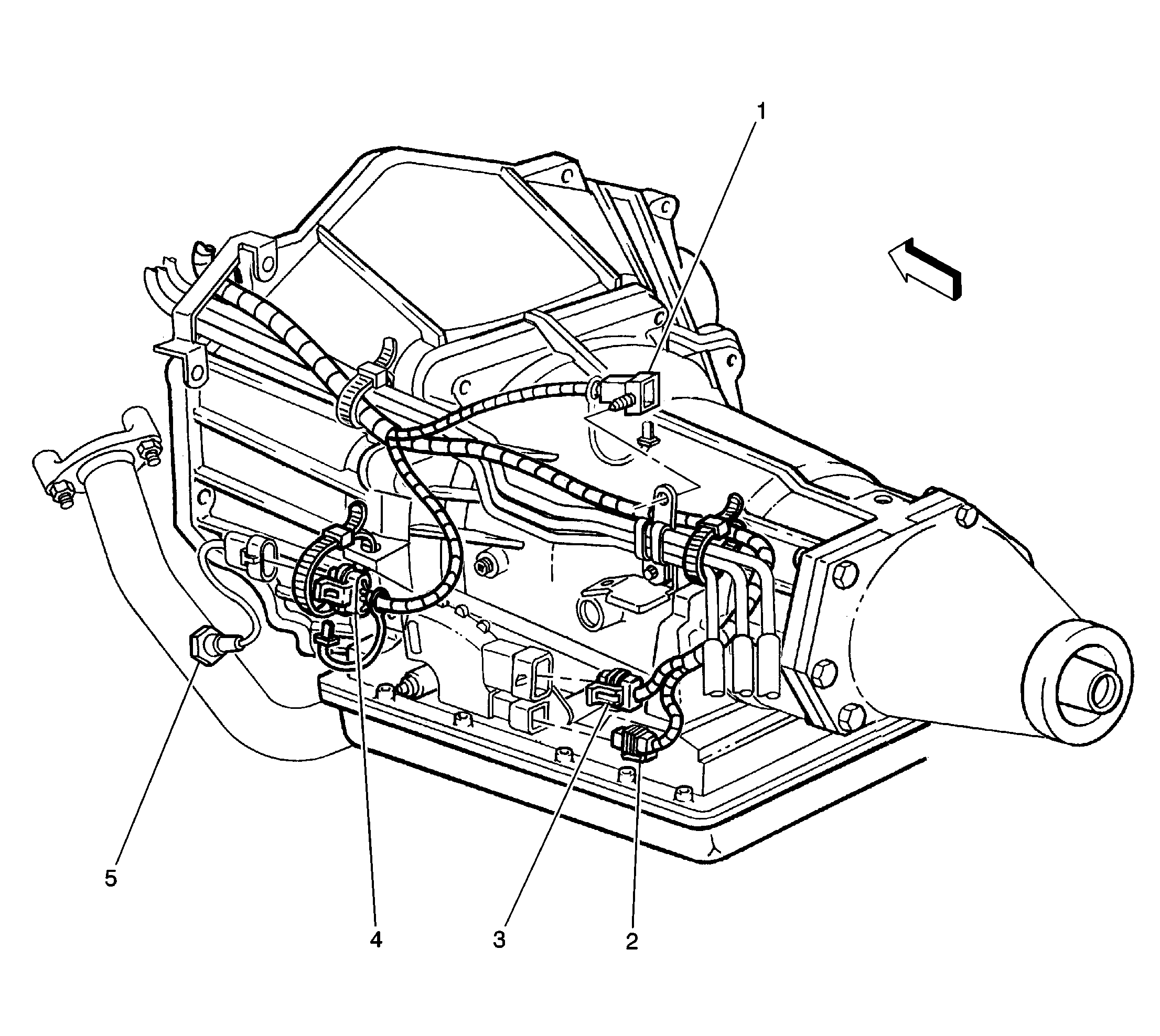
Park/Neutral Position (PNP) Switch Connector


Object Number: 206877  Size: LF
(1)Connector C104 (Engine Harness to Chassis Harness)
(2)Park/Neutral Position (PNP) Switch Connector C2
(3)Park/Neutral Position (PNP) Switch Connector C1
(4)Connector C105 (4.3L Engine Harness to LH Front Heated Oxygen Sensor Harness)
(5)Heated Oxygen Sensor (HO2S) Bank 1 Sensor 1 (4.3L Engine)