GM Service Manual Online
For 1990-2009 cars only
Makes
🢒
Chevrolet
🢒
2001
🢒
Blazer - 2WD
🢒
HVAC
🢒
HVAC Systems - Automatic
🢒 Defroster Valve Actuator Replacement
Removal Procedure
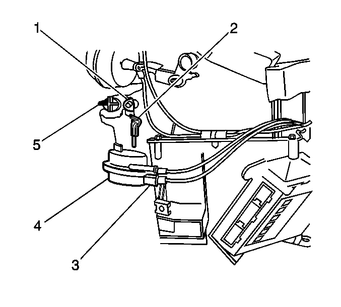
The defroster actuator is located on the bottom left side of the HVAC module.
Remove the left side instrument panel sound insulator. Refer to
Instrument Panel Insulator Panel Replacement - Left Side
in Instrument Panel, Gauges and Console.
Remove the center instrument panel sound insulator. Refer to
Closeout/Insulator Panel Replacement - Center
in Instrument Panel, Gauges, and Console.
Disconnect the vacuum connector (3) from the defroster actuator (4).
Remove the actuator rod retaining clip (1).
Remove the actuator rod (2) from the defroster door lever (5).
Firmly pull on the defroster actuator in order to remove the actuator from the HVAC module.
Installation Procedure
Install the defroster actuator. Ensure that the retaining tab locks into place.
Install the actuator rod (2) to the defroster door lever (5).
Install the actuator rod retaining clip (1).
Connect the vacuum connector (3) to the defroster actuator (4).
Install the center instrument panel sound insulator. Refer to
Closeout/Insulator Panel Replacement - Center
in Instrument Panel, Gauges, and Console.
Install the left side instrument panel sound insulator. Refer to
Instrument Panel Insulator Panel Replacement - Left Side
in Instrument Panel, Gauges, and Console.