GM Service Manual Online
For 1990-2009 cars only
Makes
🢒
Chevrolet
🢒
2001
🢒
Blazer - 2WD
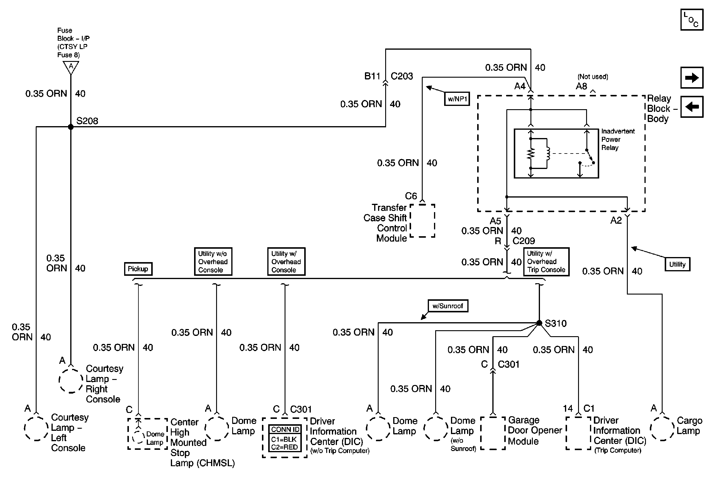
🢒 Inadvertent Power Lamp Relay
Inadvertent Power Lamp Relay
Inadvertent Power Lamp Relay
Master Electrical Component List
AUX PWR, RDO BATT and HDLP SW Fuses
INT BATT Fuse
INT BATT Fuse
Handling ESD Sensitive Parts Notice