GM Service Manual Online
For 1990-2009 cars only
Makes
🢒
Chevrolet
🢒
2001
🢒
Blazer - 2WD
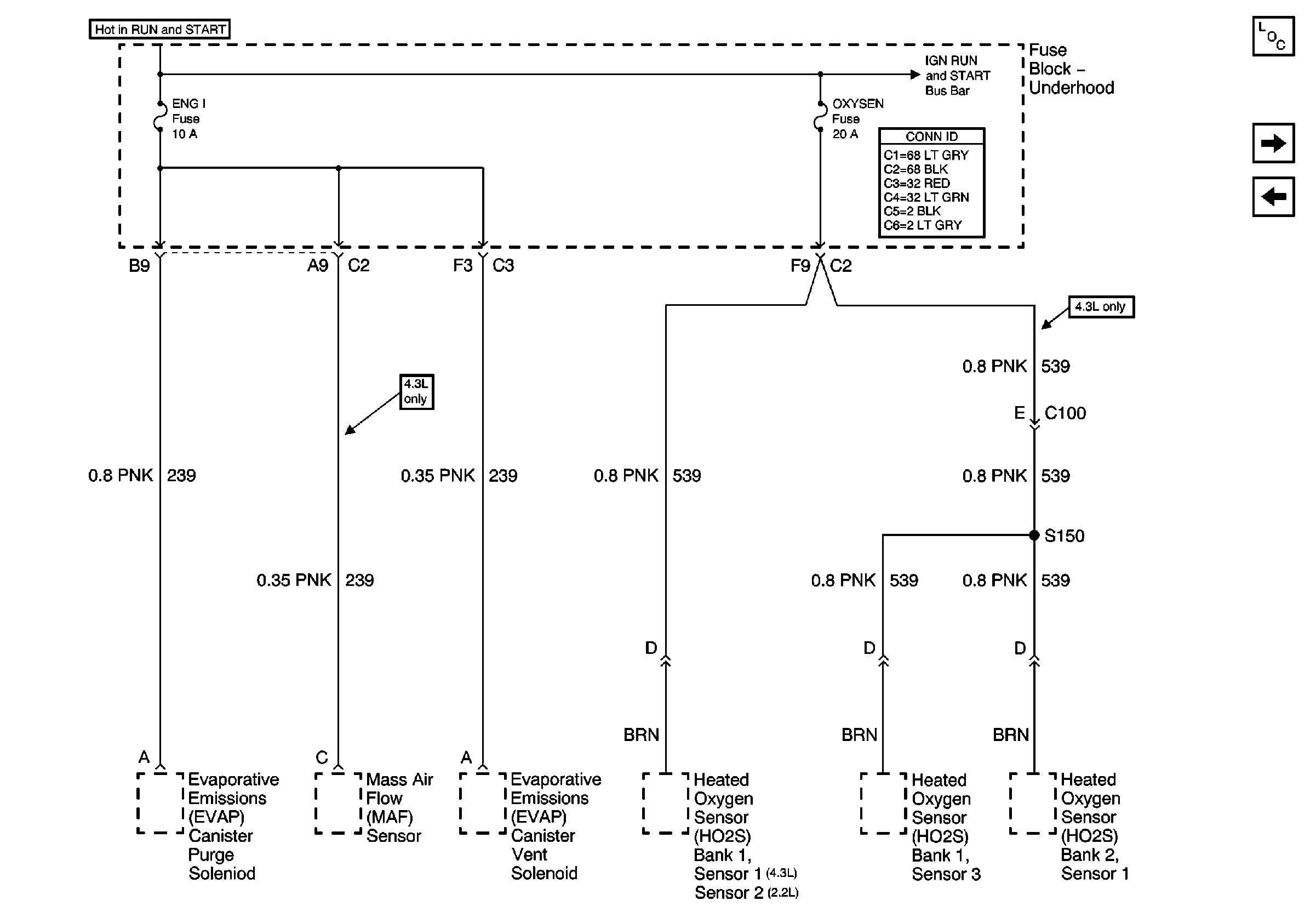
🢒 ENG I and OXYGEN Fuses
ENG I and OXYGEN Fuses
ENG I and OXYGEN Fuses
Master Electrical Component List
ECM I Fuse
BTSI Fuse Power (Automatic Transmission)
Ign RUN and START Bus Bar