GM Service Manual Online
For 1990-2009 cars only
Makes
🢒
Chevrolet
🢒
2005
🢒
Blazer - 2WD
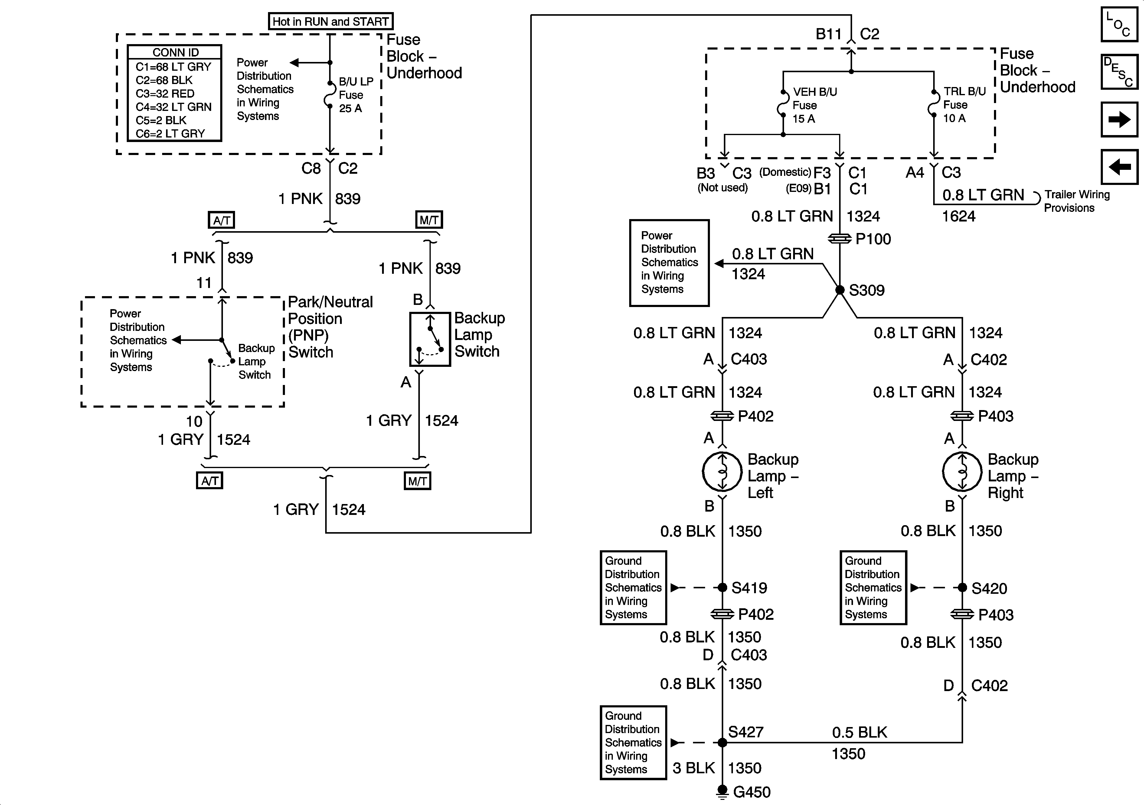
🢒 Backup Lamps - Utility
Backup Lamps - Utility
Backup Lamps - Utility
Master Electrical Component List
Exterior Lighting Systems Description and Operation
Backup Lamps - Pickup
Tail, StopLicense Lamps-Export
Ign RUN and START Bus Bar
B/U LP, TRL B/U and BTSI Fuses - Automatic Transmission
B/U LP, TRL B/U and BTSI Fuses - Automatic Transmission
S313 and S419
G420, G450 and S427 - Utility and Crew Cab
S320 and S420