GM Service Manual Online
For 1990-2009 cars only
Makes
🢒
Chevrolet
🢒
2005
🢒
Blazer - 2WD
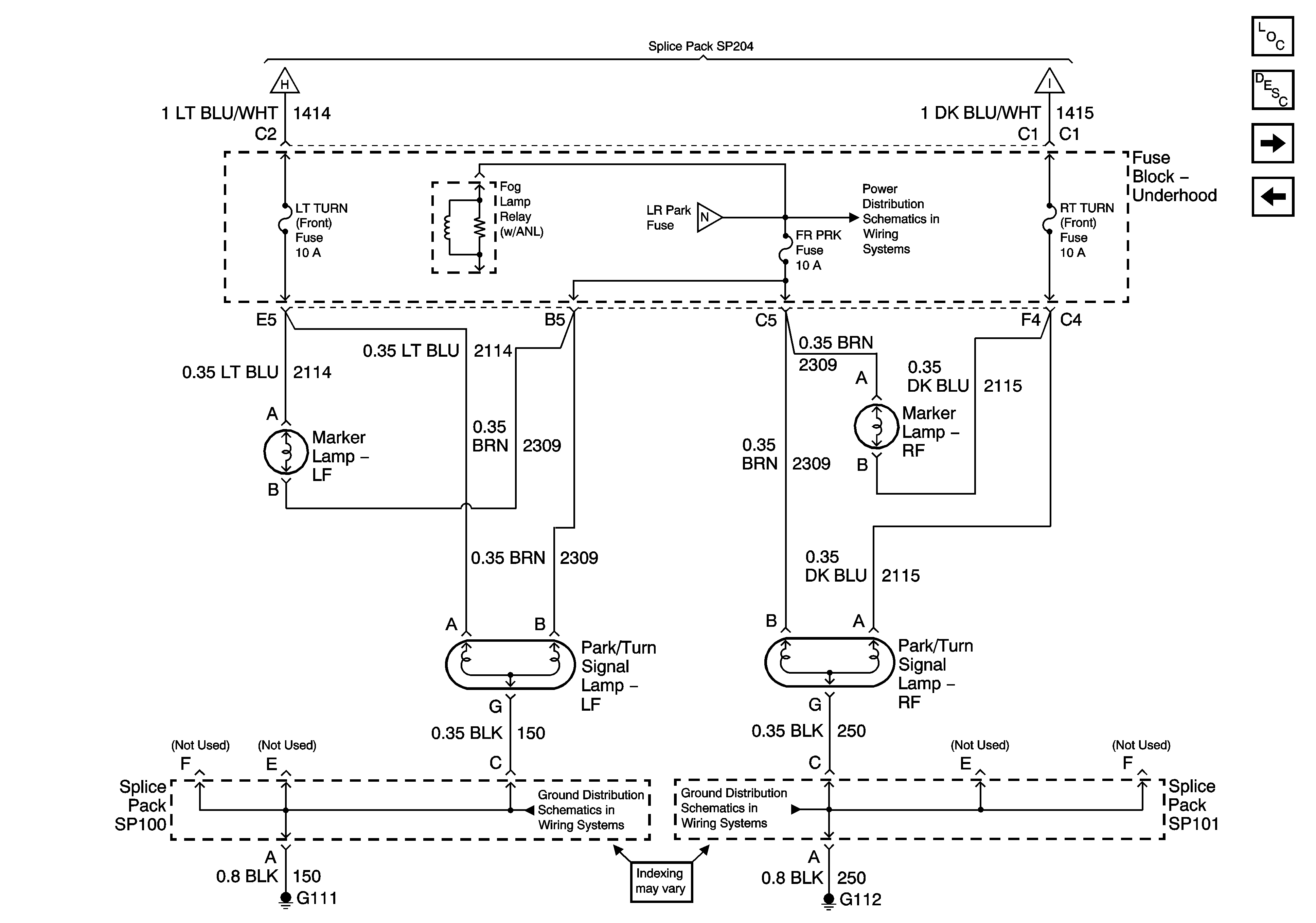
🢒 Park/Turn Signal Lamps, Marker Lamps and Turn Signal Fuses, Front
Park/Turn Signal Lamps, Marker Lamps and Turn Signal Fuses, Front
Park/Turn Signal Lamps, Marker Lamps and Turn Signal Fuses, Front
Master Electrical Component List
Exterior Lighting Systems Description and Operation
Turn Signal Fuses
Instrument Cluster Turn Signal Indicators
Park and License Lamps, Rear
Tail, StopLicense Lamps-Export
G111 and G112 - Except Export
FR PRK, LR PRK, RR PRK Fuses, and Fog Lamp Relay