GM Service Manual Online
For 1990-2009 cars only

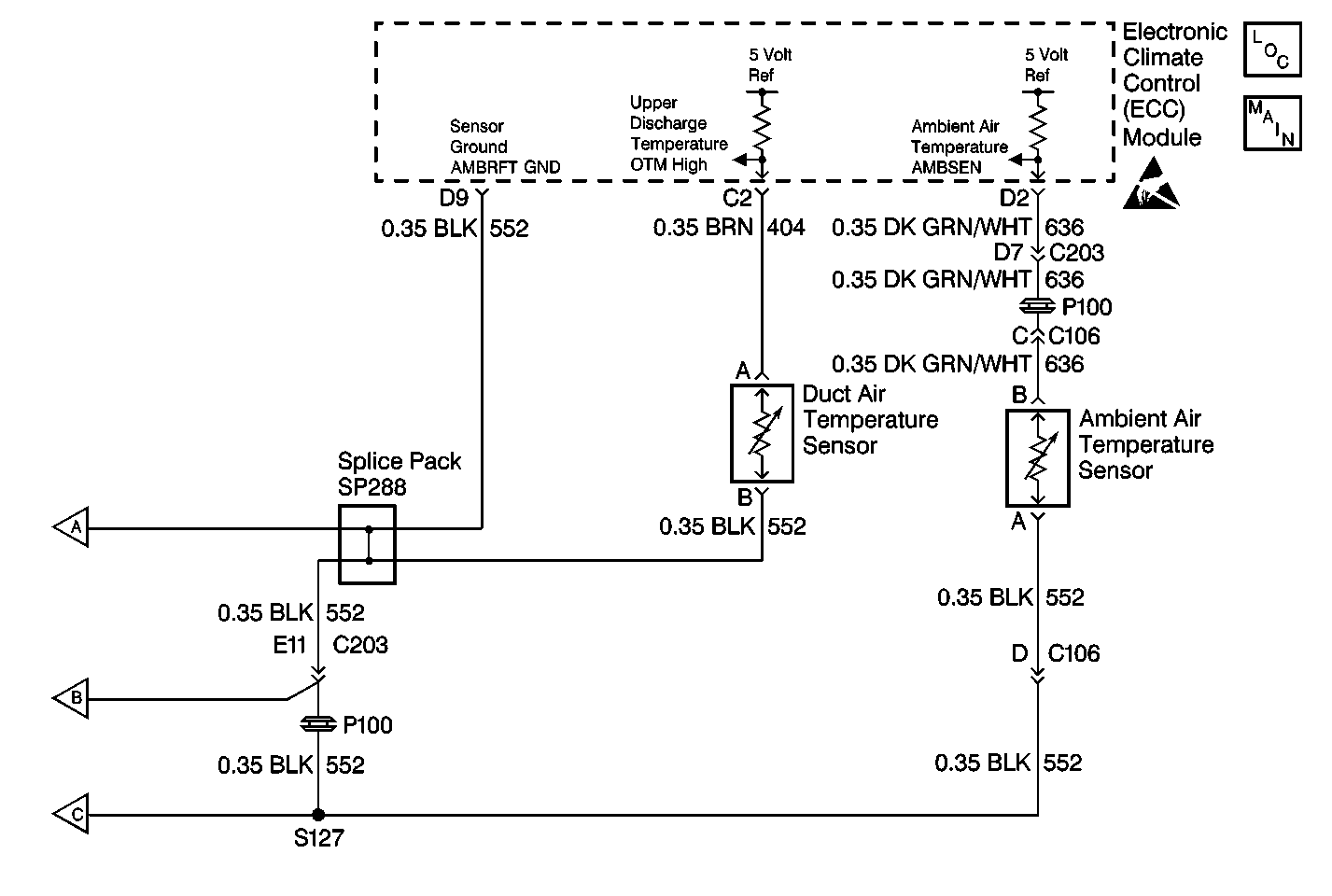
Object Number: 425163  Size: MF

Circuit Description

The duct air temperature sensor is a thermistor used to control the signal voltage in the electronic climate control module. The electronic climate control module supplies a reference voltage (about 5 volts) on CKT 404 (BRN) to the sensor. When the upper duct air temperature is cold, the thermistor resistance is high. Therefore, the electronic climate control module will receive a high voltage input. If the upper duct air temperature is hot, the thermistor resistance is low. Therefore, the electronic climate control module will receive a low signal voltage input. The duct air temperature sensor is used to enhance the temperature control. Refer to Sensor Resistance Table .

Conditions for Setting the DTC

When the ignition switch is in the ON position, the electronic climate control module will detect DTC B0176 any time CKT 404 (BRN) is at or near 5 volts or higher.

Action Taken When the DTC Sets

The electronic climate control module will use a default value of 10 A/D counts until the fault is cleared.

Conditions for Clearing the MIL/DTC

This fault will clear as soon as the fault goes away or has been repaired. The system will then return to normal operation. History DTCs can only be cleared by removing and restoring B+ or by using the scan tool.

Diagnostic Aids

    • The electronic climate control module may set class 2 lost communication DTCs when the body control module (BCM) or the vehicle control module (VCM) is being reprogrammed. After reprogramming, inspect for DTCs in the electronic climate control module. Clear any history U DTCs, then resume diagnostics.
    • Visually inspect the sensor connector and harness for corrosion and damage. The resistance value of the sensor must be witin 334-100,865 ohms. Refer to Sensor Resistance Table . If resistance is not within specifications, replace the sensor.

Test Description

The numbers below refer to the step numbers on the diagnostic table.

  1. This step measures the resistance of the duct air temperature sensor.

  2. This step inspects for B+ on CKT 404.

  3. This step determines if the short to B+ is in CKT 404 or in the electronic climate control module.

  4. This step inspects for an open in CKT 552.

  5. This step replaces a defective duct air temperature sensor.

  6. This step repairs an open in CKT 552.

  7. This step inspects for intermittents and tests for a malfunctioning electronic climate control module.

  8. This step replaces a defective electronic climate control module.

  9. This step inspects for 5 volts on CKT 404.

  10. This step determines if the open is in CKT 404 or in the electronic climate control module.

Step

Action

Value(s)

Yes

No

Tools Required

    • Scan Tool
    • J 39200 Digital Multimeter (DMM)
    • J 35616-A Connector Test Adapter Kit

1

Was the Diagnostic System Check performed?

--

Go to Step 2

Go to Diagnostic System Check

2

  1. Turn the ignition switch to the OFF position.
  2. Disconnect the duct air temperature sensor.
  3. Measure the resistance between sensor terminal A and terminal B.
  4. Compare the reading to the Temperature/Resistance table. Refer to Sensor Resistance Table .

Is the resistance within the range specified in the table?

--

Go to Step 3

Go to Step 7

3

  1. Turn the ignition switch to the ON position.
  2. Measure the voltage at terminal A of the duct air temperature sensor harness connector and ground.

Is battery voltage present?

--

Go to Step 4

Go to Step 11

4

Inspect for a short to B+ in CKT 404 (BRN).

Did you find a short to B+?

--

Go to Step 5

Go to Step 10

5

Repair the short to B+ in CKT 404 (BRN).

Is the repair complete?

--

Go to Diagnostic System Check

--

6

Inspect for continuity to ground at terminal B of the duct air temperature sensor harness connector and ground.

Is continuity present?

--

Go to Step 9

Go to Step 8

7

Replace the duct air temperature sensor.

Is the replacement complete?

--

Go to Diagnostic System Check

--

8

Repair the open in CKT 552 (BLK).

Is the repair complete?

--

Go to Diagnostic System Check

--

9

  1. Turn the ignition switch to the OFF position.
  2. Reconnect the duct air temperature sensor.
  3. Reconnect the electronic climate control module.
  4. Turn the ignition switch to the ON position.
  5. Clear any electronic climate control module DTCs.

Does the DTC reset?

--

Go to Step 10

Go to Intermittents and Poor Connections Diagnosis in Wiring Systems

10

Replace the electronic climate control module.

Is the replacement complete?

--

Go to Diagnostic System Check

--

11

Measure the voltage from terminal B of the duct air temperature sensor to ground.

Is the voltage within the specified range?

4-6 V

Go to Step 6

Go to Step 12

12

Inspect for an open in CKT 404 (BRN).

Did you find an open?

--

Go to Step 13

Go to Step 10

13

Repair the open in CKT 404 (BRN).

Is the repair complete?

--

Go to Diagnostic System Check

--