GM Service Manual Online
For 1990-2009 cars only

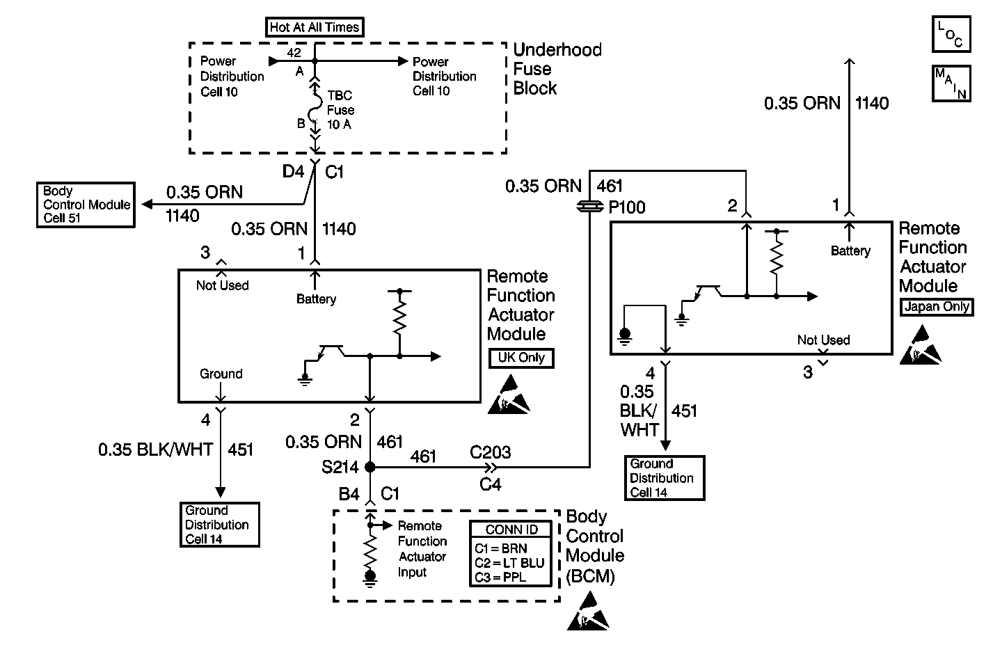
Object Number: 397059  Size: MF
Body Control Module Components
Body Control System Schematics

Circuit Description

The BCM uses CKT 461 in order to receive the command of the remote control door lock receiver module. The command locks and unlocks the doors. When a key fob button is pressed, the transmitter sends a radio frequency signal to the remote control door lock receiver module. The signal is decoded and sent to the BCM on CKT 461. The signal locks or unlocks the doors.

Conditions for Setting the DTC

    • CKT 461 is shorted to ground.
    • The system voltage is between 9.0-16.0 volts.
    • The above conditions exist for 0.5 seconds.

Action Taken When the DTC Sets

    • The keyless entry (RFA) system will not operate correctly.
    • Remote commands from the RFA transmitter will not operate correctly.
    • The content theft system will not function properly.

Conditions for Clearing the MIL/DTC

    • The current DTC will clear immediately after the short to ground is corrected.
    • A history DTC will clear after 100 consecutive ignition cycles without a fault present.
    • History and current DTCs may be cleared using a scan tool.

Diagnostic Aids

    • Always diagnose the first DTC that is listed on the scan tool.
    • Verify that the scan tool displays DTC B3102 as a current code before you perform diagnostics.
    • If a self-powered test lamp is not available, connect test lamp to battery voltage and probe the ground circuit in order to obtain the same results.
    • Inspect for loose or poor connections at all of the related components.
    • Refer to Intermittents and Poor Connections Diagnosis in Wiring Systems.

Test Description

The numbers below refer to the step numbers on the diagnostic table.

  1. This step determines if the BCM is defective.

  2. This step determines if one of the following conditions exists:

  3. • The remote control door lock receiver module is defective.
    • CKT 461 has a short to ground.

Step

Action

Value(s)

Yes

No

1

Did you perform the BCM Diagnostic System Check?

--

Go to Step 2

Go to Diagnostic System Check - Body Control System

2

  1. Disconnect the BCM connector C1 (BRN). Remove the comb from the connector.
  2. Use a J 39200 digital multimeter (DMM) in order to backprobe between CKT 461 (ORN) cavity B4 and ground.

Does the J 39200 DMM display battery voltage?

--

Go to Step 6

Go to Step 3

3

  1. Disconnect the remote control door lock receiver module.
  2. Set the J 39200 DMM to the OHMS position.
  3. Backprobe the BCM connector C1 (BRN) between CKT 461 (ORN) cavity B4 and ground using the J 39200 DMM.

Does the J 39200 DMM display continuity?

--

Go to Step 4

Go to Step 5

4

Locate and repair the short to ground in CKT 461 (ORN) between the remote control door lock receiver module and the BCM.

Is the repair complete?

--

Go to Step 7

--

5

Replace the remote control door receiver module.

Is the repair complete?

--

Go to Step 7

--

6

  1. Replace the BCM.
  2. Program the correct calibrations into the BCM.
  3. Perform the learn procedure.

Is the repair complete?

--

Go to Step 7

--

7

Clear the DTCs.

Is the repair complete?

--

Go to Diagnostic System Check - Body Control System

--