GM Service Manual Online
For 1990-2009 cars only

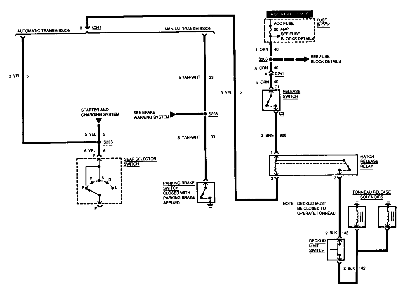
CAMARO TONNEAU PANEL RELEASE ELECTRICAL DIAGNOSIS

Model and Year: 1987-89 CAMARO CONVERTIBLE

The attached pages provide "Tonneau Panel Release" electrical diagnostic information not currently available in section 8, Page 134 of the service manuals.

TONNEAU PANEL RELEASE

TROUBLESHOOTING HINTS

*Try the following check before doing the System Diagnosis.

1. Check ACC Fuse by operating Cigar Lighter.

2. Check Deck Lid Limit Switch for continuity and proper adjustment.

3. Check that the Deck Lid is fully closed.

*Go to System Diagnosis for diagnosis test.

SYSTEM DIAGNOSIS

*Do this test below if the Tonneau Release does not operate.

TONNEAU RELEASE TEST (TABLE 1)

Connect: TEST LAMP At: RELEASE SWITCH CONNECTOR (CONNECTED)

Connect Between Correct Result For Diagnosis of Incorrect Result

C1 (ORN) & Ground Lamp Light See 1

*Operate Release Switch

C2 (BRN) & Ground Lamp Lights See 2

* If test results are correct, go to Table 2.

1. Check for an open in ORN (40) wire.

2. Replace Release Switch.

TONNEAU RELEASE TEST (TABLE 2)

Connect: TEST LAMP At: HATCH RELEASE RELAY CONNECTOR (Connected)

Conditions:

* Release Switch Operated * Gear Selector: PARK (Automatic Transmission) * Parking Brake Switch: APPLIED (Manual Transmission)

Connect Between Correct Result For Diagnosis of Incorrect Result

1 (BRN) & Ground Lamp Lights See 1

1 (BRN) & 3 (YEL) Lamp Lights See 2

2 (BLK) & Ground Lamp Lights See 3

* If test results are correct, go to Table 3.

1. Check BRN (900) wire for an open.

2. For automatic transmission check YEL (5) wire for an open (see schematic). For manual transmission: check YEL (5), TAN/WHT (33) wires and Parking Brake Switch for opens (see schematic).

3. Replace the Hatch Release Relay.

TONNEAU RELEASE TEST (TABLE 3)

Connect: TEST LAMP AT: RELEASE SOLENOID CONNECTOR (Disconnected) Condition:

* Press and hold Release Switch

* Deck Lid fully closed

Connect Between Correct Result For Diagnosis of Incorrect Result

BLK (142) & Ground Lamp Lights See 1

* If test results are correct, replace the Release Solenoid.

1. Check BLK (142) wire for an open.

2. Check Deck Lid Limit Switch for proper adjustment.

CIRCUIT OPERATION

Voltage is applied at all times through the ACC fuse to the Release Switch. With manual transmission, when the Release Switch, Parking Brake Switch and the Deck Lid Limit Switch are closed, current flows through the Hatch Release Relay coil. The relay operates and voltage is applied to the Release Solenoids. The solenoids operate and the tonneau panel opens.

With automatic transmission, current flows through the Hatch Release Relay coil with the Release Switch closed, the Deck Lid Limit Switch closed and the Gear Selector Switch in PARK or NEUTRAL. The relay operates and voltage is applied to the Release Solenoids. The solenoids operate and the Tonneau Panel open.


Object Number: 75554  Size: FS

General Motors bulletins are intended for use by professional technicians, not a "do-it-yourselfer". They are written to inform those technicians of conditions that may occur on some vehicles, or to provide information that could assist in the proper service of a vehicle. Properly trained technicians have the equipment, tools, safety instructions and know-how to do a job properly and safely. If a condition is described, do not assume that the bulletin applies to your vehicle, or that your vehicle will have that condition. See a General Motors dealer servicing your brand of General Motors vehicle for information on whether your vehicle may benefit from the information.