GM Service Manual Online
For 1990-2009 cars only

Tools Required

EN 46111 Crankshaft Rotation Socket

  1. Ensure that the crankshaft is in the stage one timing drive assembly position using the EN 46111 . Refer to Camshaft Timing Drive Chain Alignment Diagram.

  2. Object Number: 1961669  Size: SH
  3. Make sure that the camshaft sealing rings (1) are in place in the camshaft grooves.

  4. Object Number: 1961670  Size: SH
  5. Select the proper camshaft for the particular installation location. ID markings are on the rear end of each camshaft. The ID markings are defined as follows:
  6. 3.1. The first five digits refer to the date and time of production.

    Example: 3L18H.

    3.2. Digits 6-9 refer to the production code.

    LY7 - High Feature V6

    3.3. The last two digits refer to the camshaft position.
           - Example:
           - LI - Left Bank Intake
           - LE - Left Bank Exhaust
           - RI - Right Bank Intake
           - RE - Right Bank Exhaust

    Object Number: 1961676  Size: SH
  7. Apply a liberal amount of engine oil to the camshaft (1) journals and the left cylinder head (2) camshaft carriers.

  8. Object Number: 1961677  Size: SH
  9. Place the camshafts (1) in position in the left cylinder head (2).

  10. Object Number: 1961679  Size: SH
  11. Position the camshaft lobes in a neutral position with the flats on the back of the camshafts up and parallel (1) with the left cylinder head camshaft cover rail.

  12. Object Number: 1961680  Size: SH
  13. Observe the markings on the left cylinder head camshaft bearing caps. Each bearing cap is marked (1) in order to identify its location. The markings have the following meanings:
  14. • The raised feature must always be oriented toward the center of the cylinder head.
    • The I indicates the intake camshaft.
    • The E indicates the exhaust camshaft.
    • The number 1, 3, 5 indicates the cylinder position from the front of the cylinder block.
  15. Apply a liberal amount of engine oil to the camshaft bearing caps.

  16. Object Number: 1961681  Size: SH
  17. Install the camshaft bearing thrust cap (4) in the first journal of the right cylinder head (3).
  18. Install the remaining bearing caps (2) with their orientation mark toward the center of the cylinder head (3).
  19. Hand start all the camshaft bearing cap to cylinder head retaining bolts (1).
  20. Notice: Refer to Fastener Notice in the Preface section.


    Object Number: 1961683  Size: SH
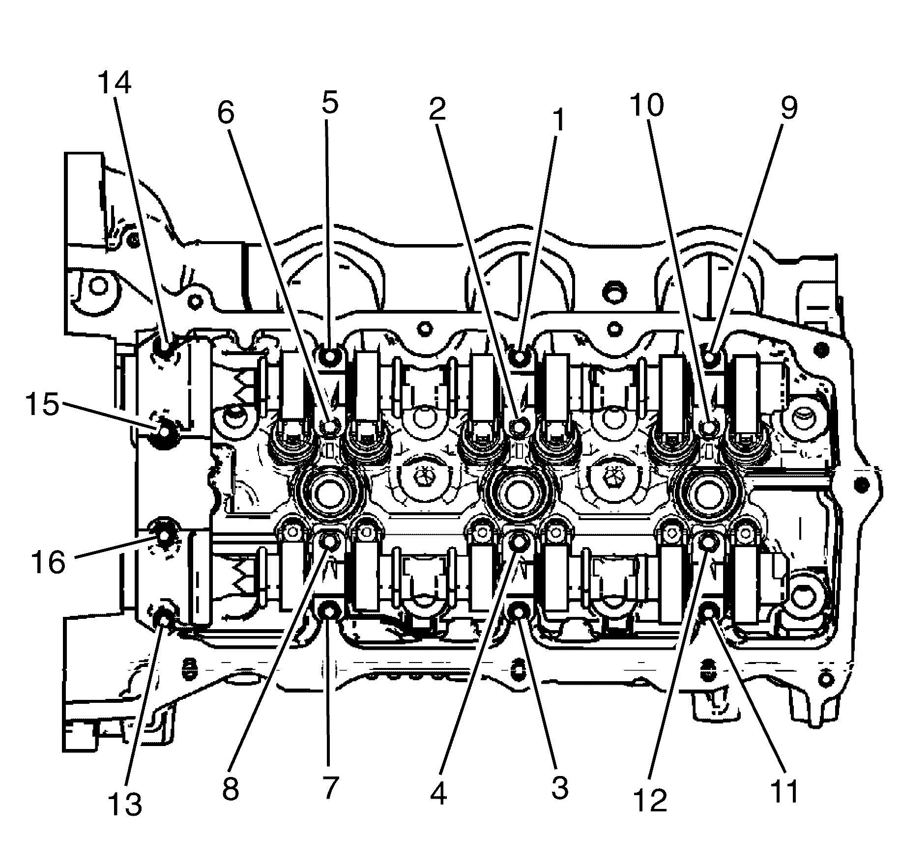
  21. Tighten the camshaft bearing cap to cylinder head retaining bolts in the sequence shown.
  22. Tighten
    Tighten the bolts in sequence to 10 N·m (89 lb in).

  23. Loosen the center intake camshaft bearing cap to cylinder head retaining bolts (1, 2) and the center exhaust camshaft bearing cap to cylinder head retaining bolts (3, 4).
  24. Retighten the center camshaft bearing cap to cylinder head retaining bolts (1, 2, 3, 4).
  25. Tighten
    Retighten the bolts to 10 N·m (89 lb in).