GM Service Manual Online
For 1990-2009 cars only
Makes
🢒
Chevrolet
🢒
2007
🢒
Caprice WM
🢒
Suspension
🢒
Electronic Suspension Control
🢒 Electronic Suspension Control Schematics
Electronic Suspension Control Schematics HSV
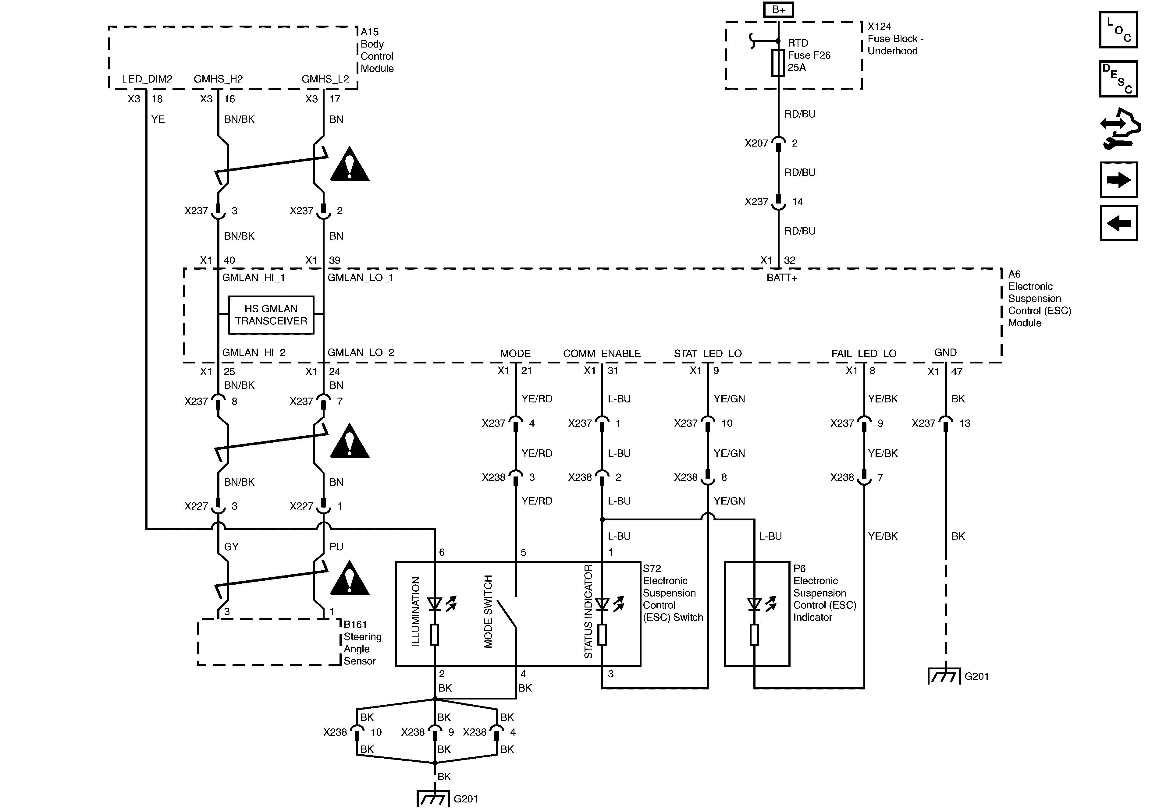
Figure
1:
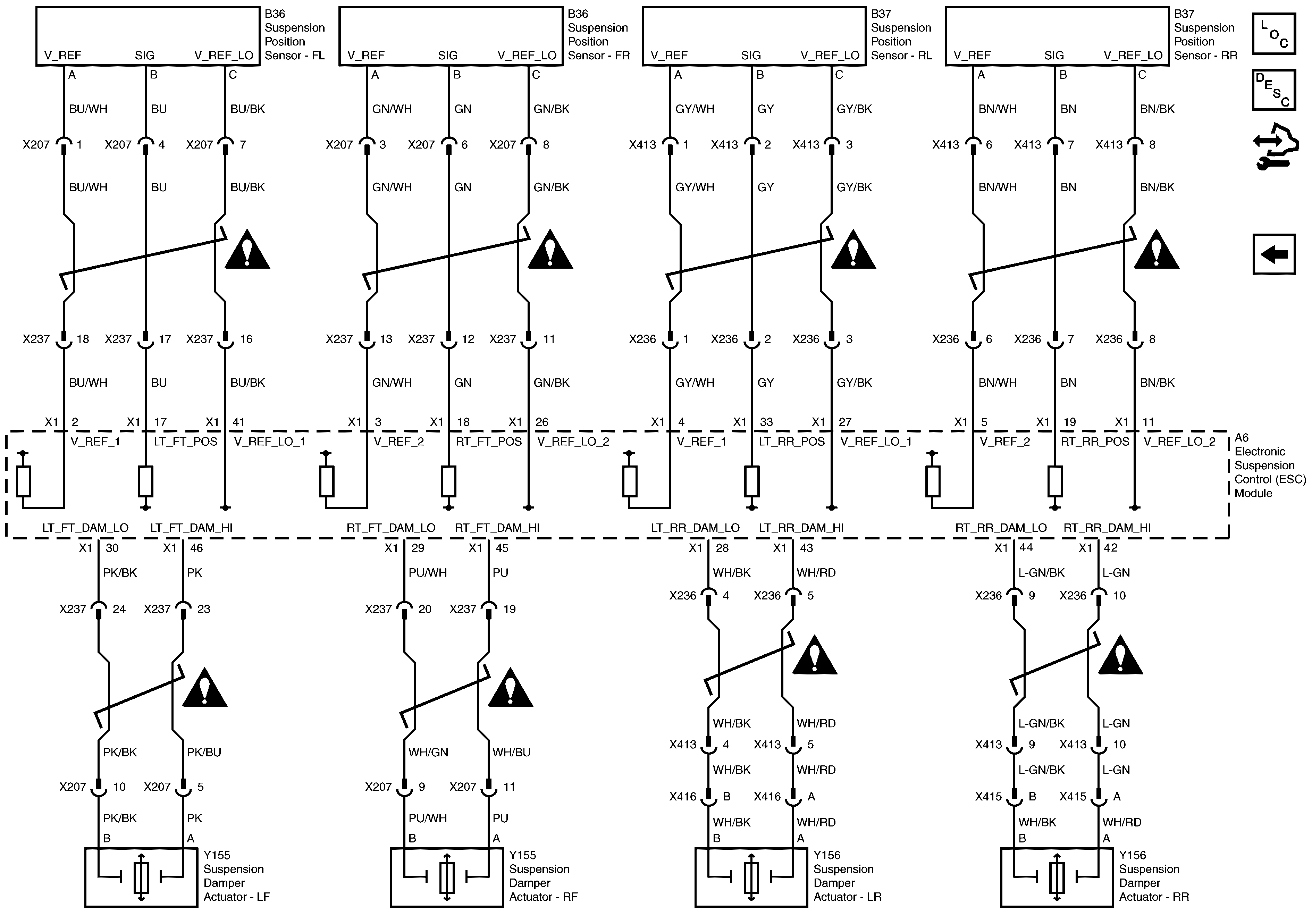
Figure
2:
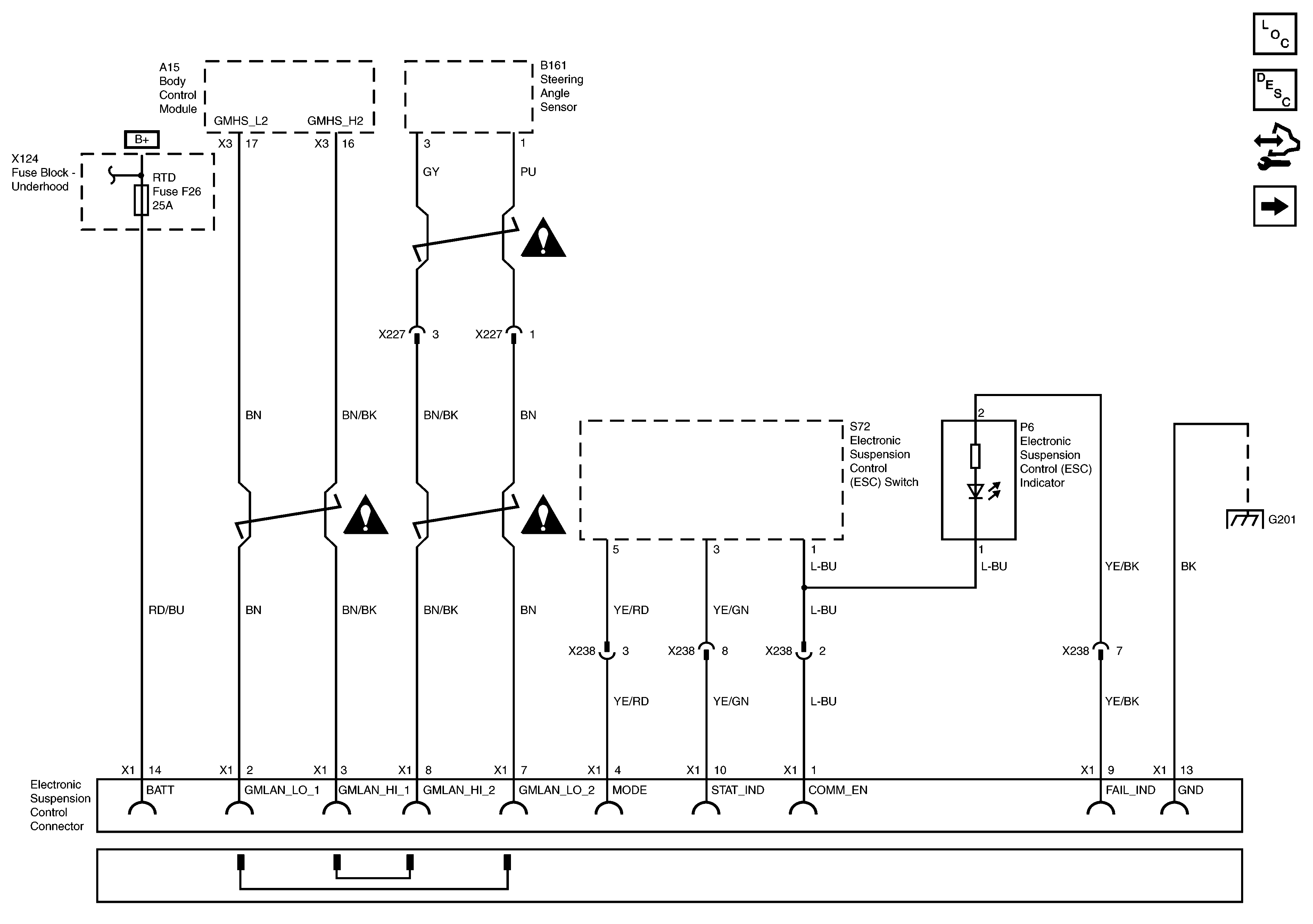
Figure
3: