GM Service Manual Online
For 1990-2009 cars only
Makes
🢒
Chevrolet
🢒
2007
🢒
Caprice WM
🢒 Steering Angle Sensor, Brake Pedal Position Sensor, ESP Switch and Yaw Rate/Lateral Accelerometer Sensor
Steering Angle Sensor, Brake Pedal Position Sensor, ESP Switch and Yaw Rate/Lateral Accelerometer Sensor
Steering Angle Sensor, Brake Pedal Position Sensor, ESP Switch and Yaw Rate/Lateral Accelerometer Sensor
Master Electrical Component List
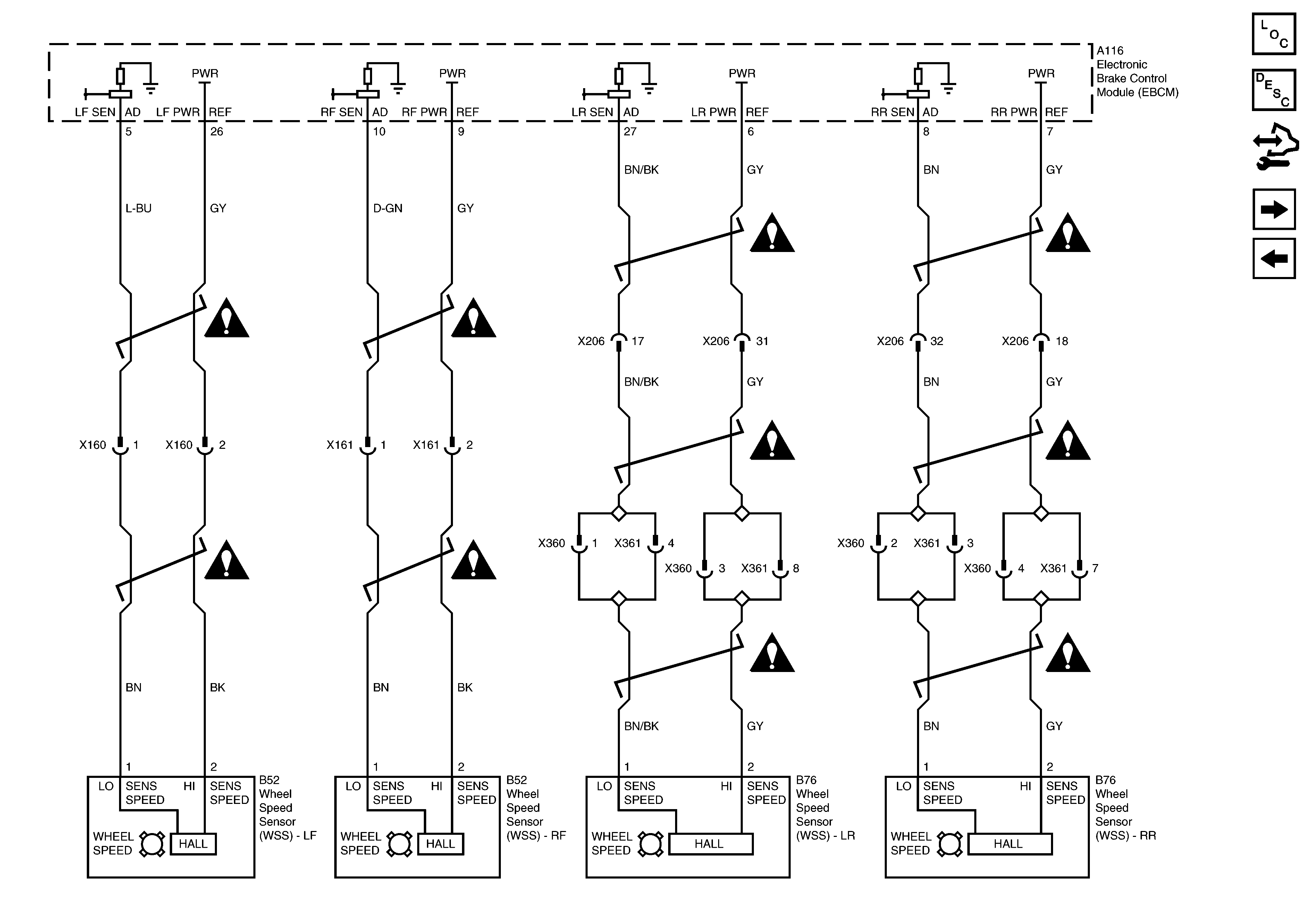
ABS Description and Operation SWBRHD
Control Module References
Module Power, Ground and Serial Data
Module Power, Ground and Serial Data
Antilock Brake System Schematic Icons
Antilock Brake System Schematic Icons
Antilock Brake System Schematic Icons
Antilock Brake System Schematic Icons
Antilock Brake System Schematic Icons
Antilock Brake System Schematic Icons
Antilock Brake System Schematic Icons
Antilock Brake System Schematic Icons
Antilock Brake System Schematic Icons
Antilock Brake System Schematic Icons