GM Service Manual Online
For 1990-2009 cars only
Makes
🢒
Chevrolet
🢒
2007
🢒
Caprice WM
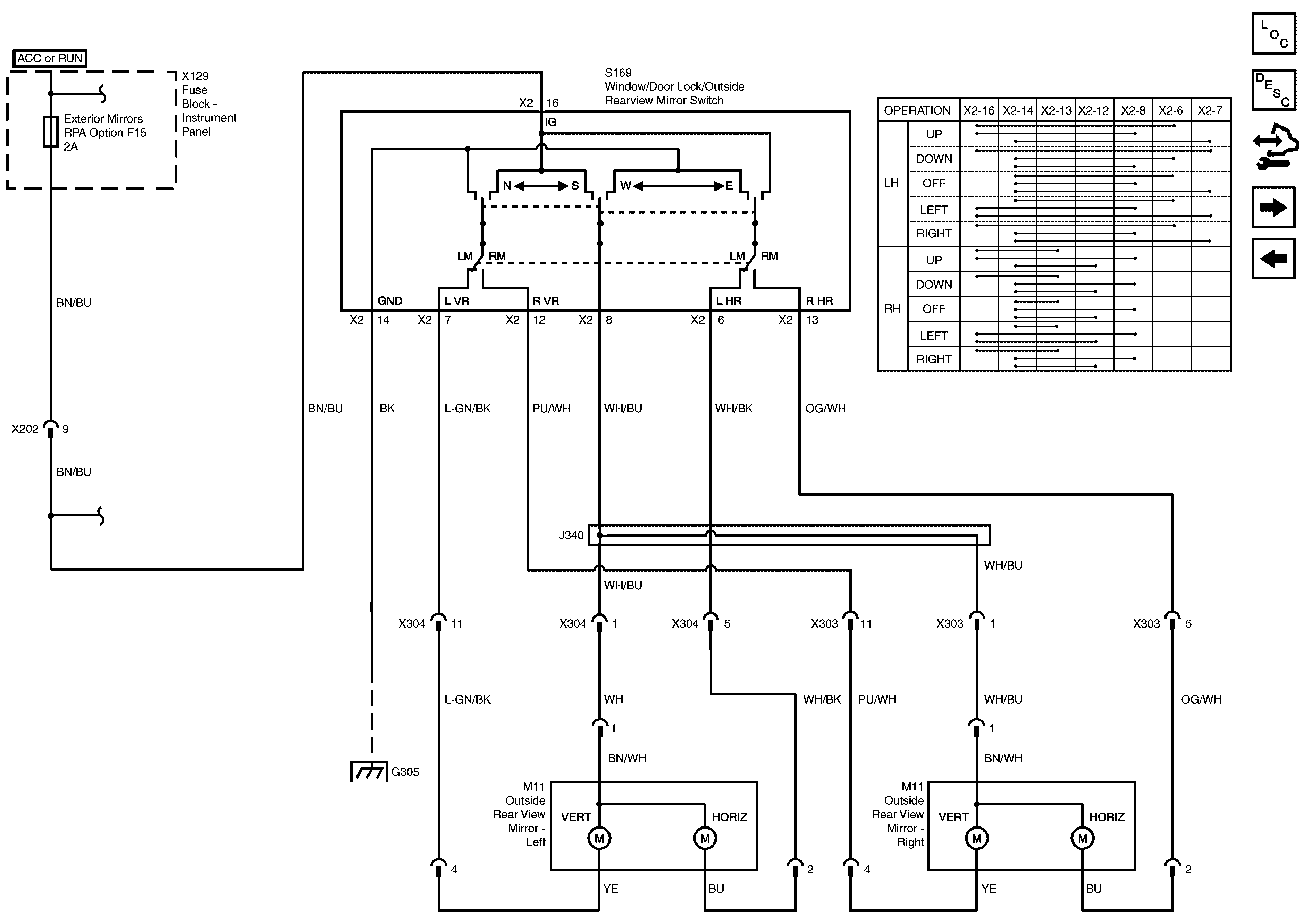
🢒 Mirror Switch and Motors
Mirror Switch and Motors
Mirror Switch and Motors
Master Electrical Component List
Outside Mirror Description and Operation
Control Module References
Mirror Switch and Motors
Door Latch Assemblies and Door Lock Switch
G303 and G304 - 2 of 2 and G305 - 1 of 2