GM Service Manual Online
For 1990-2009 cars only
Makes
🢒
Chevrolet
🢒
2007
🢒
Caprice WM
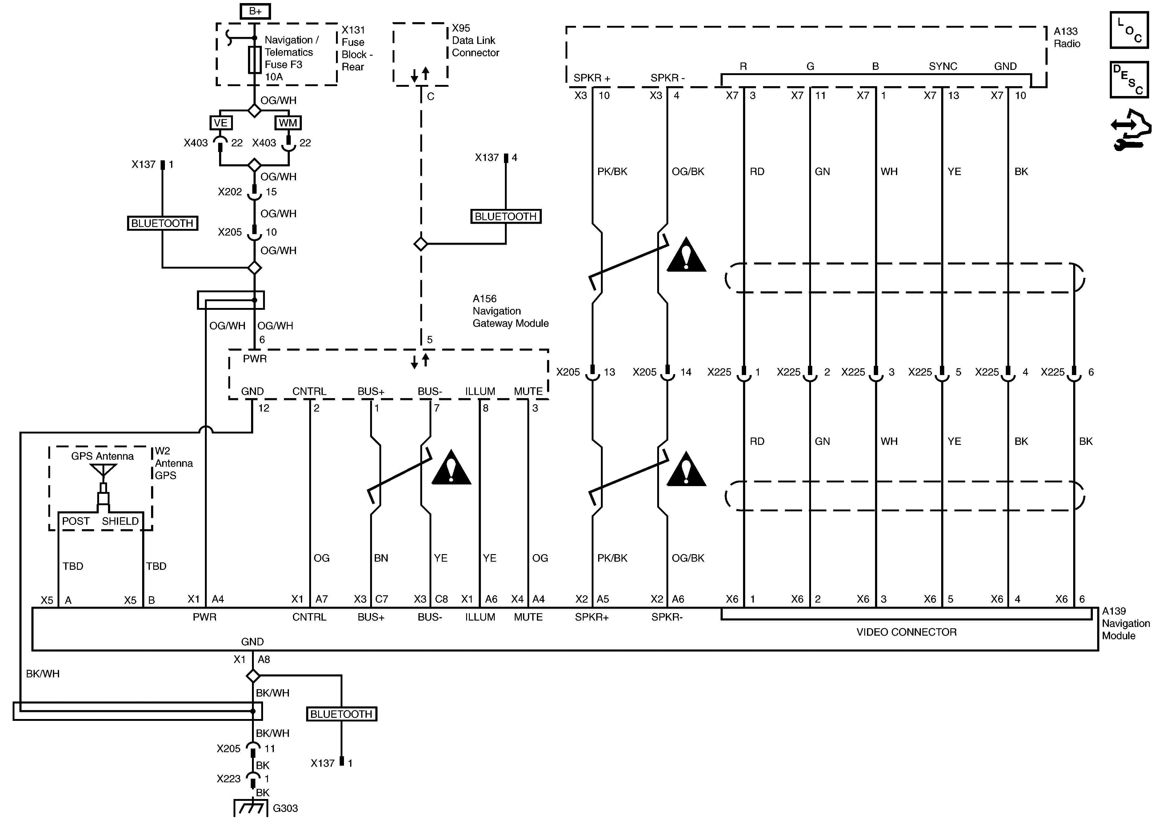
🢒 Navigation Module and Navigation Gateway Module Inputs and Outputs
Navigation Module and Navigation Gateway Module Inputs and Outputs
Navigation Module and Navigation Gateway Module Inputs and Outputs
Master Electrical Component List
Control Module References
G303 and G304 - 1 of 2