GM Service Manual Online
For 1990-2009 cars only
Makes
🢒
Chevrolet
🢒
2007
🢒
Caprice WM
🢒 Rear Seat Entertainment - Base
Rear Seat Entertainment - Base
Rear Seat Entertainment -- Base
Master Electrical Component List
Radio/Audio System Description and Operation SWBRHD
Control Module References
Speaker Inputs and Outputs
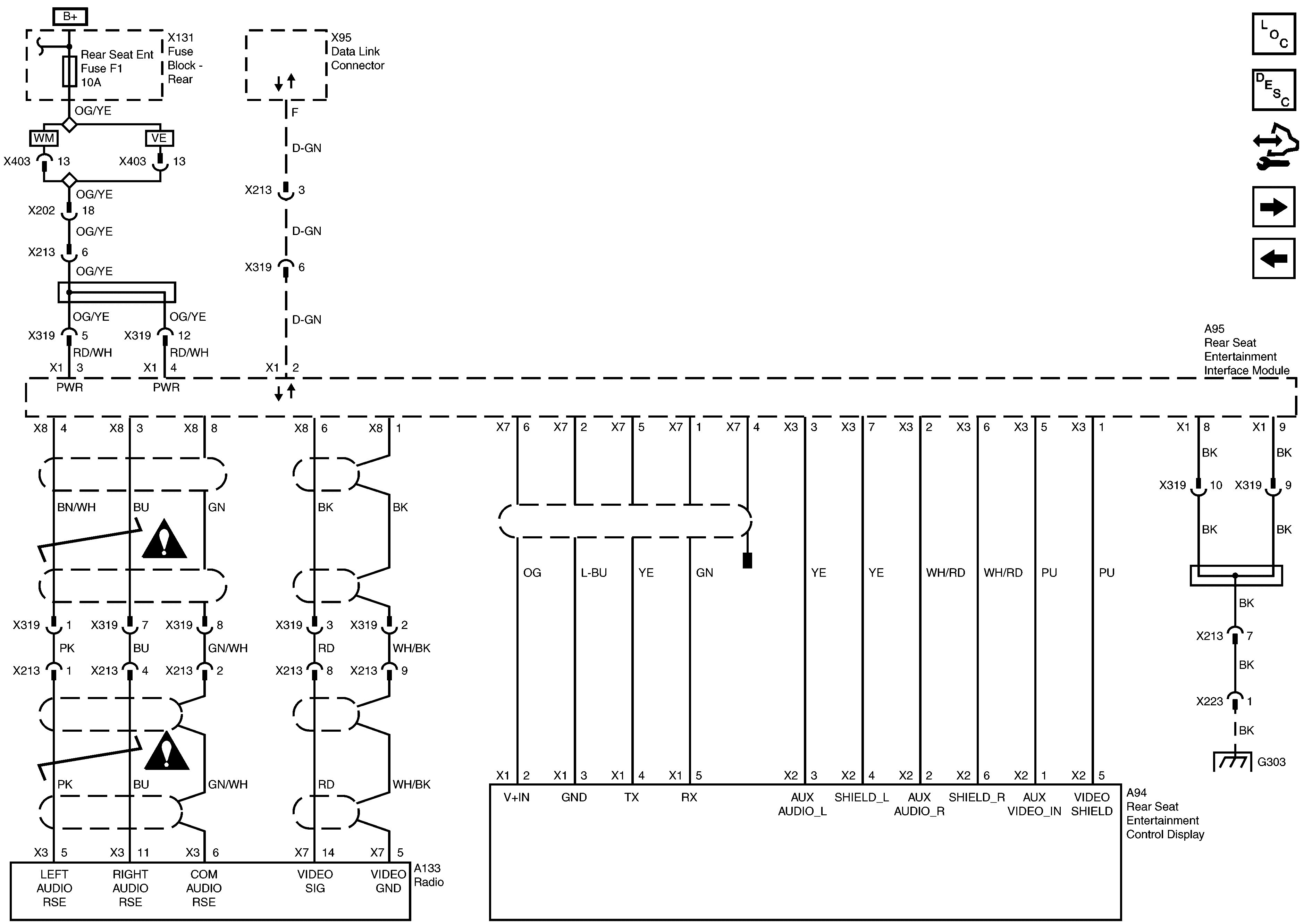
Rear Seat Entertainment Interface Module to DVD Player - Base (1 of 2)
G303 and G304 - 1 of 2
Entertainment/Communication Schematic Icons
Entertainment/Communication Schematic Icons