GM Service Manual Online
For 1990-2009 cars only
Figure 1:

Module Power, Ground, Serial Data, and Transmission Subsystem References


Object Number: 2154324  Size: FS
Figure 2:

Cruise Control, Exterior Lights, Interior Lights, Horn, Door Lock, Release System, Hydraulic Brakes, and Antilock Brake Subsystem References


Object Number: 2137165  Size: FS
Figure 3:

Headlight, Wiper/Washer, Fog Light, Exterior Lights, and Starting and Charging Subsystem References


Object Number: 2137173  Size: FS
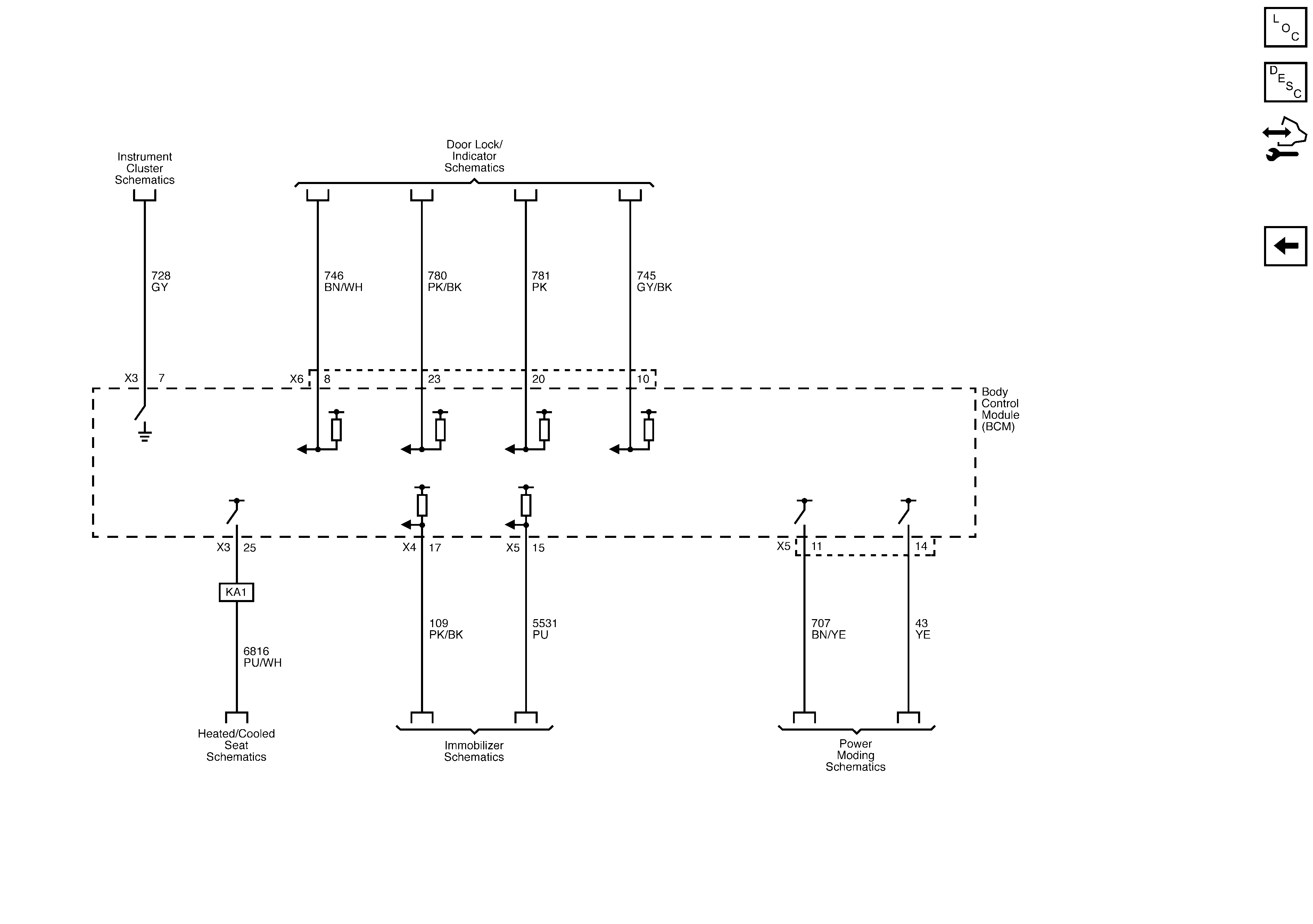
Figure 4:

Instrument Cluster, Door Lock, Heated/Cooled Seat, Immobilizer, and Power Moding Subsystem References


Object Number: 2137183  Size: FS