GM Service Manual Online
For 1990-2009 cars only
Makes
🢒
Chevrolet
🢒
2009
🢒
Caprice WM
🢒
Body Systems
🢒
Mirrors
🢒 Inside Rearview Mirror Schematics
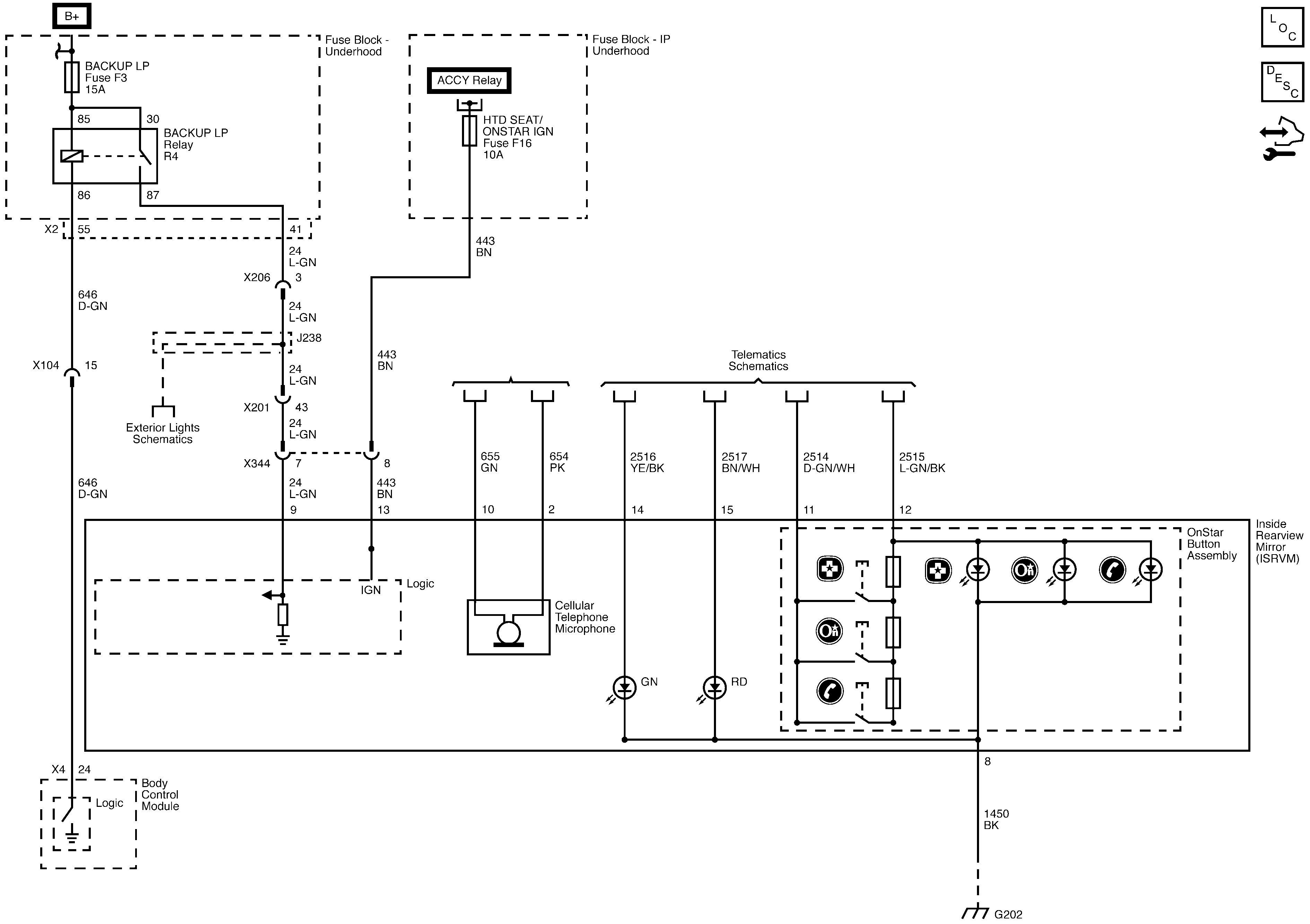
Figure
1:
Except U5J
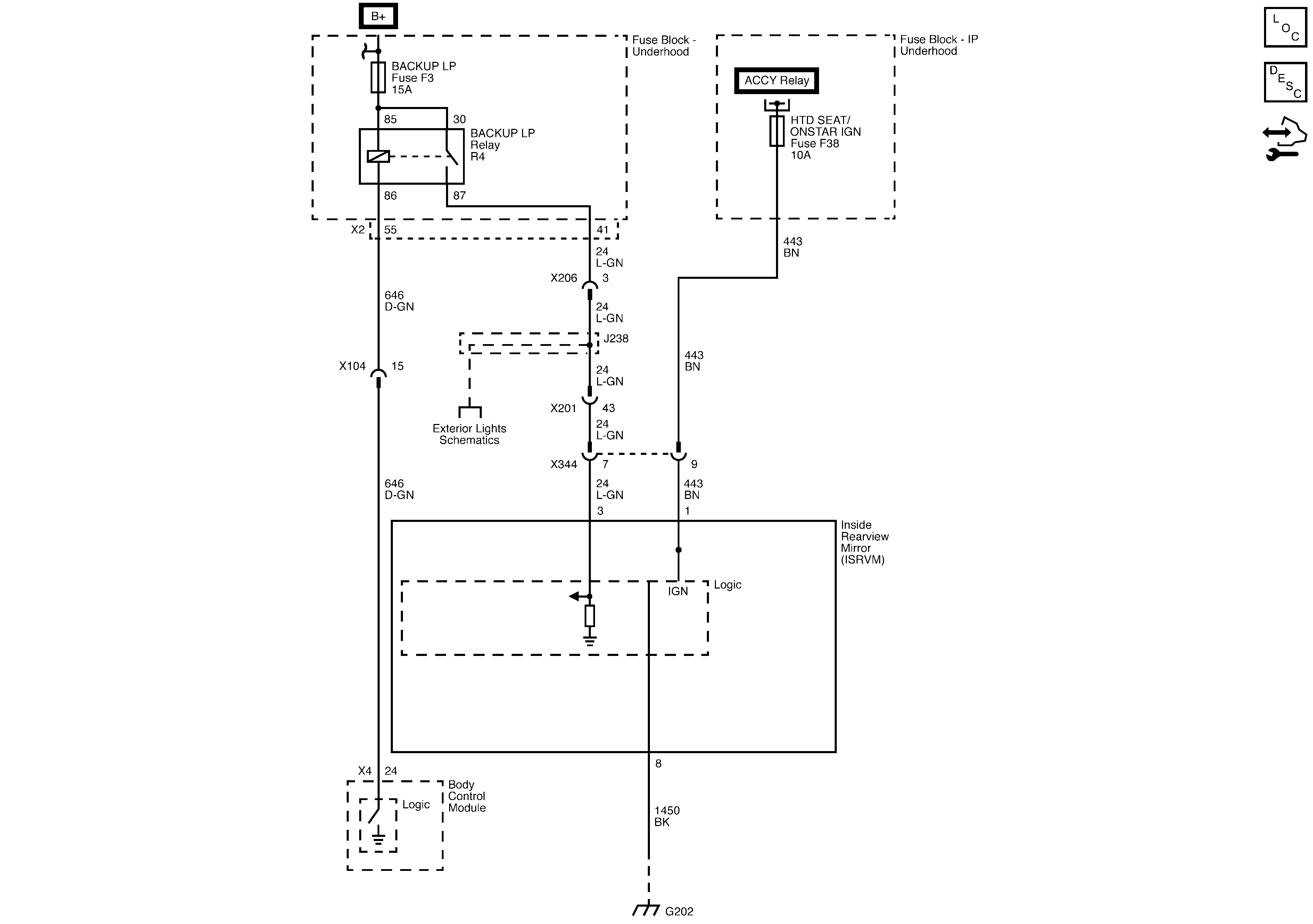
Figure
2:
U5J