GM Service Manual Online
For 1990-2009 cars only
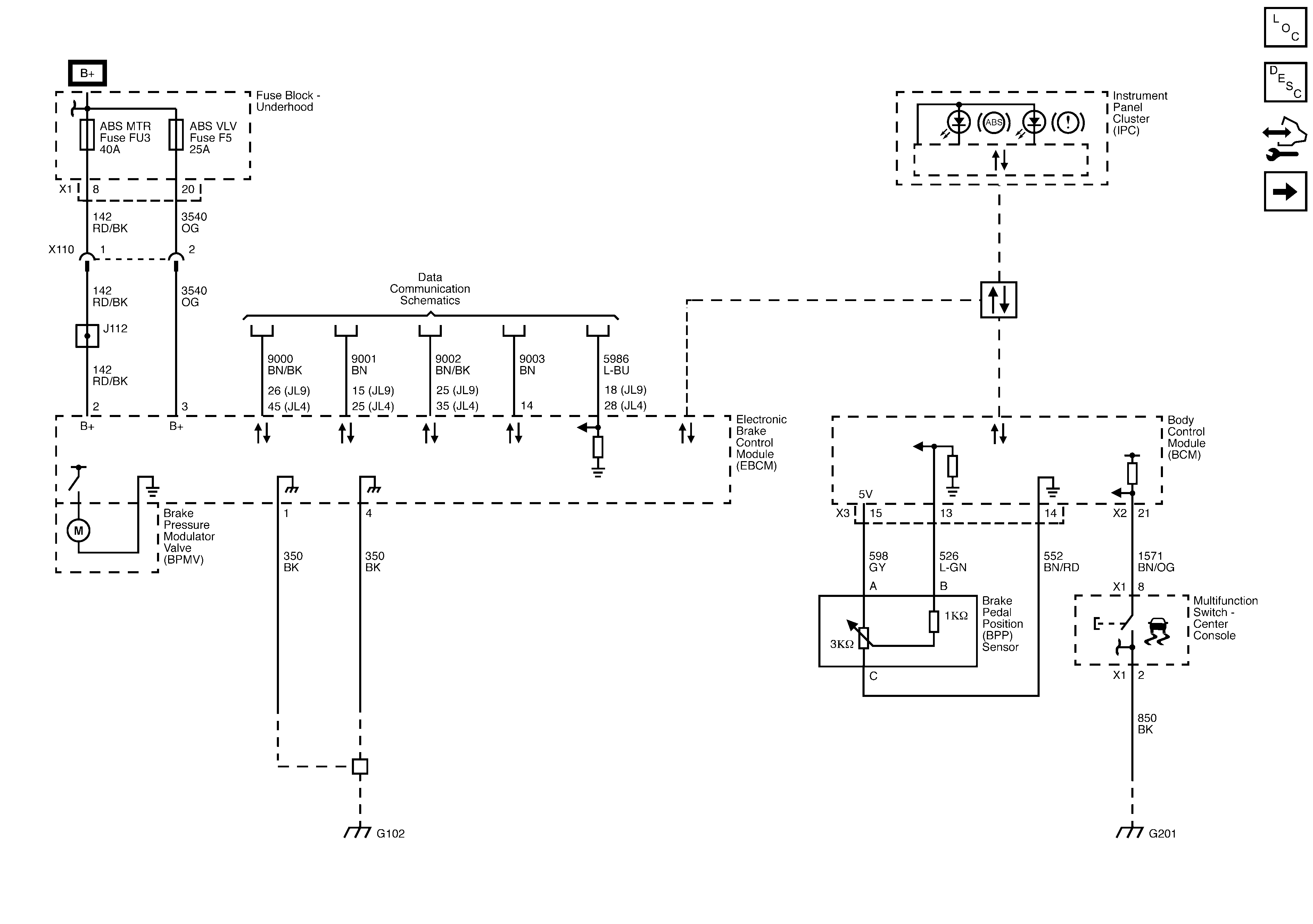
Figure 1:

Module Power, Ground, Serial Data, Traction Control, and Brake Pedal Position


Object Number: 2153392  Size: FS
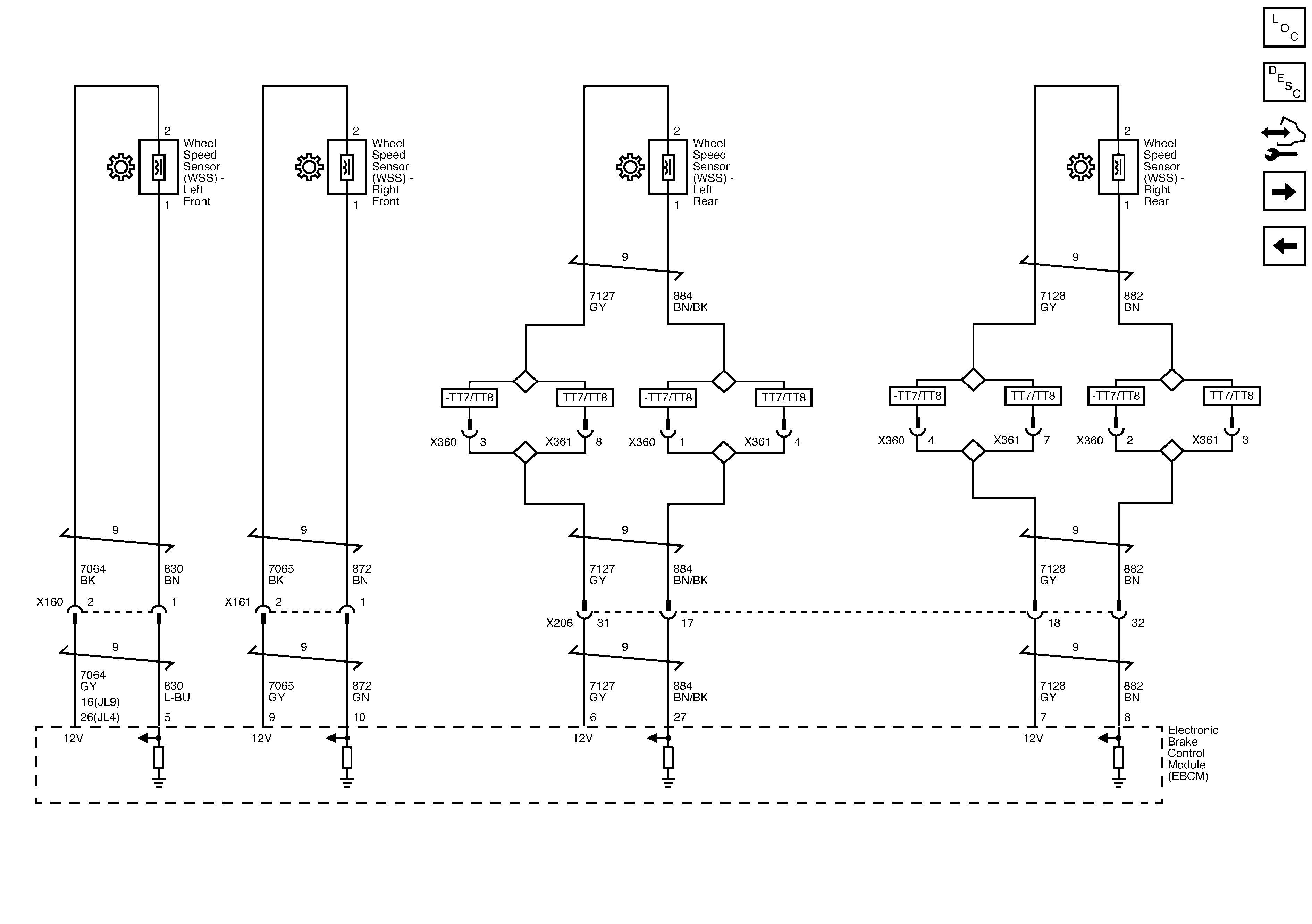
Figure 2:

Wheel Speed Sensors


Object Number: 2153393  Size: FS
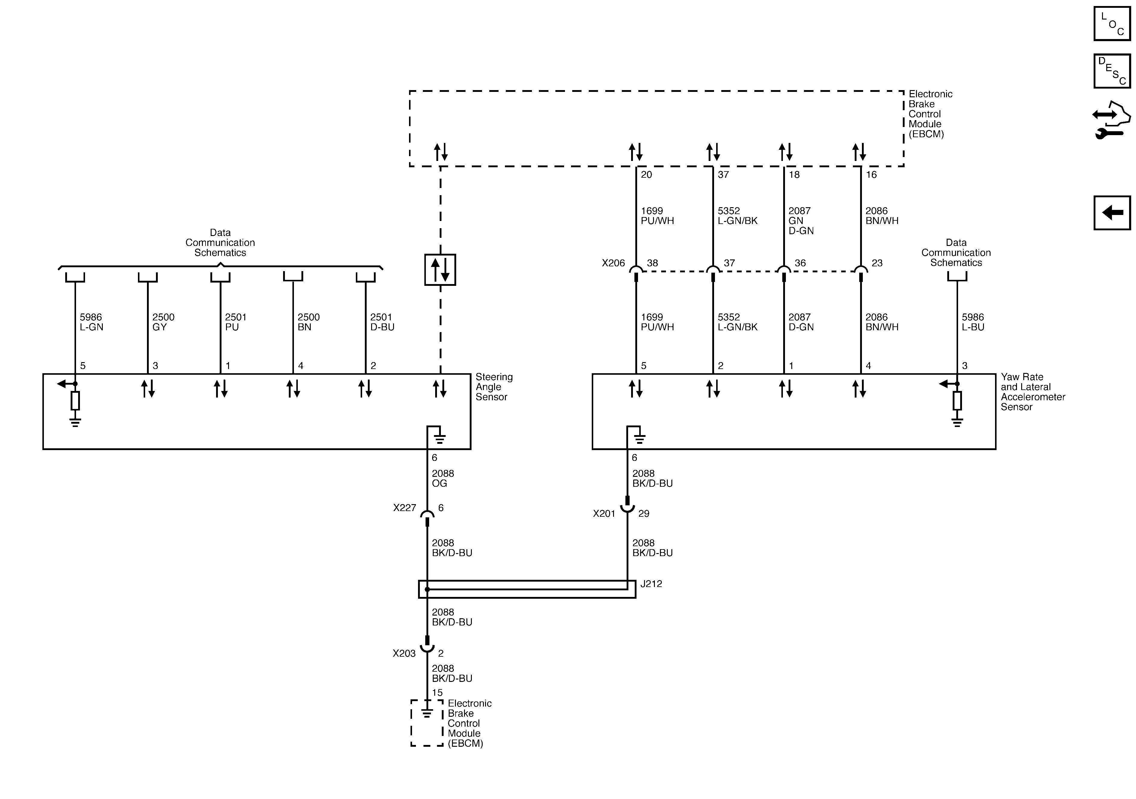
Figure 3:

Vehicle Stability (JL4)


Object Number: 2153394  Size: FS