GM Service Manual Online
For 1990-2009 cars only
Makes
🢒
Chevrolet
🢒
2008
🢒
Captiva
🢒
Diagnostic Navigation
🢒
Vehicle Diagnostic Information
🢒 Starting and Charging Schematics
Figure
1:
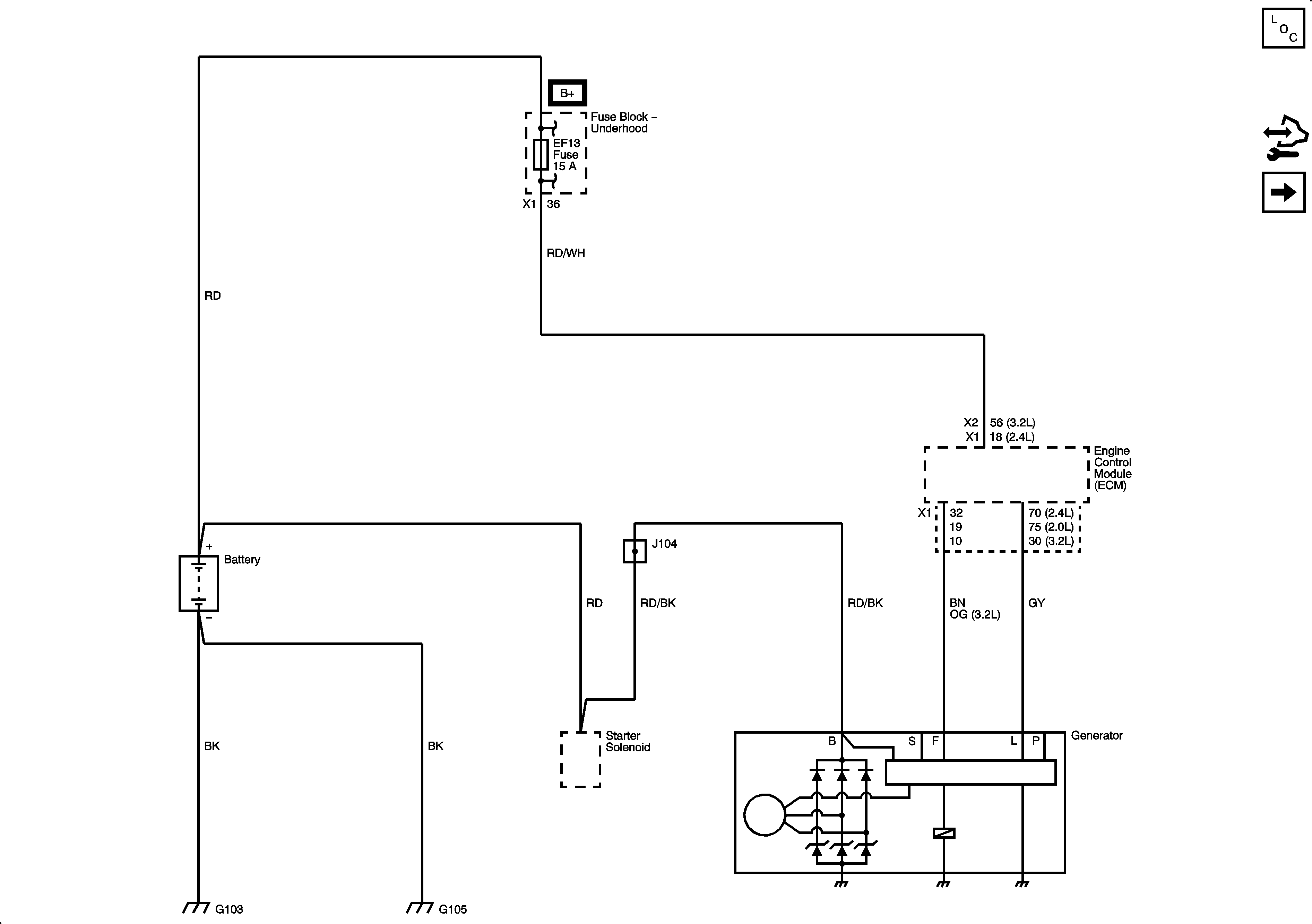
Charging System
Master Electrical Component List
Control Module References
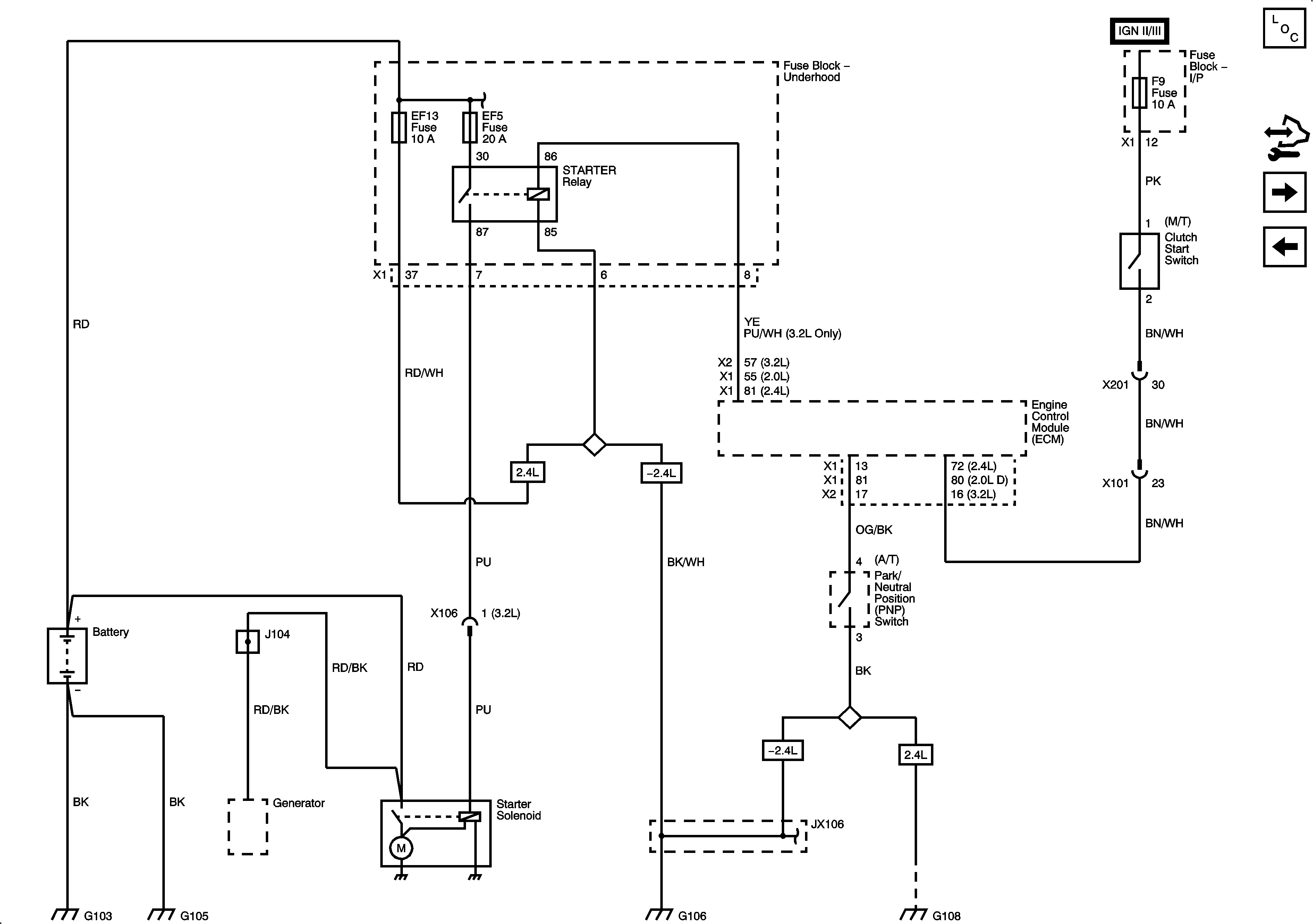
Starting System (1 of 2)
EF5, 13, 16, 24, 31, 32 Fuses, Starter, Park Lamps, Fuel Pump Relays
EF5, 13, 16, 24, 31, 32 Fuses, Starter, Park Lamps, Fuel Pump Relays
Figure
2:
Starting System (1 of 2)
Master Electrical Component List
Control Module References
Starting System (2 of 2)
Charging System
EF5, 13, 16, 24, 31, 32 Fuses, Starter, Park Lamps, Fuel Pump Relays
G106, G107, G109, G110 (3.2L)
G108, G111 (2.4L)
Figure
3:
Starting System (2 of 2)
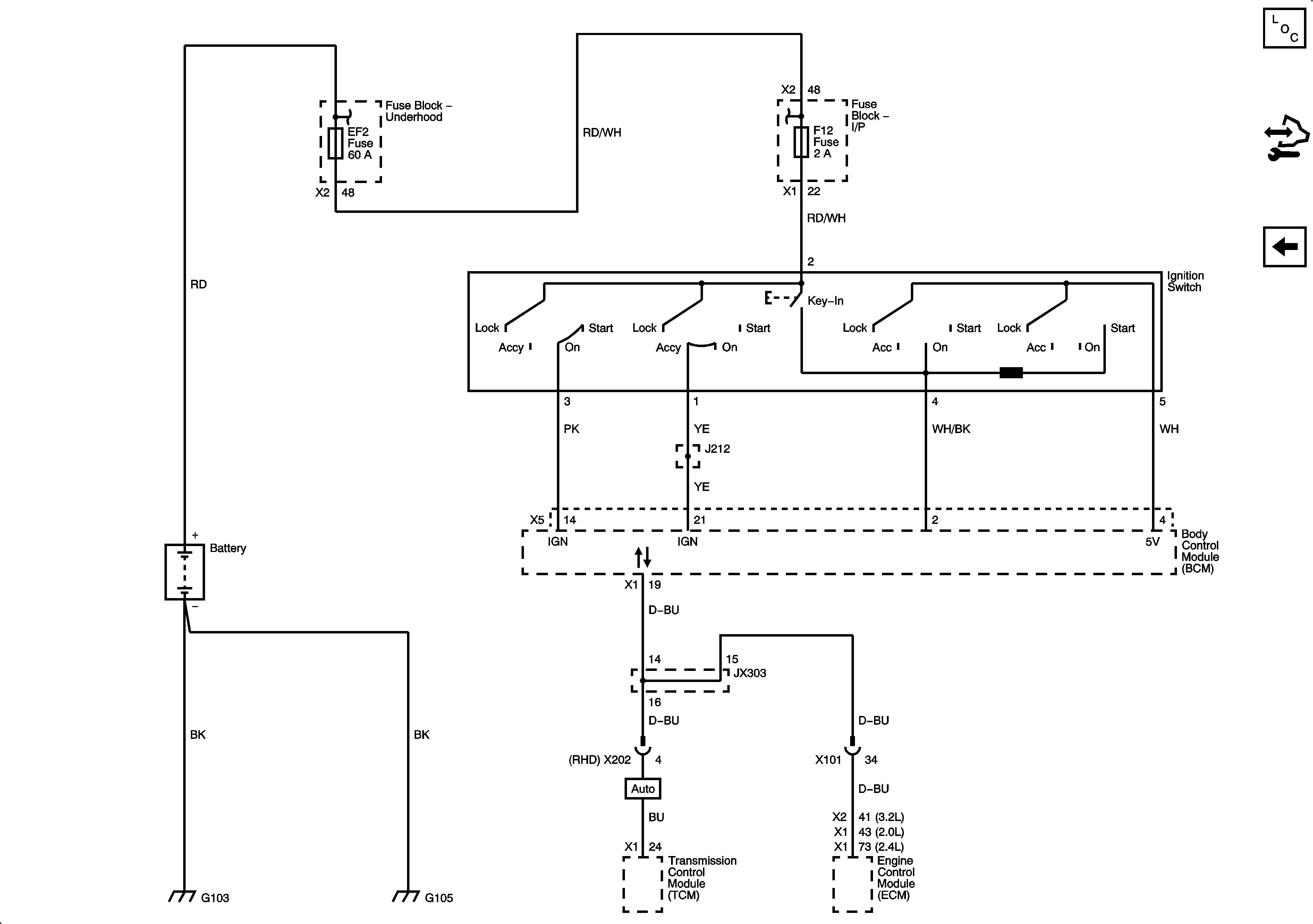
Master Electrical Component List
Control Module References
Starting System (1 of 2)
EF2, F11, 12, 14, 16, 19, 24, 26, 31 35 Fuses
EF2, F11, 12, 14, 16, 19, 24, 26, 31 35 Fuses