Important: Lubricate the injector O-ring seals with clean engine oil.
- If replacing the intake manifold, install the fuel rail.
Notice: Use the correct fastener in the correct location. Replacement fasteners
must be the correct part number for that application. Fasteners requiring
replacement or fasteners requiring the use of thread locking compound or sealant
are identified in the service procedure. Do not use paints, lubricants, or
corrosion inhibitors on fasteners or fastener joint surfaces unless specified.
These coatings affect fastener torque and joint clamping force and may damage
the fastener. Use the correct tightening sequence and specifications when
installing fasteners in order to avoid damage to parts and systems.
- Install the fuel rail studs.
Tighten
Tighten the fuel rail studs to 12 N·m (106 lb in).
- If replacing the intake
manifold, install the fuel pressure regulator vacuum hose.
- If replacing the intake
manifold, install a NEW throttle body gasket.
- Install the throttle body, and nuts.
Tighten
Tighten the throttle body nuts to 10 N·m (89 lb in).
- If replacing the intake
manifold, install a NEW EGR bracket gasket.
- install the EGR bracket, and nuts.
Tighten
Tighten the EGR bracket nuts to 30 N·m (22 lb ft).
Important: Lubricate the port of the MAP sensor with clean engine oil. Avoid dipping
the sensor port directly into the lubricant or using a solid type of lubricant,
as they may block the vacuum port signal.
- If replacing the intake manifold, install the MAP sensor and bolt.
Tighten
Tighten the MAP sensor bolt to 12 N·m (106 lb in).
Important: Apply a very light film of clean engine oil to the purge solenoid seal.
- If replacing the intake manifold, install the EVAP purge solenoid.
- Apply sealant GM U.S. P/N 12345493, Canada P/N 10953488,
or equivalent to the threads of the purge solenoid bolt.
- Install the purge solenoid bolt.
Tighten
Tighten the purge solenoid bolt to 10 N·m (89 lb in).
- Install the intake manifold
oil splash shield.
- Ensure the oil splash
shield (2) snap fits between the cylinder heads (1).
- Install NEW intake manifold
end seals.
- Install NEW intake manifold
side gaskets.
- Ensure the intake manifold
gasket tabs align with the hole in the head gasket.
- Ensure the intake manifold gasket tabs align with the slot in
the intake manifold end seals.
- Install the intake manifold.
- Apply threadlock GM U.S. P/N 12345382, Canada P/N 10953489,
or equivalent to a minimum of eight threads of the intake manifold
bolts.
Important:
| • | The entire intake manifold tightening sequence must be followed
exactly, or an oil leak resulting in engine damage may occur. Ensure the intake
manifold is tightened without allowing the intake manifold to shift. |
| • | The entire intake manifold tightening sequence must be promptly
completed due to anaerobic thread adhesive. The final pass of the tightening
sequence must be completed before the adhesive starts to cure, or false torque
readings and ineffective thread locking may result. |
- Install the intake manifold bolts.
- Tighten the intake manifold bolts in sequence, using four passes.
Tighten
- Snug the intake manifold bolts in sequence to 5 N·m
(44 lb in) on the first pass.
- Snug the intake manifold bolts in sequence to 5 N·m
(44 lb in) on the second pass. Inspect the intake manifold joints
for signs of intake manifold shifting. Correct as required.
- Tighten the intake manifold bolts in sequence to 10 N·m
(89 lb in) on the third pass.
- Tighten the intake manifold bolts in sequence to 12 N·m
(106 lb in) on the final pass.
- Connect the fuel line quick connect fittings.
- If equipped without RPO
C5B, install the EVAP tube.
- Connect the EVAP canister tube to the canister.
- Connect the EVAP canister tube clip to the fuel rail.
- If equipped without RPO
C5B, connect the EVAP canister tube to the purge solenoid.
- If equipped with RPO C5B,
install the EVAP tube.
- Connect the EVAP canister tube to the purge solenoid.
- Connect the canister tube to the canister.
- Position the wiring harness.
- Install the wiring harness bolts.
Tighten
Tighten the engine wiring harness bolts to 5 N·m (44 lb in).
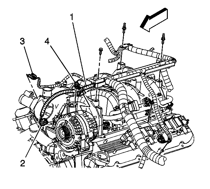
- Connect the following electrical connectors:
| • | EVAP purge solenoid (4) |
- Connect the following
electrical connectors:
| • | Ignition coil harness (2) |
- Install the A/C compressor and condenser hose. Refer to
Compressor Hose Assembly Replacement
in Heating,
Ventilation, and Air Conditioning.
- Connect the following
electrical connectors:
| • | A/C compressor high pressure recirculate switch (1) |
| • | Fuel injector harness (2) |
| • | Ignition coil harness (3) |
| • | A/C compressor high pressure cutoff switch (4) |
| • | A/C compressor clutch switch (5) |
- Install the CPA retainers to the following electrical connectors:
| • | Fuel injector harness (2) |
| • | Ignition coil harness (3) |
- Connect the MAP sensor
electrical connector.
- Install the EGR pipe bolts
to the EGR bracket.
Tighten
Tighten the EGR pipe bolts to 30 N·m (22 lb ft).
- Connect the EGR valve
electrical connector (1).
- Install the air intake
duct and air cleaner element.
- Tighten the air intake clamp at the throttle body.
Tighten
Tighten the air intake duct clamp to 3 N·m (26 lb in).
- Install the air cleaner cover (1).
- Engage the cover clips (2).
- Connect the MAF sensor electrical connector (4).