GM Service Manual Online
For 1990-2009 cars only
Makes
🢒
Chevrolet
🢒
2001
🢒
Chevy C Cab/Chassis HD (GMT 400)
🢒
Body and Accessories
🢒
Wipers/Washer Systems
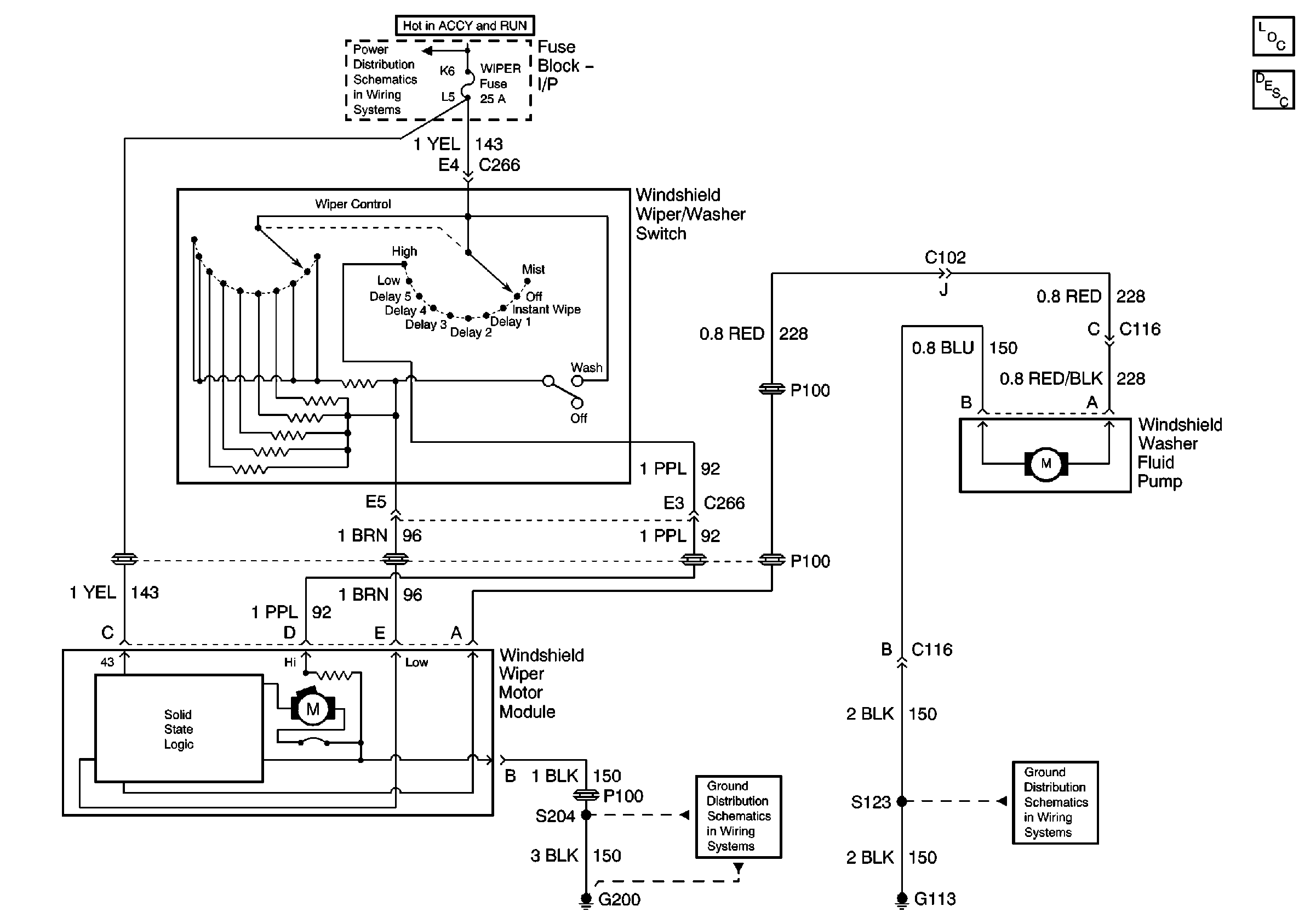
🢒 Wiper/Washer Schematics
ABS, Blower, Stop-Haz, and IGN B Fuses, and Ignition Switch
Master Electrical Component List
Wiper/Washer System Description and Operation
G200
G113, Lights, Left Side