GM Service Manual Online
For 1990-2009 cars only

    Object Number: 470803  Size: SH

    Notice: This component is initially installed using a self-tapping bolt. Care should be taken when removing and/or installing the self-tapping bolt. Failure to use care when removing and/or installing the self-tapping bolt can lead to damage and unnecessary replacement of the self-tapping bolt and/or the component the self-tapping bolt is threaded into.

  1. Remove the camshaft position (CMP) sensor bolt.
  2. Remove the CMP sensor.
  3. Inspect the CMP sensor O-ring for cuts, cracks, tears, or damage.
  4. Replace the O-ring, as required.

  5. Object Number: 1309997  Size: SH
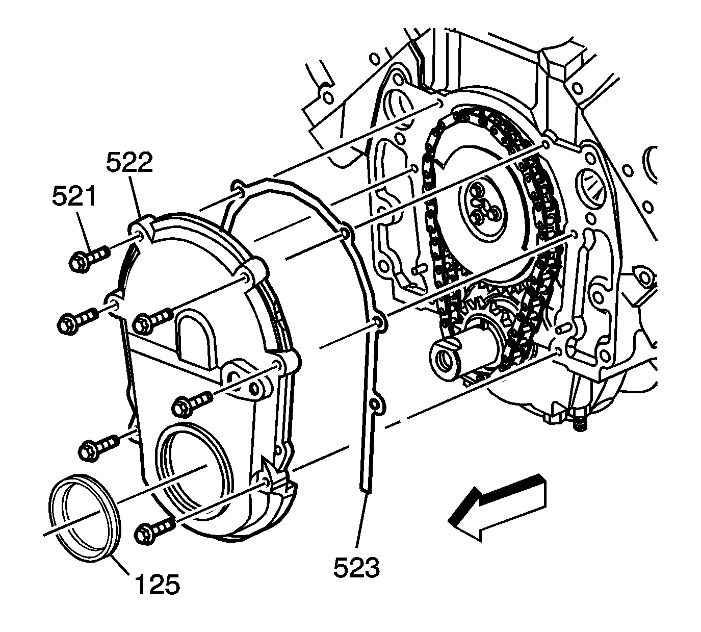
  6. Remove the engine front cover bolts (521).
  7. Remove the engine front cover (522).
  8. Important: The engine front cover gasket can be used again.

  9. Remove the engine front cover gasket (523).
  10. Remove the crankshaft front oil seal (125) from the engine front cover.