GM Service Manual Online
For 1990-2009 cars only
Makes
🢒
Chevrolet
🢒
2005
🢒
Chevy C Cab/Chassis HD (GMT 400)
🢒 Battery and Underhood Fuse Block
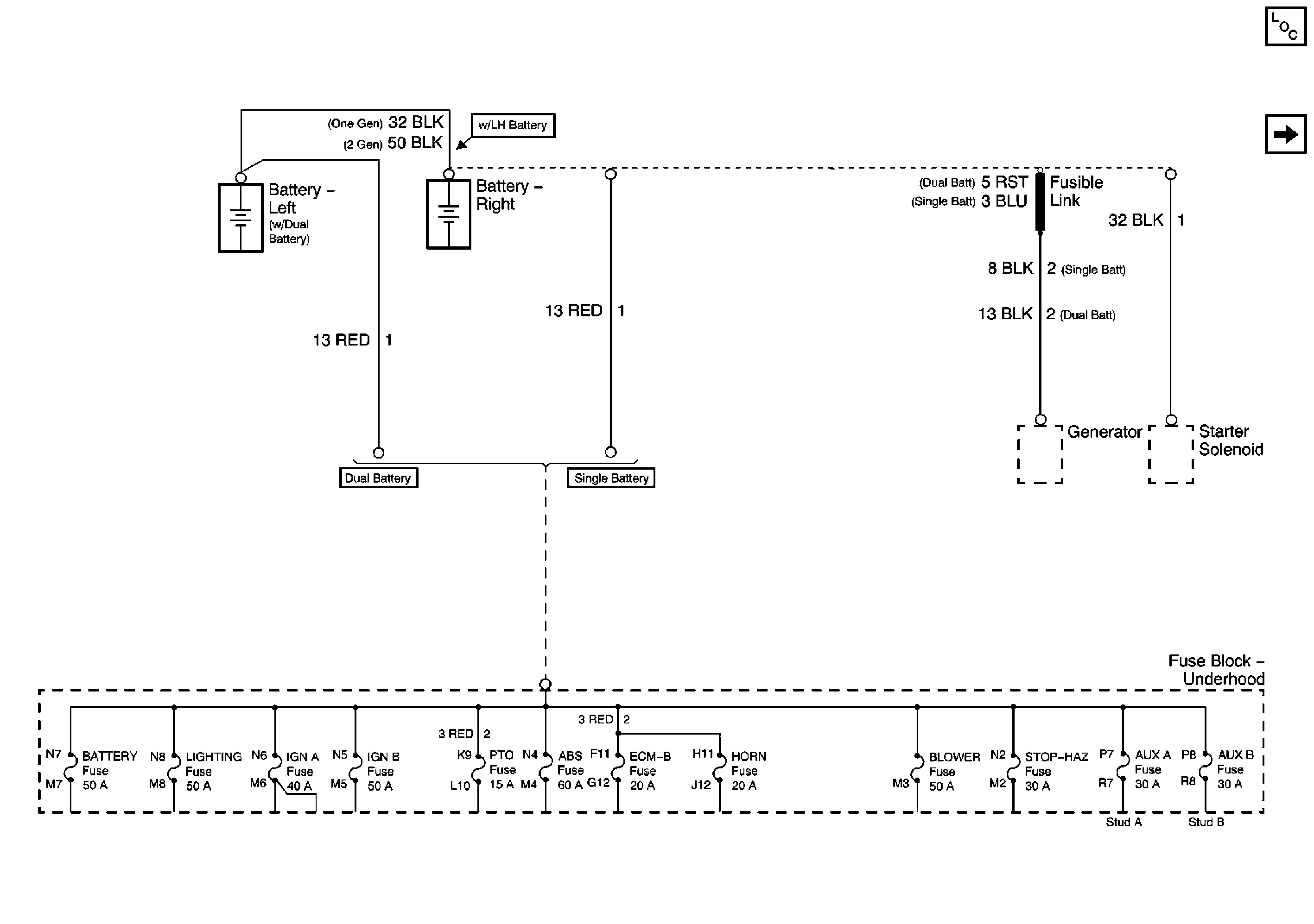
Battery and Underhood Fuse Block
Battery and Underhood Fuse Block
Master Electrical Component List
Lighting and Battery Fuses