GM Service Manual Online
For 1990-2009 cars only

DTC P0722 Output Speed Sensor Circuit Low Input 6.5L Diesel only


Object Number: 40785  Size: LF
Automatic Transmission Components 6.5L Diesel
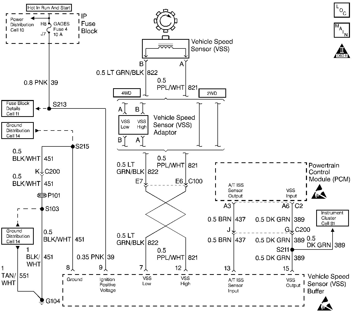
Automatic Transmission Controls Schematics 6.5L
OBD II Symbol Description Notice
Handling ESD Sensitive Parts Notice
Handling ESD Sensitive Parts Notice

Circuit Description

The speed sensor circuit consists of a magnetic induction type sensor, a Vehicle Speed Sensor (VSS) buffer module and wiring. Gear teeth pressed onto the output shaft induce an alternating voltage into the sensor. This signal transmits to the VSS buffer module. The VSS buffer module compensates for various final drive ratios. The VSS buffer module also converts the AC VSS signal into a 40 pulse per revolution (PPR) DC signal on circuit 437 to indicate transmission output speed.

When the PCM detects a low output speed when the vehicle has a high engine speed in a drive gear range, then DTC P0722 sets. DTC P0722 is a type A DTC.

Conditions for Setting the DTC

    • No APP Sensor DTCs P0122, P0123, P0222, P0223, P0227, or P0228.
    • No TFP Val. Position Sw. DTC P1810.
    • The TP Sensor is greater than 12%.
    • The engine torque must be 80-450 ft lb.
    • The engine speed must be 2200-3800 RPM.
    • The ISS Sensor speed is greater than 2200 RPM.
    • The transmission is not in Park or Neutral.
    • The OSS sensor speed is less than 200 RPM for at least 3 seconds.

Action Taken When the DTC Sets

    • The PCM defaults to maximum line pressure.
    • The PCM freezes shift adapts.
    • The PCM defaults to the calculated output speed value using the Input Shaft Speed Sensor values.

Conditions for Clearing the DTC

  1. The PCM turns OFF the MIL after three consecutive ignition cycles without a failure reported.
  2. A scan tool can clear the DTC from the PCM history. The PCM clears the DTC from the PCM history if the vehicle completes 40 warm-up cycles without a failure reported.
  3. The PCM cancels the DTC default actions when the fault no longer exists and the ignition is OFF long enough in order to power down the VCM.

Diagnostic Aids

    • Inspect the wiring for poor electrical connections at the PCM. Inspect the wiring for poor electrical connections at the transmission 20-way connector. Look for the following conditions:
       - A bent terminal
       - A backed out terminal
       - A damaged terminal
       - Poor terminal tension
       - A chafed wire
       - A broken wire inside the insulation
    • When diagnosing for an intermittent short or open condition, massage the wiring harness while watching the test equipment for a change.

Test Description

The numbers below refer to the step numbers on the diagnostic table.

  1. This step verifies the fault condition.

  2. This step tests sensor integrity.

P0722

Step

Action

Value(s)

Yes

No

1

Was the Powertrain On-Board Diagnostic (OBD) System Check performed?

--

Go to Step 2

Go to Powertrain On Board Diagnostic (OBD) System Check

2

  1. Install the scan tool (tech 1) ®.
  2. With the engine OFF, turn the ignition switch to the RUN position.
  3. Important: Before clearing the DTCs, use the scan tool in order to record the Freeze Frame and Failure Records for reference. The Clear Info function will erase the data.

  4. Record the DTC Freeze Frame and Failure Records and DTCs.
  5. Raise the drive wheels.
  6. Start the engine and place the transmission in Drive range.

Does the Trans OSS increase with the drive wheel speed?

--

Problem is intermittent.

Go to Diagnostic Aids

Go to Step 3

3

  1. Turn the ignition OFF.
  2. Disconnect the OSS Sensor connector at the component.
  3. Connect a J 39200 DVOM on AC Voltage scale between terminals A and B at the Output Shaft Speed Sensor.
  4. Start the engine, and place the transmission in Drive range.

Does the voltage read within specifications?

Above 7 volts at above 10 mph.

Go to Step 4

Go to Step 10

4

  1. Reconnect the OSS Sensor connector.
  2. Turn the ignition ON and turn the engine OFF.
  3. Disconnect the Signal Buffer Module harness from the component.
  4. Measure between terminal C9 and ground for ignition voltage. Use the J 39200 DVOM.

Is ignition voltage present?

B+

Go to Step 5

Go to Step 11

5

Inspect terminals C9-C8 for ignition voltage.

Is ignition voltage present?

B+

Go to Step 6

Go to Step 11

6

  1. Back probe VSS Buffer Module harness connector terminal C7 with the J 39200 DVOM on AC voltage scale.
  2. With the drive wheels rotating, start the engine and place the transmission in Drive range.

Does the voltage reading increase to match the specified value?

Above 7 volts at above 10 mph

Go to Step 7

Go to Step 12

7

Does the scan tool display a vehicle speed increase with a wheel speed increase?

--

Go to Step 8

Go to Step 15

8

Inspect circuit 437 for an open.

Did you find a problem?

--

Go to Step 9

--

9

Inspect the PCM for faulty or intermittent connections.

Did you find a problem?

--

Go to Step 10

Replace the PCM

Refer to Powertrain Control Module Replacement/Programming , Section 6.

10

Inspect the ignition feed circuit for an open.

Did you find and correct a problem?

--

Go to Step 18

--

11

Inspect the VSS ground circuit for an open.

Was the problem found and corrected?

--

Go to Step 18

Go to Step 16

12

Inspect circuits 821 and 822 for an open.

Did you find and correct the problem?

--

Go to Step 18

Go to Step 13

13

Inspect circuits 821 and 822 for a short to ground.

Did you find and correct a problem?

--

Go to Step 18

--

14

Repair circuits 821 and 822.

Refer to Wire Repair, Section 8.

Did you correct the problem?

--

Go to Step 18

--

15

Replace the VSS buffer.

Is the replacement complete?

--

Go to Step 18

--

16

Replace the OSS Sensor.

Is the replacement complete?

--

Go to Step 18

--

17

Replace the PCM.

Refer to Powertrain Control Module Replacement/Programming , Section 6.

Is the replacement complete?

--

Go to Step 18

--

18

In order to verify your repair, perform the following procedure:

  1. Select DTC.
  2. Select Clear Info.
  3. Operate the vehicle under the following conditions:
  4. • Drive the vehicle under steady acceleration.
    • The PCM must see an output speed of greater than 500 RPM for 1 second.
  5. Select Specific DTC. Enter DTC P0722.

Has the test run and passed?

--

System OK

Begin diagnosis again. Go to Step 1