GM Service Manual Online
For 1990-2009 cars only
Makes
🢒
Chevrolet
🢒
1998
🢒
Chevy C Pickup - 2WD
🢒
Body and Accessories
🢒
Wipers/Washer Systems
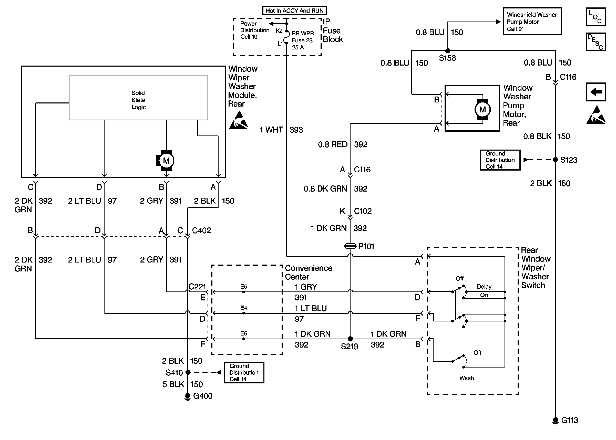
🢒 Wiper/Washer System (Rear) Schematics
Cell 92: RR WIPER Fuse, Rear Window Wiper/Washer Module and Pump Motor
Handling ESD Sensitive Parts Notice
Ground Distribution Schematics
Handling ESD Sensitive Parts Notice
Cell 91: WIPER Fuse, Windshield Wiper/Washer Switch, Wiper Module and Pump Motor
Rear Wiper/Washer System Circuit Description
Wiper/Washer System Components
Wiper/Washer System (Pulse) Schematics
Power Distribution Schematics
Ground Distribution Schematics