GM Service Manual Online
For 1990-2009 cars only
Makes
🢒
Chevrolet
🢒
1998
🢒
Chevy C Pickup - 2WD
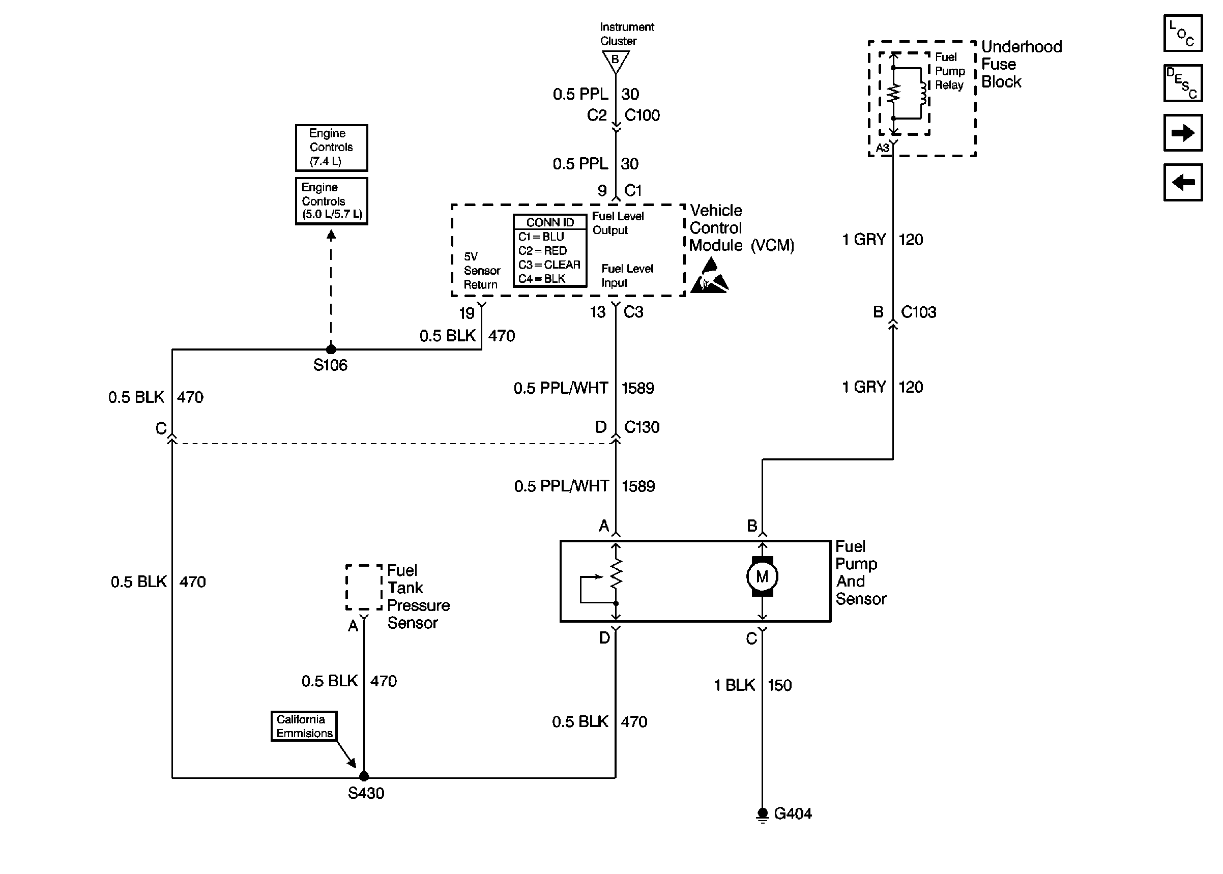
🢒 Fuel Gauge Sender (Single Tank, Gas)
Fuel Gauge Sender (Single Tank, Gas)
Fuel Gauge Sender (Single Tank, Gas)
Instrument Cluster Components
Instrument Cluster Circuit Description
Indicator Lamps (Diesel Only)
Engine Sensors
Engine Controls Schematics Base and Luxury
Handling ESD Sensitive Parts Notice
Fuel Gauge Sender (Dual Tank, Gas)
Engine Controls Schematics
Gauges