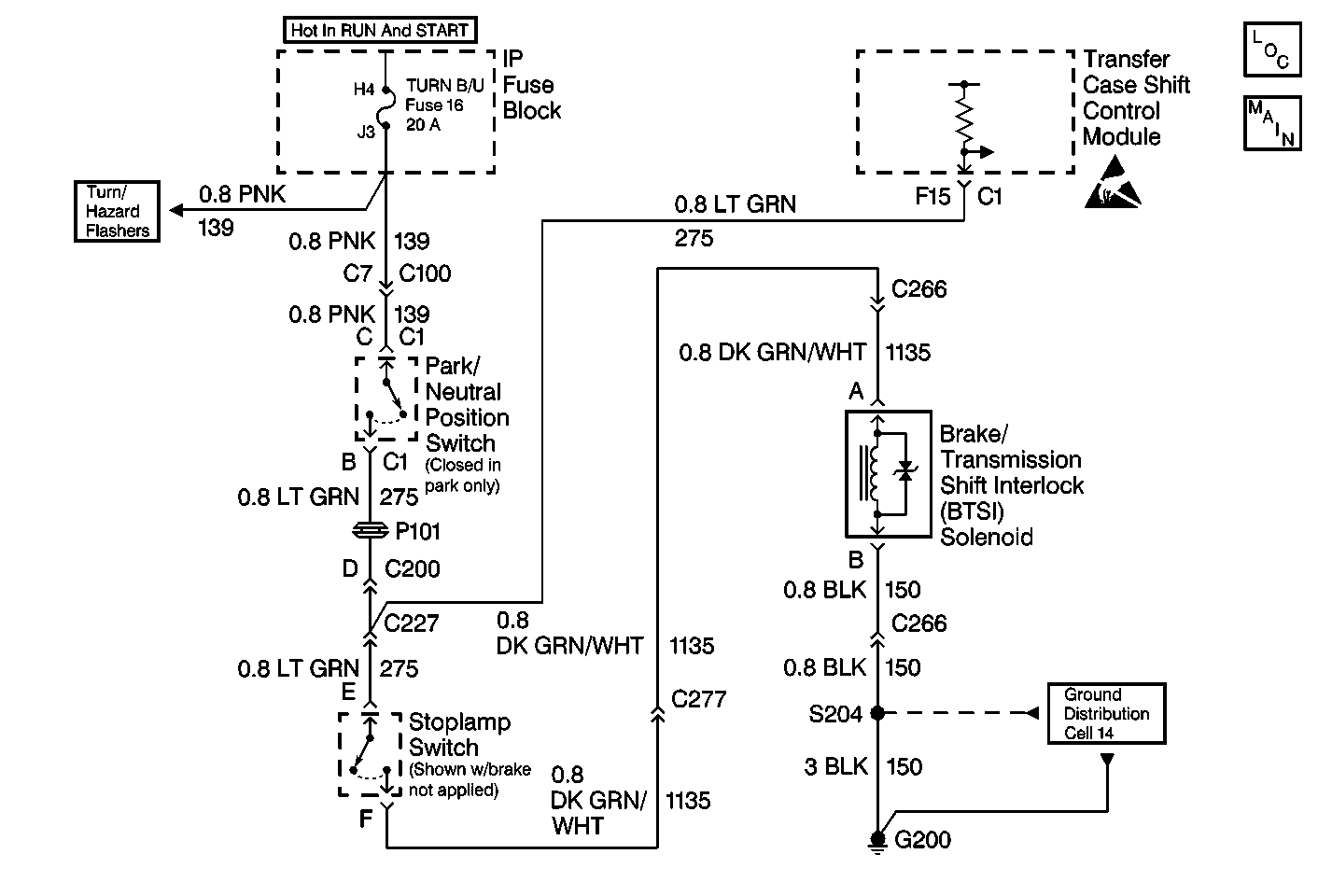
The park switch supplies a 12 V input to the module when the vehicle is in PARK. The module uses this input to determine if the vehicle is in PARK/NEUTRAL. If the vehicle is in PARK, the module will not allow a range shift from 2H, 4H, or AUTO (Adapt) mode to 4L range.
This DTC detects voltage on CKT 275 (LT GRN) at the module when the module sees a front or rear propshaft speed signal, or vehicle speed form the VCM/PCM over the Class 2 data bus.
The transfer case shift control module detects voltage on CKT 584 at the module when the module sees a front or rear propshaft speed signal, or vehicle speed form the VCM over the Class 2 data bus 10 mph or over for 10 consecutive seconds.
| • | Whenever PARK/NEUTRAL was true, the module would believe the transmission was in PARK. |
| • | All range shifts will be disabled. |
| • | The SERVICE indicator (AWD/4WD) lamp will be latched on for the remainder of the current ignition cycle. |
| • | The transfer case shift control module will clear the DTC if the condition for setting the DTC no longer exists. |
| • | A history DTC will clear after 100 consecutive ignition cycles without a fault present. |
| • | History DTCs can be cleared using a scan tool. |
The number(s) below refer to the step number(s) on the diagnostic table.
Step | Action | Value(s) | Yes | No |
|---|---|---|---|---|
1 | Was the Transfer Case Diagnostic System Check performed? | -- | Go to Step 2 | |
2 |
Does the scan tool indicate an open switch? | -- | Go to Step 4 | Go to Step 3 |
3 | Replace the PARK/NEUTRAL Position Switch. Refer to Park/Neutral Back Up Switch Replacement for 4L60E Transmissions or 4L80E Transmissions. Is the action complete? | -- | Go to Step 7 | |
Is the voltage within the specified values? | 0-0.5 V | Go to Step 5 | Go to Step 6 | |
5 | Repair a short to voltage in CKT 275. Refer to Wiring Repairs in Wiring Systems. Is the repair complete? | -- | Go to Step 7 | -- |
6 | Replace the transfer case shift control module. Refer to Transfer Case Shift Control Module Replacement . Is the action complete? | -- | Go to Step 7 | -- |
7 |
Have all the ATC components been reconnected and properly mounted? | -- | Go to Step 8 | -- |
8 | Clear all ATC DTCs. Have all the ATC DTCs been cleared? | -- | -- |