GM Service Manual Online
For 1990-2009 cars only

DTC P0722 Output Speed Sensor Circuit Low Input Diesel Only


Object Number: 201054  Size: LF
Automatic Transmission Components
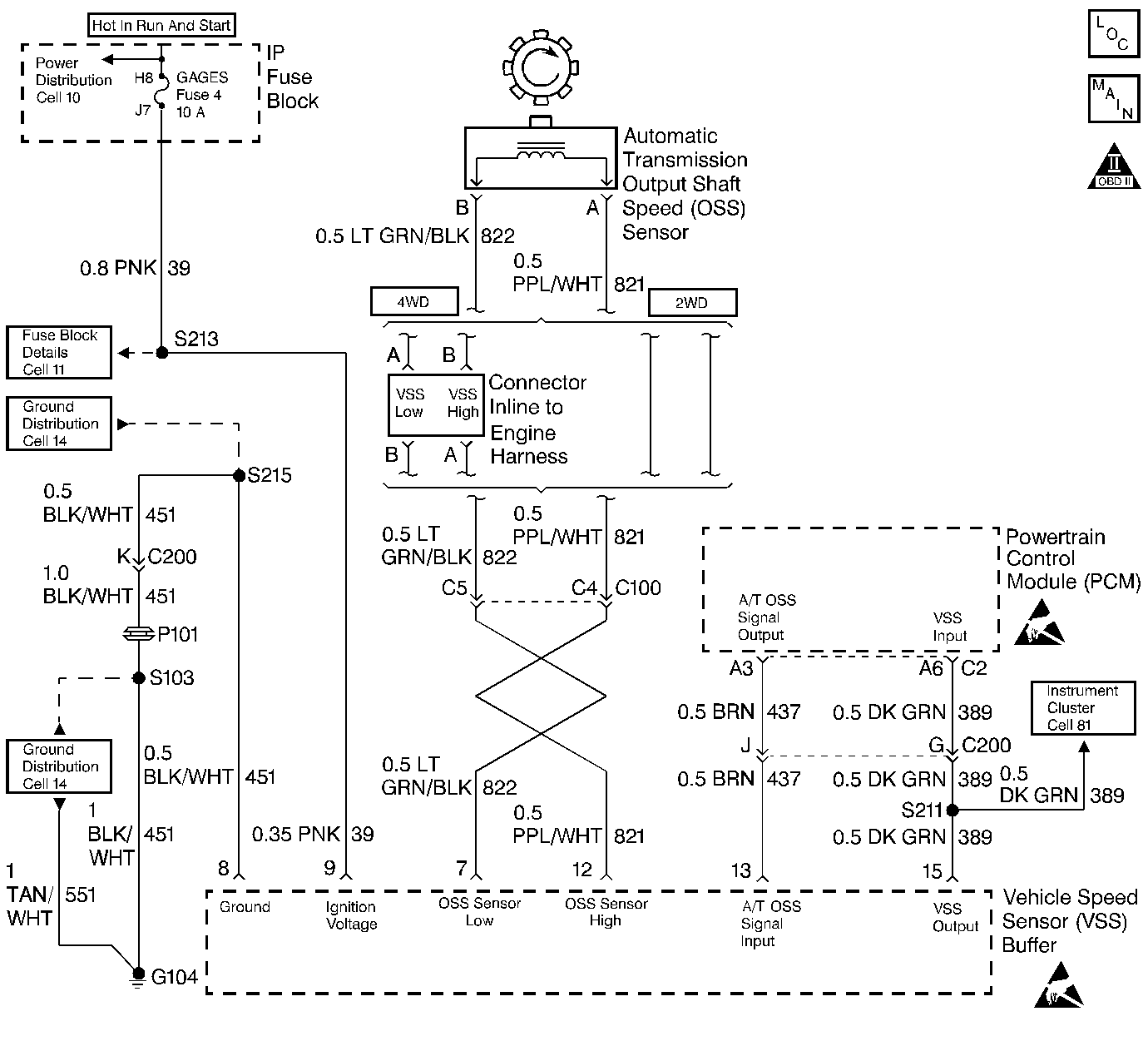
Automatic Transmission Controls Schematics Diesel
OBD II Symbol Description Notice
Handling ESD Sensitive Parts Notice
Handling ESD Sensitive Parts Notice

Circuit Description

The speed sensor circuit consists of a magnetic induction type sensor, which is the Output Shaft Speed (OSS) Sensor, a Vehicle Speed Sensor (VSS) Buffer Module, and wiring. Gear teeth pressed onto the output shaft carrier assembly induce an alternating voltage into the sensor. This signal transmits to the VSS Buffer Module. The VSS Buffer Module compensates for various final drive ratios. The VSS Buffer Module also converts the AC OSS Sensor signal into a 40 pulse per revolution (PPR) 5-volt DC square wave form signal on circuit 437 to indicate transmission output speed.

When the Powertrain Control Module (PCM) detects a low output speed when the vehicle has a high engine speed in a drive gear range, then DTC P0722 sets. DTC P0722 is a type B DTC.

Conditions for Setting the DTC

    • No MAP DTCs P0106, P0107 or P0108.
    • No TFP Val. Position Sw. DTC P1810.
    • The APP Angle is greater than 10%.
    • The engine torque must be 108-642 N·m (80-475 lb ft).
    • Engine speed is greater than 475 RPM for 7 seconds.
    • The engine speed is less than 3800 RPM.
    • The A/T ISS Sensor speed is greater than 1500 RPM.
    • The transmission is not in Park or Neutral.
    • System voltage is 9.0-16.0 volts.
    • The OSS Sensor speed is less than 200 RPM for at least 3 seconds.

Action Taken When the DTC Sets

    • The PCM Illuminates the Malfunction Indicator Lamp (MIL).
    • The PCM commands maximum line pressure.
    • The PCM freezes shift adapts.
    • The PCM defaults to the calculated output speed value using the Input Shaft Speed Sensor values.
    • DTC P0722 is stored in PCM history.

Conditions for Clearing the MIL/DTC

    • The PCM turns OFF the MIL after three consecutive trips without a failure reported.
    • A scan tool can clear the DTC from the PCM history. The PCM clears the DTC from the PCM history if the vehicle completes 40 warm-up cycles without a failure reported.
    • The PCM cancels the DTC default actions when the fault no longer exists and the ignition is OFF long enough in order to power down the PCM.

Diagnostic Aids

    • Inspect the wiring at the PCM, the A/T OSS and the VSS Buffer Module connectors, and all other circuit connecting points for the following conditions:
       - A bent terminal
       - A backed out terminal
       - A damaged terminal
       - Poor terminal tension
       - A chafed wire
       - A broken wire inside the insulation
       - Moisture intrusion
       - Corrosion
    • 4WD vehicles use an in-line harness connector between the OSS Sensor harness and the transfer case extension harness.
    • When diagnosing for an intermittent short or open, massage the wiring harness while watching the test equipment for a change. It may be necessary to drive the vehicle.
    • Inspect the Speed Sensor wiring for contact with sharp metal edges.

Test Description

The numbers below refer to the step numbers on the diagnostic table.

  1. This step verifies the fault condition.

  2. This step tests sensor integrity.

  3. This step verifies power and ground to the VSS Buffer Module.

  4. This step verifies the PCM input controlled by the Speed Buffer.

P0722

Step

Action

Value(s)

Yes

No

1

Was the Powertrain On-Board Diagnostic (OBD) System Check performed?

--

Go to Step 2

Go to Powertrain On Board Diagnostic (OBD) System Check

2

  1. Install the Scan Tool .
  2. With the engine OFF, turn the ignition switch to the RUN position.
  3. Important: Before clearing the DTCs, use the scan tool in order to record the Freeze Frame and Failure Records for reference. Using the Clear Info function will erase the stored Freeze Frame and Failure Records from the PCM.

  4. Record the DTC Freeze Frame and Failure Records and DTCs, then clear the DTC.
  5. Raise the drive wheels and support the axle assembly.
  6. Start the engine and place the transmission in D1 range.
  7. Gradually increase the wheel speed.

Does the Transmission OSS increase with the drive wheel speed?

--

Cannot verify fault. Exit the DTC table and go to Diagnostic Aids

Go to Step 3

3

  1. Turn the ignition OFF.
  2. Disconnect the OSS Sensor connector from the OSS Sensor.
  3. Connect a J 39200 DMM on AC Voltage scale between terminals A and B at the OSS Sensor.
  4. Start the engine, and place the transmission in D1 range
  5. With the wheels turning, slowly accelerate to 2000 engine RPM.

Is the voltage greater than the specified value?

2.0 volts AC at 2000 RPM

Go to Step 4

Go to Step 18

4

  1. Reconnect the OSS Sensor connector to the OSS Sensor.
  2. Disconnect the VSS Buffer harness from the VSS Buffer.
  3. Using the J 39200 DMM measure the voltage between terminals 7 and 12 of the Speed Buffer Harness Connector.
  4. Start the engine, and place the transmission in D1.
  5. With the wheels turning, slowly accelerate engine speed to 2000 RPM.

Is the voltage greater than the specified value?

2.0 volts AC at 2000 RPM

Go to Step 7

Go to Step 5

5

  1. Inspect circuit 821 for an open.
  2. Inspect circuit 822 for an open.

Refer to General Electrical Diagnosis Procedures.

Did you find the condition?

--

Go to Step 16

Go to Step 6

6

  1. Inspect circuit 821 for a short to ground.
  2. Inspect circuit 822 for a short to ground.
  3. Inspect circuits 821 and 822 for a short together.

Refer to General Electrical Diagnosis Procedures.

Did you find the condition?

--

Go to Step 16

Refer to Diagnostic Aids

7

  1. Turn the ignition to the OFF position.
  2. Measure the voltage between terminal 9 of the VSS Buffer connector and a good ground with the J 39200 DMM on DC volts.
  3. Turn the ignition to the RUN position.

Is the voltage greater than the specified value?

10.5 volts DC

Go to Step 9

Go to Step 8

8

Inspect the ignition feed circuit 39 for high resistance or an open.

Refer to General Electrical Diagnosis Procedures.

Did you find and correct the condition?

--

Go to Step 21

--

9

With the key to the RUN position, measure the voltage between terminals 8 and 9 of the VSS Buffer connector.

Is the voltage greater than the specified value?

10.5 volts DC

Go to Step 11

Go to Step 10

10

Inspect the VSS Buffer Module ground circuit 451 for high resistance or an open.

Refer to General Electrical Diagnosis Procedures.

Was the condition found and corrected?

--

Go to Step 21

--

11

With the connector off of the Speed Buffer and the key in the RUN position, measure the voltage between terminal 13 of the VSS Buffer Harness Connector and a good ground.

Is the voltage within the specified value?

4.8-5.2 volts DC

Go to Step 15

Go to Step 12

12

Is the voltage in Step 11 greater than the specified voltage?

5.2 volts DC

Go to Step 14

Go to Step 13

13

Inspect circuit 437 for continuity or a short to ground.

Refer to General Electrical Diagnosis Procedures.

Did you find the condition?

--

Go to Step 21

Go to Step 17

14

Inspect circuit 437 for a short to power.

Refer to General Electrical Diagnosis Procedures.

Did you find the condition?

--

Go to Step 21

Go to Step 17

15

  1. Reconnect the VSS Buffer Harness Connector to the Speed Buffer Module.
  2. With the J 39200 DMM set on DC volts and on a good ground, back probe terminal 13 of the VSS Buffer Module.
  3. Start the engine, and place the transmission in D1.
  4. With the wheels turning, slowly accelerate the engine speed to 2000 RPM.

Is the voltage within the specified values?

1.5-3.5 volts DC

Go to Step 17

Go to Step 19

16

  1. Repair circuit 821.
  2. Repair circuit 822.

Refer to Wiring Repairs.

Did you correct the condition?

--

Go to Step 21

--

17

Inspect the PCM for faulty or intermittent connections.

Did you find the condition?

--

Go to Step 21

Go to Step 20

18

Replace the OSS Sensor. Refer to Speed Sensor Replacement in On-Vehicle Service.

Is the replacement complete?

--

Go to Step 21

--

19

Replace the VSS Buffer Module. Refer to Buffer Module Replacement.

Is the replacement complete?

--

Go to Step 21

--

20

Replace the PCM.

Refer to Powertrain Control Module Replacement/Programming .

Is the replacement complete?

--

Go to Step 21

--

21

In order to verify your repair, perform the following procedure:

  1. Select DTC.
  2. Select Clear Info.
  3. Operate the vehicle under the following conditions:
  4. • Drive the vehicle under steady acceleration above 10% APP.
    • The PCM must see an output speed greater than 500 RPM for 1 second.
  5. Select Specific DTC. Enter DTC P0722.

Has the test run and passed?

--

System OK

Begin the diagnosis again. Go to Step 1