GM Service Manual Online
For 1990-2009 cars only
Makes
🢒
Chevrolet
🢒
2000
🢒
Chevy C Pickup - 2WD
🢒
Body and Accessories
🢒
Wipers/Washer Systems
🢒 Wiper/Washer System (Pulse) Schematics
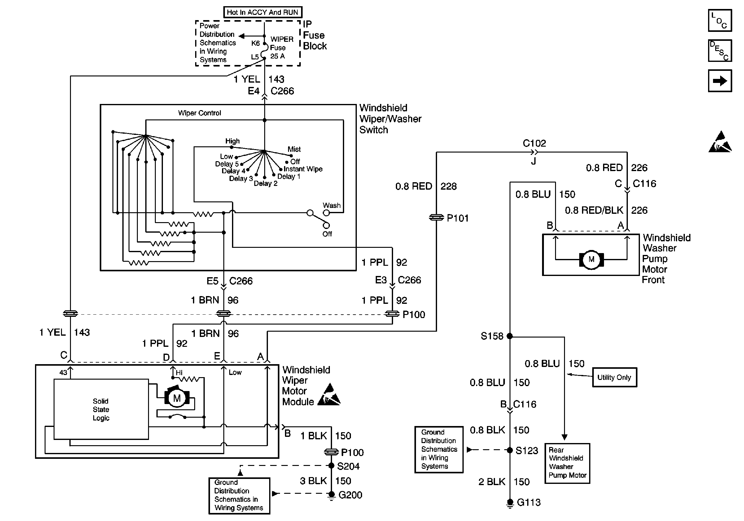
WIPER Fuse, Windshield Wiper/Washer Switch, Wiper Module and Pump Motor
Wiper/Washer System Components
Wiper/Washer System Circuit Description
RR WIPER Fuse, Rear Window Wiper/Washer Module and Pump Motor
Handling Electrostatic Discharge Sensitive Parts Notice
RR WIPER, WIPER, RADIO, and PWR WDO Circuit Breaker
G200 (1 of 4)
G113
RR WIPER Fuse, Rear Window Wiper/Washer Module and Pump Motor
Handling Electrostatic Discharge Sensitive Parts Notice