GM Service Manual Online
For 1990-2009 cars only
Makes
🢒
Chevrolet
🢒
2000
🢒
Chevy C Pickup - 2WD
🢒
Body and Accessories
🢒
Wipers/Washer Systems
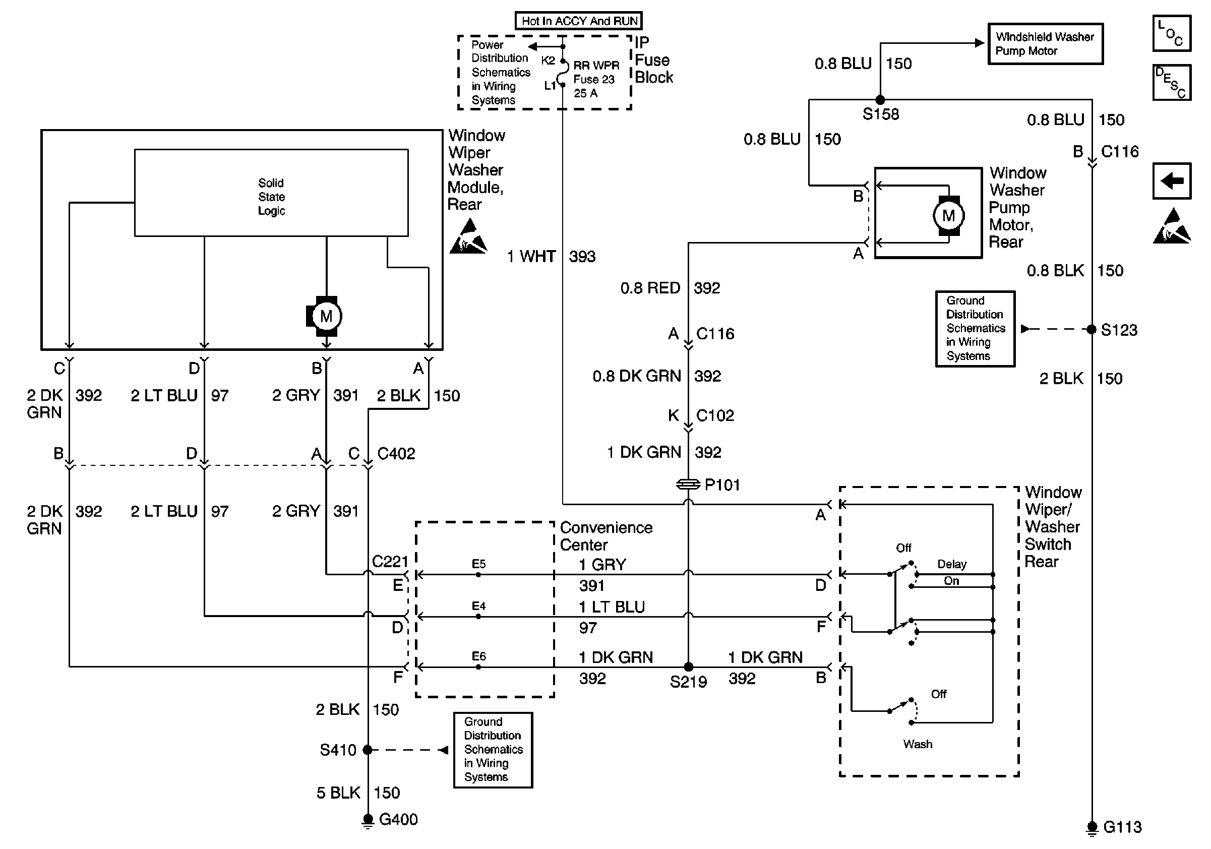
🢒 Wiper/Washer System (Rear) Schematics
RR WIPER Fuse, Rear Window Wiper/Washer Module and Pump Motor
Wiper/Washer System Components
Rear Wiper/Washer System Circuit Description
WIPER Fuse, Windshield Wiper/Washer Switch, Wiper Module and Pump MotOr
Handling Electrostatic Discharge Sensitive Parts Notice
WIPER Fuse, Windshield Wiper/Washer Switch, Wiper Module and Pump MotOr
G113
RR WIPER, WIPER, RADIO, and PWR WDO Circuit Breaker
G400
Handling Electrostatic Discharge Sensitive Parts Notice