GM Service Manual Online
For 1990-2009 cars only
Makes
🢒
Chevrolet
🢒
2000
🢒
Chevy C Pickup - 2WD
🢒
Body and Accessories
🢒
Wiring Systems
🢒 Auxiliary Battery Schematics
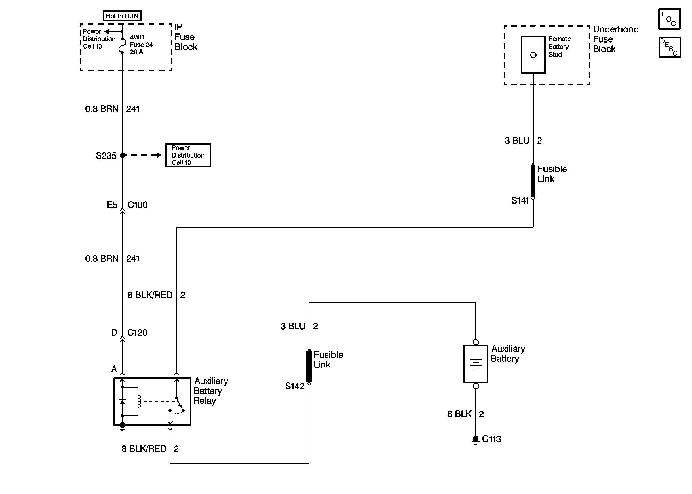
Auxiliary Battery, Relay, Remote Batttery Stud and Fusible Links
Power and Grounding Components
Power and Grounding Circuit Description
CRUISE and 4WD Fuses
CRUISE and 4WD Fuses