GM Service Manual Online
For 1990-2009 cars only
Makes
🢒
Chevrolet
🢒
2000
🢒
Chevy C Pickup - 2WD
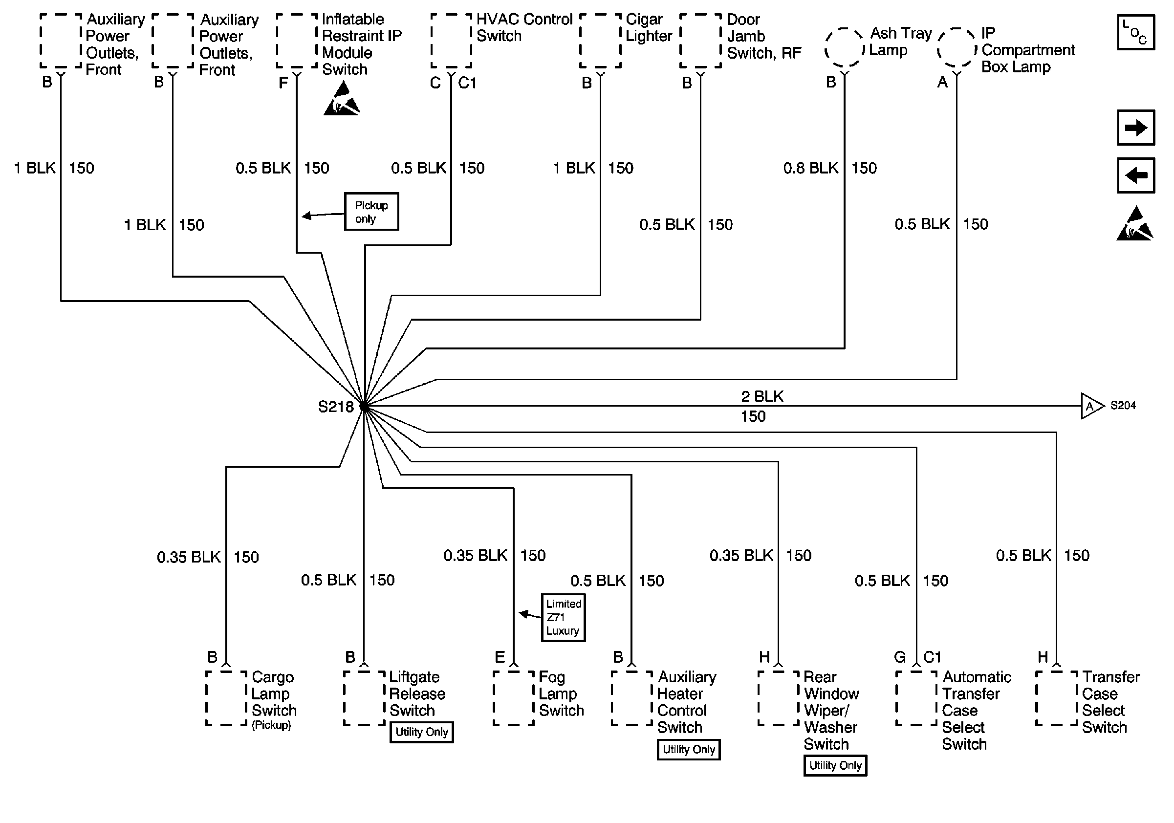
🢒 Cell 14: G200 (2 of 4)
Cell 14: G200 (2 of 4)
Cell 14: G200 (2 of 4)
Power and Grounding Components
Cell 14: G200 (3 of 4)
Cell 14: G200 (1 of 4)
Handling Electrostatic Discharge Sensitive Parts Notice
Cell 14: G200 (1 of 4)