GM Service Manual Online
For 1990-2009 cars only
Makes
🢒
Chevrolet
🢒
2000
🢒
Chevy C Pickup - 2WD
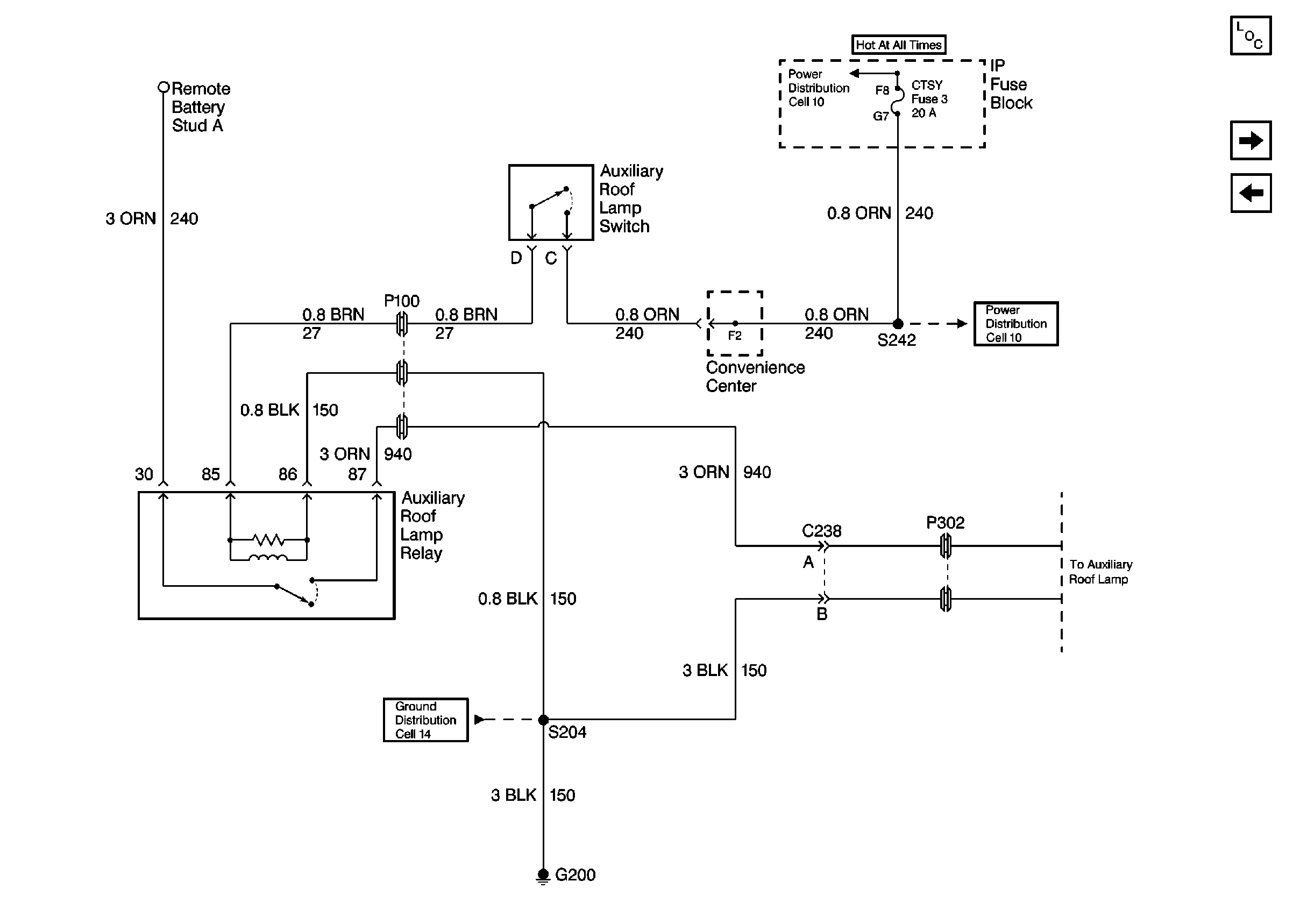
🢒 Auxiliary Roof Lamp Wiring
Auxiliary Roof Lamp Wiring
Auxiliary Roof Lamp Wiring
Cell 10: T CASE, and CTSY Fuses (1 of 2)
Power and Grounding Components
Grill Lights and Speaker Wiring
Cell 10: Megafuse, Auxiliary Relay Center (w/6J1)
Cell 14: G200 (1 of 4)