GM Service Manual Online
For 1990-2009 cars only

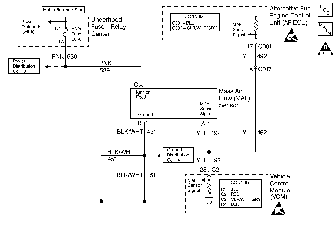
Object Number: 357776  Size: MF
Engine Controls Components
Engine Controls Schematics
OBD II Symbol Description Notice
Handling ESD Sensitive Parts Notice
Handling ESD Sensitive Parts Notice

Circuit Description

The Mass Air Flow (MAF) sensor is an air flow meter. The MAF sensor is supplied ignition voltage and a ground. The MAF sensor heats a wire grid or a small wire within the sensor to a predetermined temperature. As inlet air flows across and cools the wire grid the MAF sensor must increase current flow to the wire grid in order to maintain a constant wire grid temperature. The MAF sensor converts the required wire grid current flow into a frequency signal. The gasoline control module and the AF ECU monitor the MAF signal circuit frequency and determine the flow and mass of the air entering the engine.

The gasoline control module and the AF ECU convert the MAF signal circuit frequency into a grams per second value. During low air flow rates (such as at engine idle) the MAF sensor will produce a low frequency signal (around 2000 Hz or 6 grams per second). During high air flow rates (such as at wide open throttle-road load) the MAF sensor will produce a high frequency signal (around 9000 Hz or 125 grams per second).

This DTC is used to indicate a MAF sensor frequency that is above the normal operating range of the sensor.

Conditions for Running the DTC

Power-Up Test

    • The engine is operating on alternative fuel.
    • The battery voltage is more than 10 volts.

Cranking Test

    • The engine is cranking on alternative fuel, but has not yet started.
    • The battery voltage is more than 8 volts.

Running Test

    • The engine is operating on alternative fuel.
    • The engine has been operating for more than 10 seconds.
    • The battery voltage is more than 10 volts.
    • The engine speed is more than 500 RPM.

Conditions for Setting the DTC

All Tests

The AF ECU monitors a MAF sensor signal of more than 10,390 Hz for at least 0.5 seconds continuously.

Action Taken When the DTC Sets

The AF ECU will switch-over to gasoline fuel operation. The AF ECU will not attempt alternative fuel operation until the next ignition key cycle.

    • The AF ECU will illuminate the MIL and store the DTC as History during ONE drive trip in which the diagnostic runs and fails.
    • The AF ECU will record operating conditions at the time the DTC sets. This information will be stored as Freeze Frame data.

Conditions for Clearing the MIL/DTC

    • The Last Test Failed status will clear when the DTC runs and passes.
    • The AF ECU will turn OFF the MIL after 3 consecutive drive trips that the DTC runs and passes.
    • The History status will clear after 40 consecutive WARM-UP cycles with NO failures of ANY DTC.
    • All DTC Information can be cleared using a scan tool.
    • Interruption of Control Module (AF ECU / VCM / PCM or ECM) power or ground MAY clear DTC Information. Clearing DTC Information with this method is inconsistent and should not be performed.

Diagnostic Aids

Fault Not Present

Fault Not Present indicates the condition that caused the DTC to set is intermittent and not currently present. Refer to Intermittent Conditions for additional information. If any additional DTCs were stored proceed to the applicable DTC table in the order stated in the OBD System Check.

Test Description

The numbers below refer to the step numbers on the diagnostic table.

  1. This step determines if the failure condition affects the gasoline control module.

  2. This step determines if the failure condition is present.

  3. This step determines if the MAF sensor is generating the high frequency signal.

  4. This step determines if the AF ECU is generating the high frequency signal.

  5. This step determines if an external source is inducing a high frequency to the MAF Signal circuit.

Step

Action

Value(s)

Yes

No

1

Did you perform the AF Powertrain On-Board Diagnostic (OBD) System Check?

--

Go to Step 2

Go to Alternative Fuels (AF) Powertrain On Board (OBD) System Check

2

  1. Start and idle the engine.
  2. Using the scan tool establish communication with the gasoline control module (VCM/PCM or ECM).
  3. Observe the MAF sensor data parameter.

Does the MAF sensor data parameter indicate frequency more than the specified value?

10.39 kHz

Go to Step 5

Go to Step 3

3

  1. Using the scan tool establish communication with the AF ECU.
  2. Observe the MAF sensor data parameter with the engine idling.

Does the MAF sensor data parameter indicate airflow more than the specified value?

20 gms/sec

Go to Step 10

Go to Step 4

4

The fault is not present. Refer to Diagnostic Aids.

Are any DTC's stored that have not been diagnosed?

--

Go to the Diagnostic Trouble Code (DTC) List

Go to Intermittent Conditions

5

  1. Disconnect the MAF sensor connector.
  2. Observe the MAF sensor data parameter with the engine idling.

Does the MAF sensor data parameter indicate frequency more than the specified value?

0.0 Hz

Go to Step 6

Go to Step 8

6

  1. Turn OFF the ignition.
  2. Disconnect the AF ECU connectors.
  3. Start and idle the engine.
  4. Observe the MAF sensor data parameter with the engine idling.

Does the MAF sensor data parameter indicate frequency more than the specified value?

0.0 Hz

Go to Step 7

Go to Step 10

7

  1. A high frequency signal may be induced on the MAF signal circuit by sources other than the MAF sensor.
  2. Inspect the vehicle for the following conditions:

    • A MAF signal circuit routed near secondary ignition components
    • A MAF signal circuit routed near high current components (motors, relays, etc.)
    • High power transceivers operating in or near the vehicle
  3. Route the wiring harness correctly or remove the source of high frequency.

Was an induced high frequency source found and corrected?

--

Go to Step 11

Go to Step 9

8

Replace the MAF Sensor. Refer to Mass Airflow Sensor Replacement in the Engine Controls section of the gasoline service manual.

Is the replacement complete?

--

Go to Step 11

--

9

Important: The following control module replacement procedures must all be completed before attempting to operate the vehicle.

  1. Replace the gasoline control module (VCM/PCM or ECM). Refer to VCM Replacement/Programming .
  2. Program (flash) the replacement control module with the correct vehicle software and calibration.
  3. Important: In order to perform the variation learn procedure a switch-over to gasoline operation is necessary. Remove the CNG 20 amp fuse in order to perform the switch-over.

  4. Perform the Crankshaft Position System Variation Learn .
  5. All of the above procedures are located in the gasoline service manual.

Is the replacement complete?

--

Go to Step 11

--

10

  1. Replace the AF ECU. Refer to Engine Control Unit Replacement .
  2. Program (flash) the replacement control module with the correct vehicle software and calibration.

Is the replacement complete?

--

Go to Step 11

--

11

  1. Using a scan tool, clear the DTC information from BOTH Control modules.
  2. Operate the vehicle under the Conditions for Running the DTC.
  3. Using the scan tool parameter DTC STATUS, ensure that this DTC runs.

Did this DTC RUN and PASS?

--

System OK

Go to Step 2