GM Service Manual Online
For 1990-2009 cars only

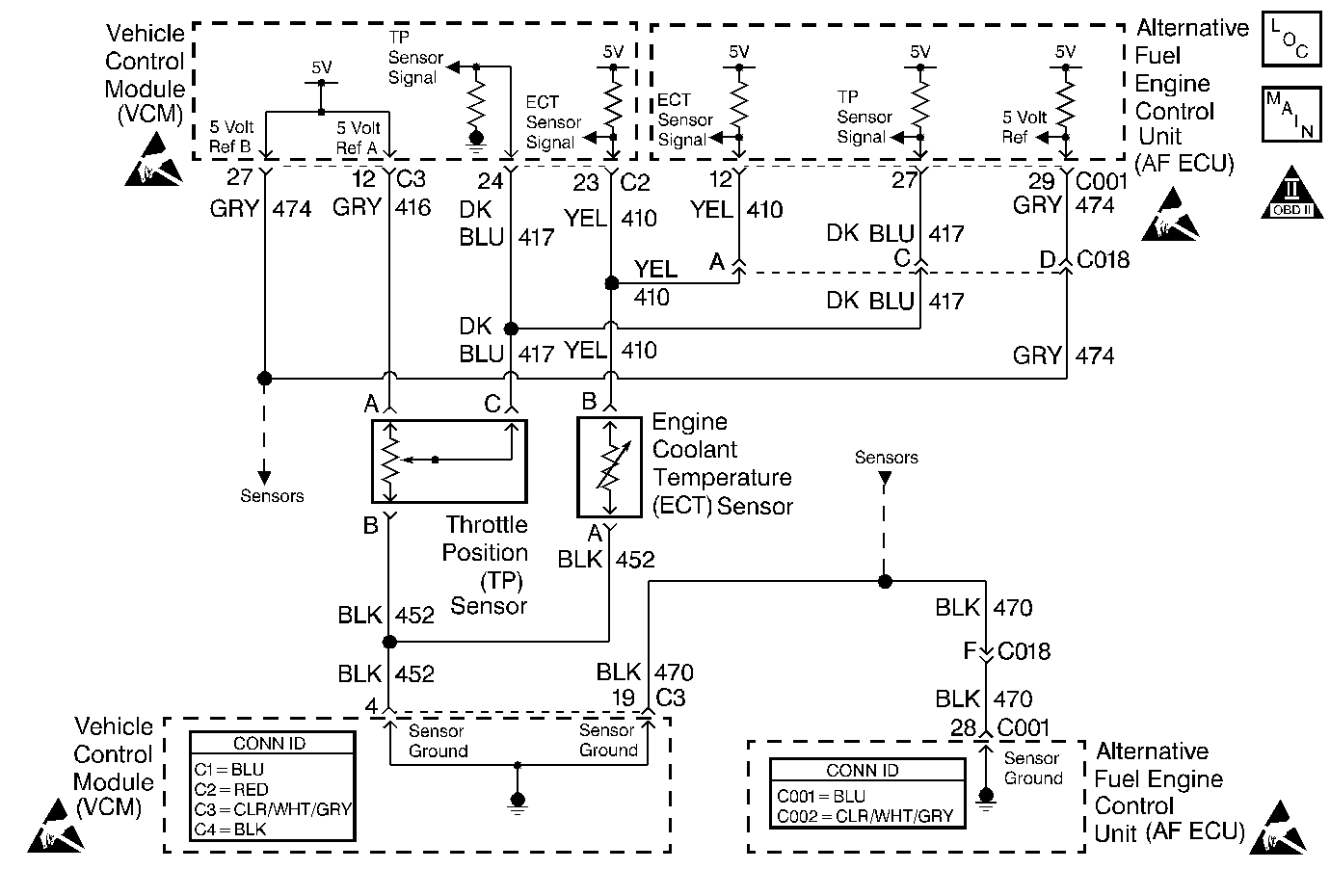
Object Number: 357774  Size: MF
Engine Controls Components
Engine Controls Schematics
OBD II Symbol Description Notice
Handling ESD Sensitive Parts Notice
Handling ESD Sensitive Parts Notice
Handling ESD Sensitive Parts Notice
Handling ESD Sensitive Parts Notice

Circuit Description

The Throttle Position (TP) sensor is a potentiometer. The gasoline control module (VCM/PCM or ECM) supplies about 5 volts on the TP sensor reference voltage circuit. The gasoline control module also supplies a ground circuit to the TP sensor. When the throttle is depressed the TP signal voltage rises to near the supplied 5 volts. As the throttle is released, the TP signal voltage drops to around 0.6 volts. The gasoline control module and the AF ECU monitor the TP signal circuit voltage and determine the angle (or opening) of the throttle blade.

This DTC is used to indicate a TP sensor signal voltage that is below the normal operating range of the sensor.

Conditions for Running the DTC

The engine is operating on alternative fuel.

Conditions for Setting the DTC

The AF ECU monitors a TP sensor signal voltage of less than 0.088 volts for at least 1 second continuously.

Action Taken When the DTC Sets

    • A first failure of this DTC will NOT illuminate the MIL and will store as Last Test Failed but not as History.
    • The AF ECU will illuminate the MIL and store the DTC as History after TWO consecutive drive trips that the diagnostic runs and fails.
    • The AF ECU will record operating conditions at the time the DTC sets. This information will be stored as Freeze Frame data.

Conditions for Clearing the MIL/DTC

    • The Last Test Failed status will clear when the DTC runs and passes.
    • The AF ECU will turn OFF the MIL after 3 consecutive drive trips that the DTC runs and passes.
    • The History status will clear after 40 consecutive WARM-UP cycles with NO failures of ANY DTC.
    • All DTC Information can be cleared using a scan tool.
    • Interruption of Control Module (AF ECU / VCM / PCM or ECM) power or ground MAY clear DTC Information. Clearing DTC Information with this method is inconsistent and should not be performed.

Diagnostic Aids

Fault Not Present

Fault Not Present indicates the condition that caused the DTC to set is intermittent and not currently present. Refer to Intermittent Conditions for additional information. If any additional DTCs were stored proceed to the applicable DTC table in the order stated in the OBD System Check.

Test Description

The numbers below refer to the step numbers on the diagnostic table.

  1. This step determines if the failure condition affects the gasoline control module.

  2. This step determines if the failure condition is present.

  3. This step determines if the TP signal is going low only when the throttle is opened.

  4. This step determines if the TP sensor is the cause of the condition.

  5. This step determines if the 5 volt reference circuit is the cause of the condition. 4.8 volts is the minimum output that the gasoline control module should supply on the 5 volt reference circuit.

Step

Action

Value(s)

Yes

No

1

Did you perform the AF Powertrain On-Board Diagnostic (OBD) System Check?

--

Go to Step 2

Go to Alternative Fuels (AF) Powertrain On Board (OBD) System Check

2

  1. Turn ON the ignition, with the engine OFF.
  2. Using the scan tool, establish communication with the gasoline control module (VCM/PCM or ECM).
  3. Observe the TP sensor data parameter.

Is the TP voltage less than the specified value?

0.08 V

Go to Step 6

Go to Step 3

3

  1. Using the scan tool, establish communication with the AF ECU.
  2. Observe the TP sensor data parameter.

Is the TP voltage less than the specified value?

0.08 V

Go to Step 14

Go to Step 4

4

Open and close the throttle while observing the TP sensor data parameter.

Is the TP voltage ever less than the specified value?

0.08 V

Go to Step 6

Go to Step 5

5

The fault is not present. Refer to Diagnostic Aids.

Are any DTCs stored that have not been diagnosed?

--

Go to Diagnostic Trouble Code (DTC) List

Go to Intermittent Conditions

6

  1. Disconnect the TP sensor connector.
  2. Jumper the 5 volt reference circuit terminal to the TP signal circuit terminal using a fused jumper.
  3. Observe the TP sensor data parameter.

Is the TP voltage more than the specified value?

4.8 V

Go to Step 12

Go to Step 7

7

  1. Remove the jumper.
  2. Connect a digital multimeter (DMM) between the 5 volt reference circuit terminal and ground.
  3. Measure the voltage on the 5 volt reference circuit.

Is the voltage less than the value specified?

4.8 V

Go to Step 10

Go to Step 8

8

  1. Inspect the TP sensor signal circuit for an open or high resistance between the sensor connector and the gasoline control module (VCM/PCM or ECM).
  2. Repair the wiring as necessary.

Was a wiring repair made?

--

Go to Step 15

Go to Step 9

9

  1. Inspect the TP sensor signal circuit for a short to engine ground or to the sensor ground circuit.
  2. Disconnect the AF ECU connector containing the TP sensor signal circuit in order to determine if the AF ECU is the cause of the short.
  3. Repair the wiring as necessary.

Was a wiring repair made?

--

Go to Step 15

Go to Step 13

10

  1. Inspect the 5 volt reference circuit for an open or high resistance condition between the sensor connector and the gasoline control module (VCM/PCM or ECM) connector terminal.
  2. Inspect for proper terminal contact at both the gasoline control module connector and the TP sensor connector.
  3. Repair the wiring or terminal contact as necessary.

Was a wiring or terminal repair necessary?

--

Go to Step 15

Go to Step 11

11

  1. Inspect all 5 volt reference circuits for a short to ground.
  2. The 5 volt reference circuits (A and B) are shared within the VCM. The short may be located on either of the 5 Volt Reference circuits that the VCM provides.

    Disconnect the AF ECU connector that contains the 5 volt reference circuit in order to determine if the AF ECU is the cause of the short.

    Disconnect the other sensors that are connected to the gasoline control module 5 volt reference circuits in order to determine if a sensor is the cause of the short.

  3. Repair the wiring or replace any components as necessary.

Was a repair made?

--

Go to Step 15

Go to Step 13

12

Replace the TP Sensor. Refer to Throttle Position Sensor Replacement in the Engine Controls section of the gasoline service manual.

Is the replacement complete?

--

Go to Step 15

--

13

Important: The following control module replacement procedures must all be completed before attempting to operate the vehicle.

  1. Replace the gasoline control module (VCM/PCM or ECM). Refer to VCM Replacement/Programming .
  2. Program (flash) the replacement control module with the correct vehicle software and calibration.
  3. Important: In order to perform the variation learn procedure a switch-over to gasoline operation is necessary. Remove the CNG 20 amp fuse in order to perform the switch-over.

  4. Perform the Crankshaft Position System Variation Learn .
  5. All of the above procedures are located in the gasoline service manual.

Is the replacement complete?

--

Go to Step 15

--

14

Replace the AF ECU. Refer to Engine Control Unit Replacement .

Is the replacement complete?

--

Go to Step 15

--

15

  1. Using a scan tool, clear the DTC information from both control modules.
  2. Operate the vehicle under the Conditions for Running the DTC.
  3. Using the scan tool parameter DTC STATUS, ensure that this DTC runs.

Did this DTC RUN and PASS?

--

System OK

Go to Step 2