GM Service Manual Online
For 1990-2009 cars only

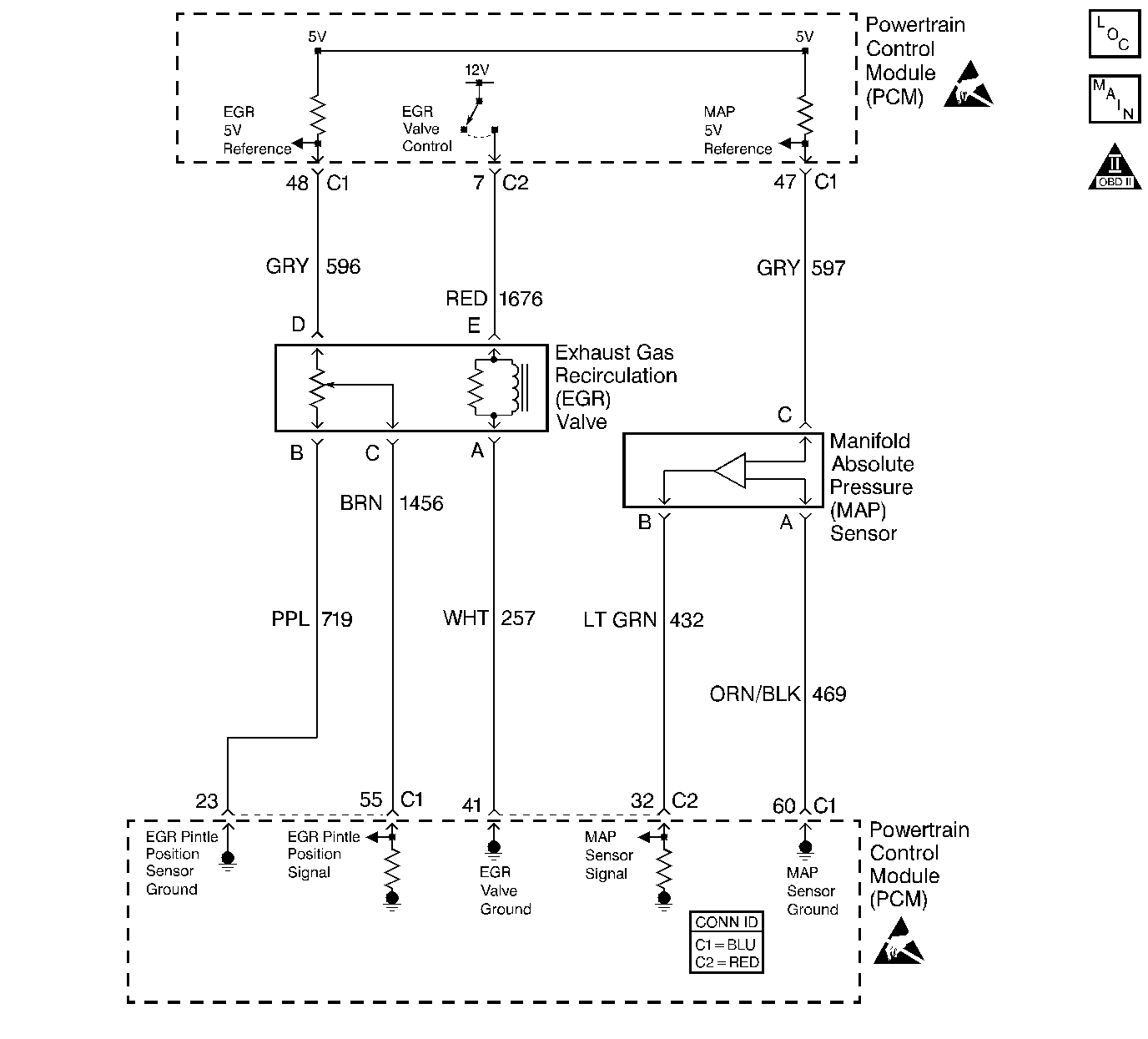
Object Number: 337359  Size: LF
Engine Controls Component Views
Cell 21: G103, Idle Air Control Valve, MAF Sensor, TP Sensor, MAP Sensor
OBD II Symbol Description Notice
Handling ESD Sensitive Parts Notice
Handling ESD Sensitive Parts Notice

Circuit Description

This diagnostic checks for an EGR valve that is stuck open. The PCM checks for a stuck open valve when the desired EGR position is at 0%. The PCM determines that the EGR valve is stuck open if the actual EGR position and the learned closed EGR position vary by more than a predetermined value. The PCM attempts to clear any obstructions from the valve. To clear the obstruction the PCM waits for the EGR desired position to be greater than 20%. Once the desired EGR position is greater than 20% the PCM commands the EGR valve to 100% then back to 0%. The PCM does this three times. The PCM rechecks for a stuck EGR valve when the desired EGR position returns to 0%. A failure counter increments if the stuck EGR valve condition is still present. This DTC sets when the counter reaches a predetermined value.

Conditions for Running the DTC

The ignition voltage is greater than 11.7 volts.

Conditions for Setting the DTC

The actual closed EGR pintle position voltage is 0.29 volts greater than the desired closed EGR pintle position voltage.

Action Taken When the DTC Sets

    • The PCM illuminates the Malfunction Indicator Lamp (MIL) when the diagnostic runs and fails.
    • The PCM records the operating conditions at the time the diagnostic fails. The PCM stores this information in the Freeze Frame and/or the Failure Records.
    • The PCM disables the EGR valve for the ignition cycle.

Conditions for Clearing the MIL/DTC

    • The PCM turns OFF the malfunction indicator lamp (MIL) after 3 consecutive ignition cycles that the diagnostic runs and does not fail.
    • A last test failed, or current DTC, clears when the diagnostic runs and does not fail.
    • A history DTC clears after 40 consecutive warm-up cycles, if no failures are reported by this or any other emission related diagnostic.
    • Use a scan tool in order to clear the MIL and the DTC.

Diagnostic Aids

Important: An intermittent EGR pintle position signal circuit causes this DTC to set.

Remove any debris from the PCM connector surfaces before servicing the PCM. Inspect the PCM connector gaskets when diagnosing/replacing the PCM. Ensure that the gaskets are installed correctly. The gaskets prevent water intrusion into the PCM.

If you are using the scan tool to control the EGR solenoid and are unable to increase or decrease the EGR position, inspect the EGR control circuit for a short to voltage.

Using the Freeze Frame and/or Failure Records data may aid in locating an intermittent condition. If you cannot duplicate the DTC, the information included in the Freeze Frame and/or Failure Records data can help determine how many miles since the DTC set. The Fail Counter and Pass Counter can also help determine how many ignition cycles the diagnostic reported a pass and/or a fail. Operate vehicle within the same freeze frame conditions (RPM, load, vehicle speed, temperature etc.) that you observed. This will isolate when the DTC failed. For an intermittent condition, refer to Symptoms .

Test Description

The numbers below refer to the step numbers on the diagnostic table.

  1. If DTC P1635 sets at the same time, this indicates that the 5 volt reference circuit is either shorted to a ground or shorted to a voltage. The 5  volt reference circuit is internally connected within the PCM.

  2. This step tests for an open EGR valve when the valve should be closed.

  3. This step tests for an EGR pintle position voltage that is out of range. The EGR pintle position voltage should be between 0.14 and 1.07 volts at idle.

  4. Using Freeze Frame and/or Failure Records data may aid in locating an intermittent condition. If you cannot duplicated the DTC, the information included in the Freeze Frame and/or Failure Records data can help determine how many miles since the DTC set. The Fail Counter and Pass Counter can also help determine how many ignition cycles the diagnostic reported a pass and/or a fail. Operate vehicle within the same freeze frame conditions (RPM, load, vehicle speed, temperature etc.) that you observed. This will isolate when the DTC failed. For an intermittent condition, refer to Symptoms .

  5. This tests whether the ground circuit is available to the EGR valve. Inspect for poor electrical connections at the EGR valve. Refer to Intermittents and Poor Connections Diagnosis in Wiring Systems.

Step

Action

Value(s)

Yes

No

1

Did you perform the Powertrain On-Board Diagnostic (OBD) System Check?

--

Go to Step 2

Go to Powertrain On Board Diagnostic (OBD) System Check

2

Important: Inspect the EGR pintle position signal circuit for an intermittent condition before proceeding with this diagnostic table. An intermittent condition with the signal circuit causes this DTC to set.

  1. Install the scan tool.
  2. Idle the engine.
  3. Monitor the DTC Information option using the scan tool.

Did DTC P1635 fail this ignition?

--

Go to DTC P1635 5 Volt Reference 1 Circuit

Go to Step 3

3

Idle the engine.

Is the idle quality poor?

--

Go to Step 4

Go to Step 5

4

  1. Idle the engine.
  2. Disconnect the EGR valve electrical connector.

Does the idle quality return to normal?

--

Go to Step 13

Go to Step 15

5

  1. Turn ON the ignition leaving the engine OFF.
  2. Observe the EGR pintle position voltage display on the scan tool.

Is the EGR pintle position voltage within the specified range?

0.14-1.07V

Go to Step 6

Go to Step 7

6

  1. Turn ON the ignition leaving the engine OFF.
  2. Review the Freeze Frame and/or Failure Records data for this DTC and record the parameters.
  3. Turn OFF the ignition for 15 seconds.
  4. Idle the engine.
  5. Operate the vehicle within the conditions required for this diagnostic to run, and as close to the conditions recorded in Freeze Frame/Failure Records as possible. Special operating conditions that you need to meet before the PCM will run this diagnostic, where applicable, are listed in Conditions for Running the DTC.
  6. Select the Diagnostic Trouble Code (DTC) option, the Specific DTC option, then enter the DTC number which was set using the scan tool.

Does the scan tool indicate that this diagnostic failed this ignition?

--

Go to Step 7

Go to Diagnostic Aids

7

  1. Disconnect the EGR valve electrical connector.
  2. Observe the EGR pintle position voltage display on the scan tool.

Is the EGR pintle position voltage below the specified value?

0.14V

Go to Step 8

Go to Step 10

8

Probe the EGR pintle position ground circuit at the EGR valve harness connector with the test lamp J 35616-200 connected to B+.

Does the test lamp illuminate?

--

Go to Step 9

Go to Step 11

9

Measure the voltage at the 5 volt reference circuit to ground using the DMM J 39200 . Refer to Measuring Voltage in Wiring Systems.

Is the voltage greater than the specified value?

5.1V

Go to Step 14

Go to Step 16

10

  1. Turn OFF the ignition.
  2. Disconnect the PCM connector C1. Refer to Powertrain Control Module Replacement/Programming .
  3. Test for a short to voltage on the EGR valve pintle position signal circuit.
  4. If you find the EGR valve pintle position signal circuit shorted, repair the circuit as necessary. Refer to Wiring Repairs in Wiring Systems.

Did you find and correct the condition?

--

Go to Step 18

Go to Step 17

11

  1. Test for an open EGR pintle position ground circuit.
  2. If you find the EGR pintle position ground circuit open, repair the circuit as necessary. Refer to Wiring Repairs in Wiring Systems.

Did you find and correct the condition?

--

Go to Step 18

Go to Step 12

12

  1. Turn OFF the ignition.
  2. Disconnect the PCM connector C1. Refer to Powertrain Control Module Replacement/Programming .
  3. Inspect the EGR pintle position ground circuit for a good connection at the PCM. Refer to Intermittents and Poor Connections Diagnosis in Wiring Systems.
  4. If you find a poor connection at the EGR valve ground circuit, repair the circuit as necessary. Refer to Wiring Repairs in Wiring Systems.

Did you find and correct the condition?

--

Go to Step 18

Go to Step 17

13

  1. Turn OFF the ignition.
  2. Disconnect the PCM connector C2. Refer to Powertrain Control Module Replacement/Programming .
  3. Test the EGR valve ground circuit for a short to voltage.
  4. Correct the condition as necessary. Refer to Wiring Repairs in Wiring Systems.

Did you find and correct the condition?

--

Go to Step 18

Go to Step 17

14

Repair the 5 volt reference circuit for a short to voltage. Refer to Wiring Repairs in Wiring Systems.

Is the action complete?

--

Go to Step 18

--

15

  1. Remove the EGR valve. Refer to Exhaust Gas Recirculation Valve Replacement .
  2. Inspect the EGR valve for debris that is interfering with the valve movement. Refer to Exhaust Gas Recirculation (EGR) System Cleaning .
  3. Repair the condition as necessary.

Did you find and correct the condition?

--

Go to Step 18

Go to Step 16

16

Replace the EGR valve. Refer to Exhaust Gas Recirculation Valve Replacement .

Is the action complete?

--

Go to Step 18

--

17

Important:: Program the replacement PCM. Refer to Powertrain Control Module Replacement/Programming .

Replace the PCM.

Is the action complete?

--

Go to Step 18

--

18

  1. Select the Diagnostic Trouble Code (DTC) option and the Clear DTC Information option using the scan tool.
  2. Idle the engine at the normal operating temperature.
  3. Select the Diagnostic Trouble Code (DTC) option and the Specific DTC option, then enter the DTC number using the scan tool.
  4. Operate the vehicle within the Conditions for Running the DTC as specified in the supporting text, if applicable.

Does the scan tool indicate that this test ran and passed?

--

Go to Step 19

Go to Step 2

19

Select the Capture Info option and the Review Info using the scan tool.

Does the scan tool display any DTCs that you have not diagnosed?

--

Go to the applicable DTC table

System OK