GM Service Manual Online
For 1990-2009 cars only

Object Number: 367978  Size: LF
Body Control Module Components
Body Control System Schematics
Handling ESD Sensitive Parts Notice
Power Distribution Schematics
Power Distribution Schematics
Power Distribution Schematics
Power Distribution Schematics

Circuit Description

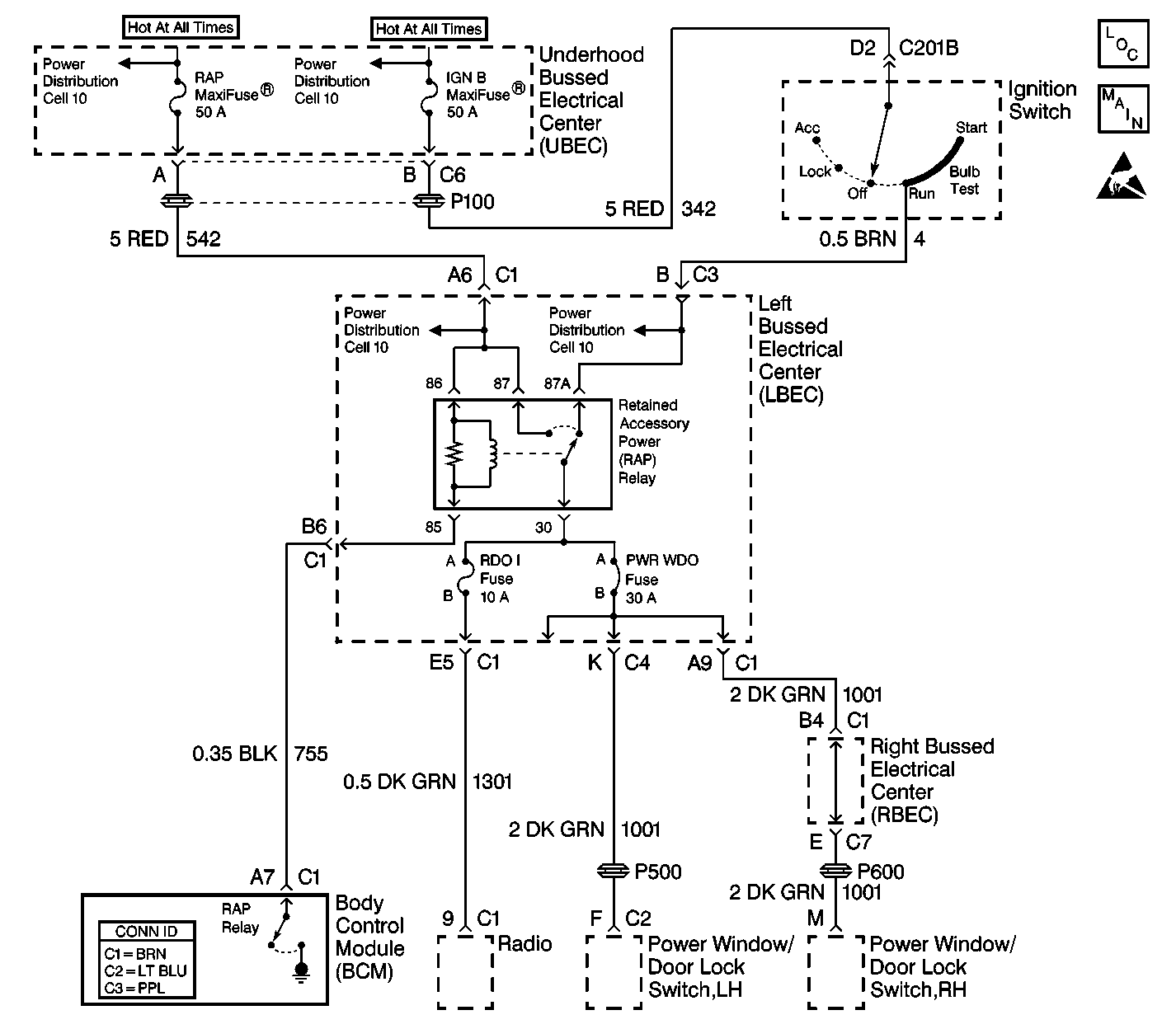
The retained accessory power (RAP) function allows certain systems such as the radio, the power windows and the sunroof to operate 20 minutes after the ignition switch is turned OFF. The body control module (BCM) monitors the ignition switch position, the mini wedge (door jamb) switches and the voltage on CKT 755. The BCM will command the RAP relay ON by grounding CKT 755.

Conditions for Setting the DTC

    • When the BCM detects battery voltage (short to battery) on CKT 755 with the ignition switch in the RUN position.
    • The system voltage must be between 9.0-16.0 volts.
    • The above conditions must be met for 0.5 seconds.

Action Taken When the DTC Sets

The radio, the power windows and the sunroof (if equipped) will not operate after the ignition switch is turned OFF and all the doors are closed.

Conditions for Clearing the MIL/DTC

    • With the ignition in the RUN position this DTC will clear immediately after the condition for setting the fault is corrected, or the next ignition cycle.
    • A history DTC will clear after 100 consecutive ignition cycles without a fault present.
    • Use a scan tool in order to clear the history and current DTC(s) can be cleared using a scan tool.

Diagnostic Aids

    • Always diagnose the first DTC listed on the scan tool.
    • The scan tool must display DTC B1478 as a current code before performing diagnostics.
    • Perform a visual inspection for loose or poor connections at all related components.
    • Refer to Testing for Electrical Intermittents in Wiring Systems.

Test Description

Step number(s) below refer to the same step number(s) in the Diagnostic Table.

  1. This step determines if the RAP relay coil is shorted.

  2. This step determines if the BLK (755) circuit is shorted to battery or if the BCM is shorted internally.

Step

Action

Value(s)

Yes

No

1

Was the BCM Diagnostic System Check performed?

--

Go to Step 2

Go to Diagnostic System Check - Body Control System

2

  1. Turn the ignition switch to the RUN position.
  2. With the scan tool, monitor the current DTCs.
  3. Remove the RAP relay.

Does the scan tool display DTC 1478?

--

Go to Step 3

Go to Step 6

3

  1. Turn the ignition switch to the OFF position.
  2. Disconnect the brown BCM (C1) connector.
  3. Remove the comb from the connector.
  4. Backprobe, in order to prevent damage to terminal, with a J 39200 digital multimeter (DMM).
  5. Measure the voltage between CKT 755 (BLK) cavity A7 wire and ground.

Is voltage at or above the specified value?

10 volts

Go to Step 4

Go to Step 5

4

Locate and repair short to voltage in CKT 755 (BLK) between the BCM and the RAP relay.

Is the repair complete?

--

Go to Step 7

--

5

  1. Replace the BCM. Refer to Body Control Module Replacement .
  2. Program the BCM with the proper calibrations. Refer to Body Control Module (BCM) Programming/RPO Configuration .
  3. Perform the learn procedure.

Is the repair complete?

--

System OK

--

6

Replace the RAP relay.

Is the repair complete?

--

Go to Step 7

--

7

Clear the DTCs. Refer to Clearing DTCs .

Is the repair complete?

--

System OK

--